Материал: Шашкова И.А. Психологические особенности профессионального взаимодействия

Внимание! Если размещение файла нарушает Ваши авторские права, то обязательно сообщите нам

66

или суде, изобличающие другое лицо в преступлении. Как и самооговор, он может представлять собой заведомо ложное сообщение или быть результатом добросовестного заблуждения подозреваемого. Его побудительные причины также во многом сходны с ранее рассмотренными мотивами самооговора. Они могут носить эмоционально обусловленный характер и определяться неприязненным отношением к лицу, касательно которого даются ложные показания, – местью, ревностью, завистью, личными счетами.

Другую группу мотивов объединяет утилитарная направленность, стремление переложить вину на других лиц, «обелить себя». Так, в ряде случаев участники групповых преступлений приписывают лидерство, ответственность, инициативу и организаторские функции сообщникам. При этом собственное участие в содеянном представляется минимальным, субъект изображает себя жертвой принуждения или обмана, пассивного исполнителя.

Вряде случаев неблагоприятную роль в побуждении подозреваемого к оговору играют лица, осуществляющие расследование или судебное разбирательство, допуская тактические ошибки или процессуальные нарушения при проведении допроса, по сути, побуждая и провоцируя субъекта к очернению других людей в надежде на улучшение собственной участи.

Всилу особенностей своего процессуального статуса подозреваемый

имеет право на защиту – он может отказываться от дачи показаний. В соответствии с принципом презумпции невиновности бремя доказывания лежит на стороне обвинения. Чтобы успешно выполнять требования закона, лица, проводящие расследование, судебное разбирательство, осуществляющие функции гособвинения и надзора, должны уметь разоблачать ложные показания, самооговоры и оговоры, предотвращать ошибки органов расследования и судебные ошибки, ведущие к осуждению невиновных. Существенную помощь в этом оказывают знания об особенностях психологии подозреваемого.

Таким образом, в соответствии с замыслом настоящего исследования нами были выделены и описаны психологические характеристики участников

67

уголовного процесса на стадии «возбуждение уголовного дела», а конкретно – при производстве следственного действия «Осмотр места происшествия».

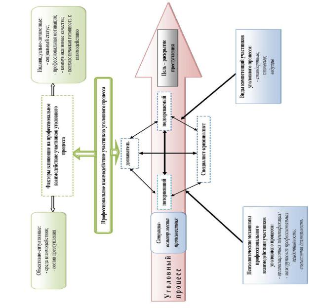
На основании изложенных выше теоретических положений мы предприняли попытку разработать теоретическую модель профессионального взаимодействия участников уголовного процесса (рисунок 2). Настоящая модель призвана наглядно отразить изучаемую проблему.

Необходимо понимать, что идеальная модель не является идентичной модели оптимальной, так как оптимальность подразумевает соответствие определенным критериям в определенных условиях профессиональной деятельности. Модель разработана как обобщенное обоснование наиболее существенных характеристик профессионального взаимодействия участников уголовного процесса. В качестве надсистемы, предъявляющей свои цели и требования, был определен уголовный процесс, цель которого заключается в раскрытии преступления. Центральное место в модели занимают участники уголовного процесса: дознаватель, специалист криминалист, потерпевший, подозреваемый. Вся работа модели опосредована профессиональной ситуацией «Осмотр места происшествия».

68

Рисунок 2 - Теоретическая модель профессионального взаимодействия участников уголовного процесса

69

Выводы по первой главе

Теоретический анализ понятий «межгрупповое взаимодействие», «межгрупповые отношения», «межгрупповые конфликты», «межгрупповая адаптация» позволил сформулировать рабочее определение профессионального взаимодействия в уголовном процессе как психологический конструкт, включающий профессиональные компетенции представителей профессиональных групп и проявляющиеся через психологические механизмы: «Межгрупповая профессиональная неадаптивность»; «Организационная идентификация»; «Совместная деятельность».

Целесообразно использовать методологию изучения межгруппового взаимодействия в организациях, учитывая то, что противоречия между членами профессиональных групп ведут к межгрупповым конфликтам, а анализ межгрупповых отношений в организациях позволяет рассмотреть уголовный процесс с точки зрения его психологических механизмов и реализации закономерностей межгрупповой адаптации групп с различными профессиональными компетенциями.

Первоначальным следственным действием, определяющим дальнейшее расследование по уголовному делу, является осмотр места происшествия, осуществляющийся на стадии уголовного процесса «Возбуждение уголовного дела». Данная стадия может рассматриваться как детерминирующая последующие стадии уголовного процесса с точки зрения его объективности. Во время совершения преступления остаются разнообразные следы, обнаружение которых – основная задача следственно-оперативной группы, руководителем и ключевой фигурой которой, как правило, является лицо, производящее расследование (дознаватель или следователь).

Суть профессионального взаимодействия участников уголовного процесса состоит, прежде всего, в совместной и согласованной деятельности дознавателя, специалиста-криминалиста, оперативного работника, участкового уполномоченного полиции, направленной на достижение общей для них цели –

70

раскрытие преступления, а также возмещение ущерба потерпевшему, причиненного ему преступлением. Данная стадия уголовного процесса содержит противоречия, вызванные амбивалентными интересами и потребностями других участников уголовного процесса: потерпевшего и подозреваемого.