Материал: Klyuchevye_Momenty_Diagnostiki_Vnutrennikh_Bolezney_Kobalava

Внимание! Если размещение файла нарушает Ваши авторские права, то обязательно сообщите нам

370

Пропедевтика внутренних болезней: ключевые моменты. Специальная часть

 

АЛГОРИТМ ОБСЛЕДОВАНИЯ БОЛЬНЫХ

 

С ДИФФУЗНЫМ УВЕЛИЧЕНИЕМ ЩИТОВИДНОЙ ЖЕЛЕЗЫ

 

 

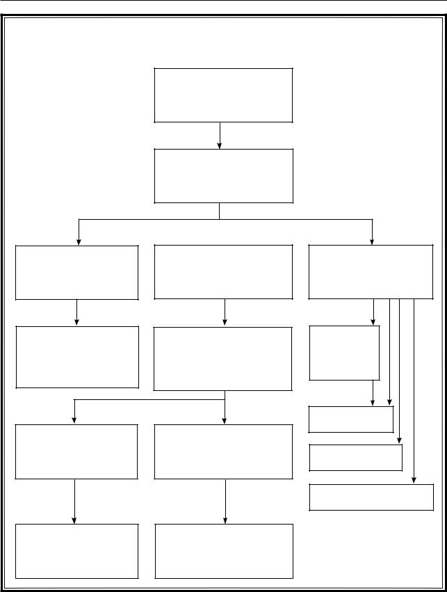
Диффузное увеличение

 

 

 

размеров щитовидной

 

 

 

железы

 

 

 

Определение

 

 

 

функции

 

 

 

щитовидной железы

 

 

Гипотиреоз

Эутиреоз

Гипертиреоз

 

(снижение св. Т4,

(св. Т4, ТТГ

(снижение ТТГ,

 

повышение ТТГ)

в пределах нормы)

св. Т4 или в норме)

 

Подавляющее боль-

Определение титра

Диффузный

 

шинство случаев –

антител к

токсический

 

аутоимунный

Тиреопероксидаза,

зоб

 

тиреоидит

Тиреоглобулин

 

 

 

 

Подострый

 

 

 

тиреоидит

 

В пределах нормы

Повышен

 

 

или незначительно

Токсическая

 

(в несколько раз)

 

повышены

аденома

 

 

 

 

 

Тиреотоксическая фаза

 

 

 

аутоимунного тиреоидита

 

Диффузный

Хронический

 

 

аутоиммунный

 

 

нетоксический зоб

 

 

тиреоидит

 

 

 

 

Рис. 8.3. Алгоритм обследования больных с диффузным увеличением щитовидной железы

Глава 8. Основы диагностики и частной патологии эндокринной системы

371

 

 

8.3. АЛГОРИТМ ОБСЛЕДОВАНИЯ БОЛЬНЫХ С ДИФФУЗНЫМ УВЕЛИЧЕНИЕМ ЩИТОВИДНОЙ ЖЕЛЕЗЫ

Отклонения в содержании тиреоидных гормонов обычно связаны с проблемами на уровне самой щитовидной железы. Первичные проблемы с тиреотропным гормоном (ТТГ) или тиреотро- пин-рилизин гормоном (ТРГ) редки.

Физиология

Гипоталамус секретирует ТРГ, который, в свою очередь, стимулирует образование в передней доле гипофиза ТТГ. ТТГ увеличивает образование и высвобождение из щитовидной железы тироксина или тетрайодтиронина (Т4) и трийодтиронина (Т3). Щитовидная железа синтезирует в основном Т4, которой в 5 раз менее активен чем Т3. Около 85% Т3 формируется в результате периферического превращения из Т4. Большая часть

Т3 и Т4 в плазме связана с белками, в основном с тироксинсвязывающим глобулином.

Базовые тесты

Определяют уровень ТТГ, свободного Т3 и Т4.

Подозрение на гипертиреоз: определить ТТГ, если уровень этого гормона снижен – выполнить анализ крови на свободные Т3 и Т4.

Подозрение на гипотиреоз или мониторирование заместительной терапии при гипотиреозе: определить уровень свободного Т4 и ТТГ. Измерение Т3 не несет дополнительной информации.

Интерпретация тестов

Повышен ТТГ и понижен Т4 – первичный гипотиреоз подтвержден.

Повышен ТТГ и нормальный Т4 – подтверждение компенсированного или субклинического гипотиреоза. Лечение определяется клиническими данными.

Понижен ТТГ и повышен Т4 или Т3 – тиреотоксикоз подтвержден.

Понижен ТТГ, а Т4 и Т3 в пределах нормы: субклинический тиреотоксикоз, следует выяснять причину.

– Понижены ТТГ, Т4 и Т3 – следует думать о заболевании гипофиза или об эутиреозе ослабленных.

Эутиреоз ослабленных (англ. sick euthyrodism). При любом системном заболевании результаты тестов по оценке функции щитовидной железы могут иметь отклонения. Типичным признаком является «все понижено». Следовательно, рутинное исследование уровня гормонов щито-

видной железы у подобных больных нецелесообразно.

Атипичные результаты тестов:

ТТГ понижен и нормальный свободный

Т4 – Т3-тиреотоксикоз (редко – менее 5% всех случаев тиреотоксикоза);

ТТГ понижен, нормальный уровень свобод-

ных Т4 и Т3 – ранний субклинический тиреотоксикоз, выздоровление после тиреотоксикоза, избыточное применение тироксина с заместительной целью, эутиреоз ослабленных;

ТТГ обнаруживается, повышены свободные

Т4 и Т3 – ТТГ-секретирующая опухоль гипофиза, резистентность к тиреоидным гормонам.

Повышен свободный Т4 и низкий свободный Т3 – лечение амиодароном.

Определение антител к ткани щитовидной железы

Наиболее часто определяют антитела к пероксидазе тиреоцитов и тиреоглобулину. Наличие антител в крови в высоких титрах может быть указа-

нием либо на наличие аутоиммунной патологии (тиреоидит Хашимото, болезнь Грейвса), либо на высокий риск развития аутоиммунной патологии в будущем.

Антитела к рецепторам ТТГ могут быть повышены при болезни Грейвса. Изолированное повышение антител не позволяет установить диагноз заболевания щитовидной железы и не может быть основанием для начала терапии.

Сывороточный тиреоглобулин полезен при наблюдении за лечением рака щитовидной железы и в выявлении ятрогенного (вызванного лекарствами) гипертиреоза.

372

Пропедевтика внутренних болезней: ключевые моменты. Специальная часть

 

 

СИМПТОМАТОЛОГИЯ БОЛЕЗНЕЙ ЩИТОВИДНОЙ ЖЕЛЕЗЫ

Функциональные состояния щитовидной железы:

гипотиреоз;

эутиреоз;

гипертиреоз

Зоб:

диффузный;

узловой

Заболевания, сопутствующие диффузному токсическому зобу:

эндокринная офтальмопатия;

претибиальная микседема (отечность, уплотнение и гипертрофия кожи передней поверхности голени);

акропатия (периостальная остеопатия стоп и кистей рентгенографически напоминает «мыльную пену»);

вальвулопатия

Варианты клинической картины зоба

Клиническая картина

Возможные причины

 

 

Диффузный зоб с синдромом

– зобогенные вещества (йод, фенилбутазон, литий)

тиреотоксикоза

– функциональная автономия щитовидной железы

 

– диффузный токсический зоб

 

– подострый тиреоидит Де Кервена

 

– аутоиммунный тиреоидит (тиреотоксическая фаза)

 

– дефицит йода

 

 

Узловой зоб с синдромом

Узловой токсический зоб

тиреотоксикоза

Высокодифференцированный рак щитовидной железы

 

 

Узловой зоб с синдромом гипо-

Аутоиммунный тиреоидит

тиреоза

Эндемический зоб

 

Киста щитовидной железы

 

Спорадический зоб

 

Рак щитовидной железы

 

 

Узловой зоб с эутиреозом

Узловой эутиреоидный зоб

 

Аутоиммунный тиреоидит

 

Аденома щитовидной железы

 

Рак щитовидной железы

 

Аденома паращитовидной железы

 

Гемиагенез щитовидной железы (отсутствие одной

 

доли)

 

 

Рис. 8.4. Симптоматология болезней щитовидной железы

Глава 8. Основы диагностики и частной патологии эндокринной системы

373

 

 

8.4. СИМПТОМАТОЛОГИЯ БОЛЕЗНЕЙ ЩИТОВИДНОЙ ЖЕЛЕЗЫ

Причины гипертиреоза

1. Тиреоидные.

1.1.Автономная продукция гормонов:

– токсическая аденома;

– функциональная автономия щитовидной железы;

– токсический многоузловой зоб;

– струма яичника (редко).

1.2.Чрезмерная стимуляция щитовидной железы.

Типична при болезни Грейвса:

– вырабатываются антитела, стимулирующие щитовидную железу, которые действуют на рецепторы для ТТГ;

– чаще встречается у женщин, повышенная частота при генотипе с HLA B8, DR 3;

– диффузный зоб с диффузным поглощением радиоактивного йода;

– претибиальная микседема, офтальмопатия, пальцы по типу барабанных палочек вызваны иммунными нарушениями, а не изменениями в щитовидной железе.

1.3.Избыточное высвобождение тиреоидных гормонов (тиреотоксикоз утечки).

1.3.1.Подострый тиреоидит (де Кервена):

– повышенная частота при генотипе с HLAB35;

– возникает обычно после перенесенной вирусной инфекции;

– происходит избыточное высвобождение депонированных тиреоидных гормонов из разрушенных клеток щитовидной железы;

– напряженная болезненная щитовидная железа, клинические признаки гипертиреоза с лихорадкой, повышением СОЭ, но без лейкоцитоза длительностью до нескольких месяцев с последующим преходящим гипотиреозом и возвращением к эутиреоидному состоянию;

– диффузно снижается поглощение радиоактивного йода.

1.3.2.Аутоиммунный тиреоидит (Хашимото):

– в тиреотоксическую фазу возможно развитие тиреотоксикоза;

– чаще встречается у женщин среднего возраста, наблюдается в регионах с дефицитом йода;

– может сочетаться с другими аутоиммунными заболеваниями;

– лимфоцитарная инфильтрация железы;

– безболезненная щитовидная железа, нормальная или слегка увеличенная СОЭ;

повышены уровни антител к пероксидазе тиреоцитов и тиреоглобулину;

больные с зобом Хашимото склонны к развитию послеродового тиреоидита (и наоборот);

клинически выраженный гипотиреоз встречается у 80% больных с зобом Хашимото.

2.Йод-индуцированный тиреотоксикоз – может возникать при условии наличия участков с автономной функцией (узел, токсический многоузловой зоб). Возможными причинами могут быть лекарства (амиодарон, противокашлевые средства), рентгенконтрастные вещества, хирургическая обработка повидона йодидом.

3.Экзогенные – избыточное потребление тиреоидных гормонов.

4.Гипофизарные (редко) – автономная секреция ТТГ, обусловленная секретирующей аденомой гипофиза. В этом случае ТТГ может быть

нормальным или повышенным, Т4 и Т3 будут

повышены.

Причины гипотиреоза

1.Без зоба:

– первичный [идиопатическая атрофия, абляция (131I, лучевая терапия болезни Ходжкина, хирургическое удаление), агенезия щитовидной железы];

– вторичный (заболевания гипофиза);

– третичный (заболевания гипоталамуса).

2.С зобом (неспособность синтеза гормонов):

– первичный (аутоиммунный тиреоидит);

– лекарства (литий, амиодарон, иодиды), дефицит йода, врожденные дефекты метаболизма.

374

Пропедевтика внутренних болезней: ключевые моменты. Специальная часть

 

 

СИНДРОМ ТИРЕОТОКСИКОЗА

Этиология

1.Повышенная продукция гормонов щитовидной железы:

– диффузный токсический зоб (болезнь Грейвса);

– функциональная автономия щитовидной железы;

– йодиндуцированный тиреотоксикоз;

– аутоиммунный тиреодит

2.Повышенная продукция тиреодных гормонов вне щитовидной железы:

struma ovarii;

– метастазы рака щитовидной железы, продуцирующие тиреоидные гормоны

3.Тиреотоксикоз, не связанный с гиперпродукцией гормонов щитовидной железы:

ятрогенный и артифициальный тиреотоксикоз;

тиреотоксическая форма подострого тиреоидита де Кервена

Клинические проявления

Сердечно-сосудистая система

1.При перкуссии – расширение границ сердца

2.При аускультации – увеличение звучности I и II тона, систолический шум на верхушке

3.Миокардиодистрофия («тиреоток-

сическое сердце»):

постоянная синусовая тахикардия, экстрасистолия;

пароксизмальная, реже постоянная мерцательная аритмия;

преимущественно систолическая АГ;

высокое пульсовое давление

4. Сердечная недостаточность

Катаболический синдром:

похудание на фоне повышенного аппетита;

субфебрилитет;

потливость;

непереносимость жарких помещений;

мышечная слабость;

остеопения

Эктодермальные нарушения:

ломкость ногтей;

выпадение волос

Пищеварительная система:

боли в животе;

неустойчивый стул;

тиреотоксический гепатоз

Эндокринные нарушения:

дисфункция яичников вплоть до аменореи;

фиброзно-кистозная мастопатия;

нарушение толерантности к углеводам;

тиреогенная (относительная) недостаточность надпочечников (меланодермия, артериальная гипотензия)

Рис. 8.5. Синдром тиреотоксикоза (1/2)