Материал: УМК_Макроиқтисодий_таҳлил_ва_прогнозлаш

Внимание! Если размещение файла нарушает Ваши авторские права, то обязательно сообщите нам

9.1-расм. Прогнозлаш жараёнларининг эволюцияси15

Тизим бир-бирига ўзаро таъсир этувчи элементлари, уларнинг хоссалари ва алоқалари мавжуд бўлган бутун бир комплекс сифатида қаралиши мумкин. Умуман олганда тизим – бу моддий дунёда элементлари мавжуд бўлган, бутун бир комплекснинг объектив мавжудлигига асосланган илмий абстракция. Тизимнинг мураккаблигига оид фараз фақатгина унинг элеменларига эмас, балки улар ўртасидаги кўп тармоқли ҳамда кўп қиррали алоқаларга, тизимнинг бутунлигига доир махсус хусусиятларнинг намоён бўлишига ва унинг кутилаёган ҳолатига боғлиқ. Бу орқали мураккаб тизимни ҳам элементларнинг катта миқдори, ҳам уларнинг хилма-хил алоқалари аниқлайди. Мураккаб тизимнинг хусусиятларини таърифлашда, аввало, унинг яхлитлик хусусиятидан бошлаймиз. Мураккаб тизим таркибидаги бирор бир элемент (қисм)ларда мавжуд бўлмаган хусусиятларни намоён қилади. Демак, мураккаб тизим унинг таркибини ташкил этувчи қисмлар ва уларнинг хусусиятлари миқдорига қараганда кўпроқ жиҳатларни намоён этади. Мураккаблик ва яхлитликнинг ўзи тизимнинг янгича хусусиятларини вужудга келтиради.

Таянч сўз ва иборалар

Прогноз ва унинг иқтисодий моҳияти, прогноз турлари. Гипотеза, прогноз ва режа ҳақида тушунча. Макроиқтисодий жараёнлар, уларни ифодаловчи кўрсаткичлар прогнозлаш объекти сифатида. Прогнозлаштириш тамойиллари. Прогнозлаштиришда иқтисодий математик усуллардан фойдаланиш зарурияти. Прогнозлаш натижаларининг ишочлилиги, сифат ва уларга қўйилган талаблар. Прогнозлаштиришда ахборот технологиялардан дастурий маҳсулотлардан кенг фойдаланиш шартлиги.

Мавзу-10. Ижтимоий-иқтисодий жараёнларни прогнозлаш усуллари Режа:

1. Прогнозлаштириш усулларидан самарали фойдаланиш.

2. Прогнозлаштириш усулларининг классификацияси.

3. Прогнозлаштиришда эксперт баҳолаш усуллари.

4. Корреляция ва регрессия таҳлили усули

5. Регрессион таҳлил.

6. Иқтисодий жараёнлар ва ҳодисаларнинг математик формулалар орқали ифодаланиши.

10.1 Прогнозлаштириш усулларидан самарали фойдаланиш.

Ҳозирги кунда олимларнинг баҳолашича 150 дан ортиқ турли хил прогнозлаш усуллари мавжуд. Аммо амалиётда асосийлари сифатида 15-20 тадан фойдаланилади. Мавжуд манбаларда прогнозлаш усулларининг турли таснифий тамойиллари келтирилган.

Прогнозлаш усулининг энг муҳим таснифий белгиларидан бири прогностик усулларни тўлиқ қамраб оладиган расмийлилик даражаси ҳисобланади. Иккинчи таснифий белгилари сифатида прогозлаш усули амал қилишининг умумий тамойили, учинчиси эса прогноз ахборотини олиш услуби ҳисобланади, тўртинчи асосий белгиси эса прогноз объектларини ўзига хос хусусиятларидир.

Прогнозлаш усулларнинг таснифий гуруҳларни батафсилроқ кўриб чиқишга ўтишдан олдин иқтисодий ва ижтимоий прогнозлаш усули ёки усуллари тушунчасини аниқлаш лозим. Уларга прогнозлаш объектининг ретроспектив маълумотларни таҳлил қилиш, экзоген (ташқи) ва эндоген (ички) алоқалар ҳамда кўриб чиқилаётган ҳодиса ёки жараён доирасида уларнинг ўлчамлари асосида унинг (объектининг) келгуси ривожланишига нисбатан муайян ишончлилик тўғрисида мулоҳаза қилишга имкон берадиган фикр юритишнинг услуб ва усуллар йиғиндиси тушунилади.

10.2. Прогнозлаштириш усулларининг классификацияси.

Илмий асосланган тасниф таснифлашнинг қуйи поғонасида (уларга янги унсурлар киритиши мумкин) услуб (модификациялар) сонини оширишга имкон беради. 1-расмда прогнозлаш усулларнинг таснифий чизмаси келтирилган. Қизиқарли маълумотлар16

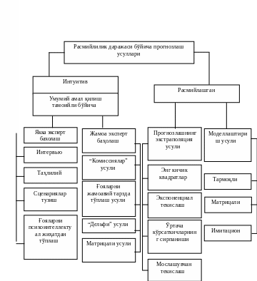
Р асмийлилик даражаси (биринчи таснифий белги) бўйича иқтисодий прогнозлашнинг усулларини интуитив ва расмийлашган усулларга бўлиш мумкин. Прогнозлашнинг интуитив усуллардан прогнозлаш объектининг жуда мураккаб бўлганлиги туфайли кўплаб омилларнинг таъсир этишини ҳисобга олиш имконияти бўлмайдиган ҳамда прогноз объекти бўйича етарли ахборот бўлмаган ҳолатларда фойдаланилади. Бу ҳолда эксперт баҳолашдан фойдаланилади ва улар якка ва жамоа эксперт усуллари гуруҳларидан ташкил топади.

10.1-расм. Расмийлилик даражаси бўйича прогнозлаш усуллари

Якка эксперт баҳолаш таркибига қуйидагилар киради: “интервью” усули, яъни эксперт бевосита мутахассис билан “савол-жавоб” схема бўйича суҳбат қуради; таҳлилий усул, яъни қандайдир прогноз қилинаётган вазият мантиқий таҳлил қилинади, таҳлилий ёзма маърузалари тайёрланади; сценарийни ёзиш усули, яъни у турли шароитларда вақт маконда жараён ва ҳодисаларнинг мантиқини аниқлашга асосланган.

10.3. Прогнозлаштиришда эксперт баҳолаш усуллари.

Прогнозларни ишлаб чиқиш учун жамоа эксперт баҳолаш усулининг моҳияти айрим мутахассислар илгари изоҳлаб берган прогнозлаш объектини ривожлантиришнинг истиқболли йўналишлари бўйича экспертлар фикрларнинг мувофиқлигини аниқлашдан ҳамда бошқа усул (масалан, таҳлили ҳисоб-китоб, синов ва ҳ.к.) билан аниқлашга имкон бўлмайдиган объектни ривожлантириш жиҳатларини баҳолашдан иборат.

Жамоа эксперт баҳолаш усулининг мазмуни қуйидагилардан иборат.

Биринчидан, эксперт баҳолашни олиб боришни ташкил этиш учун ишчи гуруҳ тузилиб, уларнинг вазифалари сўровнова ўтказиш, материалларни қайта ишлаш ва жамоа эксперт баҳолаш натижаларини таҳлил қилишдан иборат бщлади. Ишчи гуруҳ мазкур соҳанинг ривожланиш истиқболларига таъаллуқли саволларга жавоб беришга маъсул бўлган экспертларни тайнлайди. Прогнозни ишлаб чиқиш учун жалб қилинаётган экспертлар сони объектнинг мураккаблигига қараб 5 тадан 50 тагача бўлиши мумкин.

Иккинчидан, экспертларни сўровнома ўтказшни ташкил этишдан олдин объектни ривожлантиришнинг асосий йўналишларини аниқлаштириш ва бош мақсад, унга эришиш воситаларини акс эттирувчи матрицани тузиш лозим. Бунда дастлабки таҳлил қилиш чоғида мутахассислар гуруҳи билан ҳамкорликда қўйилган вазифаларни бажариш учун энг муҳим мақсадлар аниқланади. Мақсадга эришиш воситаси деганда илмий тадқиқот ва ишланмаларнинг йўналишлари тушунилиб, уларнинг натижалари прогнозлаш учун амалда бевосита фойдаланилиши мумкин. Бунда илмий тадқиқотва ишланмаларнинг йўналишлари бир-бири билан кесишмаслиги мумкин, ушбу ҳолатда ўзаро келишувга йщл қўйилмайди, фикрлар алоҳида бўлиши шарт. .

Жамоа эксперт баҳолашнинг кейинги босқичи саволларни тузишдан иборат. Улар кейинчалик экспертларга тақдим этилади. Саволларнинг шакли жадвал кўринишида ишлаб чиқилиши мумкин, аммо уларнинг мазмуни прогноз қилинаётган объект ёки тармоқнинг ихтисослигига мос келиш керак. бунда саволлар муайян таркибий-иерархия чизмаси бўйича тузилиши, яъни кенг саволлардан тор саволларга, мураккаб саволлардан осон саволларга ўтилиши лозим.

Учинчидан, экспертларни сўровдан ўтказиш пайтида алоҳида саволларнинг бир мартадаёқ тушуниш ҳамда экспертларнинг фикр юритиш эркинлигини таъминлаши лозим.

Тўртинчидан, экспертларнинг умумий фикрлари ва шахсий баҳолашнинг мувофиқлик даражасини тавсифлаб берувчи жамоа эксперт баҳолаш материалларни қайта ишлаш ишлари олиб борилади. Эксепртларнинг баҳолаш маълумотларини қайта ишлаш прогозли гипотеза ва соҳанинг ривожланиш вариантларини синтез қилиш учун бошланғич материал сифатида хизмат қилади.

Якуний баҳолаш барча экспертларнинг ўртача фикрлари билан, ёки ўртача арифметик кўрсаткичи билан ёҳуд баҳолашнинг ўртача меъёрлашган чамаланган кўрсаткич билан аниқланади.

10.4. Корреляция ва регрессия таҳлили усули

Умумлашган катта сонни таҳлил қилиш ва конкрет кузатишда у ёки бу қонуниятларни аниқлаш заруриятлиги кўпгина иқтисодий тадқиқотларнинг ҳарактерли хусусияти ҳисобланади. Реал борлиқда ҳеч бир иқтисодий зарурият бевосита соф ҳолда намоён бўлмайди.

Бир қийматни ўзгартириш бошқасининг ўртача қийматининг ўзгаришига олиб келадиган ҳолларда боғланишни ўрганиш катта қизиқиш уйғотади. Мана шундай боғланишга корреляцион боғланиш дейилади. Корреляцияни таҳлил қилишдан мақсад, ҳодисалар ўртасидаги боғланишнинг зичлигини ўрганишдир. Боғланишлар ўз моҳиятига кўра содда ва мураккаб бўлиши мумкин. Ижтимоий ҳодисалар, шу жумладан, иқтисодий ҳодисалар одатда мураккаб боғланишга эга бўлади.

Корреляцион таҳлил ҳодисалар ўртасидаги боғланишни аниқлайдиган усуллардан бири ҳисобланади. Лекин фақат корреляцион таҳлил боғланишнинг зичлиги ҳақида оддий баҳо бера олади. Бу ҳолат иқтисодий тадқиқотларда корреляцион таҳлилни кенг қўллаш имкониятини беради. Корреляцион таҳлил ҳақида гапирганда регрессион таҳлилни унутмаслик керак. Регрессион таҳлил ҳодисалар ўртасидаги боғланишнинг статистик таҳлил усули бўлиб, боғланиш шаклларини таҳлил қилади. Регрессион таҳлил натижалари регрессия тенгламалари ва коэффициентларида сифат ифодасига эга бўлади.

Корреляцион боғланишлар таснифи қуйидаги 1-чизмада келтирилган.

Корреляцион ва регрессион таҳлилнинг самарадорлиги кўпгина иқтисодий ва ижтимоий муаммоларни ҳал қилишда муҳим рол ўйнайди. Корреляцион ва регрессион таҳлил қилишдан олдин ўрганилаётган ҳодисалар ўртасида боғланиш ҳар томонлама синчиклаб таҳлил қилиниши лозим. Ҳақиқатан ҳам боғланиш мавжуд бўлса, корреляцион ва регрессион таҳлил усулидан фойдаланиш ҳамда реал аҳамиятга эга бўлган натижаларни олиш мумкин бўлади.

Корреляцион таҳлилнинг биринчи вазифаси, корреляцион боғланиш шаклларини, яъни регрессия функцияси кўринишларини (чизиқли, даражали, логарифмик ва бошқалар) аниқлашдан иборат. Боғланиш шаклларини танлаш регрессион таҳлил ва танланаётган функция ҳақидаги маълум гипотезаларни ишлаб чиқиш ҳамда таҳлил қилишдан бошланади.

10.2-расм. Корреляцион боғланиш таснифи

Регрессияларни тенглаштириш корреляцион моделларнинг таркибий қисми бўлиб, уни тўғри танлай билиш, моделлаштиришнинг энг масъулиятли босқичи ҳисобланади.

10.5. Регрессион таҳлил.

Иқтисодий ҳодисалар ўртасидаги боғланишларнинг мураккаблиги кўпинча мавжуд ҳодисалар бутун комплексини таҳлили билан қамраб олиш мумкин бўлмаган ҳолатни келтириб чиқаради. Регрессияларни конкрет тенглаштириш ҳар доим маълум даражада абстрактлаш асосида қурилади. Регрессия тенгламаларини қуриш ҳодисалар ўртасидаги боғланиш конкрет шаклини аниқлашда гипотетик эксперимент ҳисобланади.

Регрессия тенгламаси шаклини танлашда қуйидагиларга риоя қилиш лозим:

1. Боғланишнинг умумий шакли, боғланишнинг табиати ва ҳарактерига нисбатан профессионал тушунча мос келиши керак.

2 . Имкони борича интерпретация ва амалий қўллашда осон бўлган тенгламаларнинг энг содда шаклларидан фойдаланиш лозим. Бошланғич маълумотларнинг график тасвири - тарқоқ диаграмма ва регрессияларнинг эмпирик чизиқлари регрессияларни тенглама шаклларини танлашда ёрдам кўрсатади.

Одатда тўпламли корреляция бевосита тўпламли регрессион таҳлил билан бевосита алоқада таҳлил қилинади. Тўпламли регрессия тенгламаси оддий масштаб, яъни регрессия тенгламаларига кирувчи ўзгарувчи бир маромдаги нормал ва нормаллашган масштабда ёки қиёслаш бирлигида ифодаланган ўзгарувчилар шаклида тузилиши мумкин.

Регрессия тенгламаси сифатида кўпинча чизиқли:

ва даражали функциялардан фойдаланилади:

.

Ушбу тенглама параметрлари одатда энг кичик квадратлар усули билан аниқланади. Умумий ҳолда нормал тенгламалар тизими қуйидагича ифодаланади:

Модел даражалари параметрларини аниқлаш учун олдинги моделни логарифмик-чизиқли кўринишга қайта ўзгартириш лозим:

Шундан сўнг нормал тенгламалар тизимини тузишда логарифмлардан фойдаланамиз.

Боғланишнинг зичлиги корреляциялар индексига ўхшаш бўлиб, тўпламли корреляция коэффициенти ёрдамида баҳоланади:

,

бу ерда, - регрессия тенгламаси ёрдамида аниқланган натижавий кўрсаткичнинг назарий қиймати;

- натижавий кўрсаткичнинг ўртача арифметик қиймати.

Тўпламли регрессиялар чизиғидан натижавий кўрсаткич қиймати қанчалик кам даражада четланса, маълум интервалда абсолют қиймат бўйича аҳамиятга эга бўлган корреляция коэффициенти катта қийматга эга бўлишига боғлиқ бўлади. Тўпламли корреляция коэффициенти қуйидаги оралиқда ўзгаради: