Материал: 739

Внимание! Если размещение файла нарушает Ваши авторские права, то обязательно сообщите нам

ведения управленческой деятельности необходимо понимать природу этого социального явления и управлять им на практике.

Результат конфликта в основном зависит от того, насколько эффективно им управляет менеджер. Поэтому необходимо знать не только природу, но и типы конфликтов:

внутриличностный;

межличностный;

межгрупповой.

По степени проявления конфликты классифицируются на:

скрытые;

открытые.

Выделяют интриги как разновидность конфликта.

У. Крейдлер подразделяет конфликты на функциональные (ведущие к оптимизации внутригрупповых отношений, более глубокому взаимопониманию людей) и дисфункциональные (имеющие следствием ухудшение, ожесточение внутригрупповых отношений).

Очень важно определить причины конфликта для принятия соответствующих мер по их блокированию.

У всех конфликтов есть несколько причин, основными из которых являются:

различия в целях;

ограниченность ресурсов;

различия в представлениях и ценностях;

различия в манере образования;

различия в манере поведения и т.п.

Необходимо отметить, что исчерпывающего списка причин, вызывающих конфликты, не существует.

Американские психологи Д. Черткофф и Д. Эсер по результатам анализа ряда исследований по вопросу разрешения конфликтных ситуаций пришли к заключению, что чрезвычайно важно наличие посредника. Выбор посредника и определение круга его полномочий – сложная задача.

Эффективные способы управления конфликтной ситуацией подразделяются на две категории:

структурные методы разрешения конфликтов (разъяснение, создание новых координационных и интеграционных механизмов, установление общей цели для всех подразделений организации, система вознаграждений;

межличностные разрешения конфликтов (уклонение от конфликтов, сглаживание причин конфликта, принуждение одной из сторон, компромисс, решение проблемы).

51

Библиографический список

1.Тебекин А.В., Касаев Б.С. Менеджмент организации.–М.: КНОРУС, 2006. 2.Веснин В.Р. Основы менеджмента.– М.: Институт международного права и экономики им. А.С.Грибоедова, 1999.

3.Мескон М.Х., Альберт М., Хедоури Ф. Основы менеджмента.– М.: Дело, 2007.

5.Зеркин Д.П. Основы конфликтологии. – Ростов-н/Д: Феникс, 1998. 6.Паркинсон С. Искусство управления. – М.: ФАИР – ПРЕСС, 2001. 7.Ворожейкин И.Е., Кибанов А.Я., Захаров Д.К. Конфликтология: Учебник.

– М.: ИНФРА – М, 2001.

8.Тренев Н.Н. Управление конфликтами. – М.: Приор, 1999.

Вопросы для контроля

1.Назовите причины конфликтов.

2.Какие известны средства воздействия на участников конфликта?

3.Перечислите основные типы конфликтов.

4.Каковы признаки конфликта?

5.Какие существуют методы управления конфликтами?

6.Как конфликты влияют на результаты работы персонала?

7.В книге Л. Якока «Карьера менеджера» автором описываются взаимоотношения работников на японских и американских предприятиях.

Японский рабочий поинтересуется, увидев работающими своих коллег: «Не могу ли чем-нибудь помочь»?

Американский рабочий скажет: «Это не моё дело». А что скажите вы?

Вопросы для обсуждения

1.Сущность и природа конфликтов.

2.Стадии развития конфликта.

3.Последствия конфликтов в организации.

4.Стандартные техники разрешения конфликтов.

Тема 19. Факторы эффективности менеджмента

Основные вопросы

1.Общие понятия об эффективности менеджмента.

2.Классификация факторов эффективности менеджмента.

3.Методология определения эффективности управленческих решений.

4.Эволюция методов оценки эффективности управленческих решений.

52

Эффективный менеджмент – это правильно выбранные цели, на которых сконцентрированы все усилия организаций, а также достижение этих целей с наименьшими издержками.

Успешное развитие любой организации зависит от обоснованности методов оценки, эффективности управленческих решений (УР).

В современной зарубежной экономической литературе экономическая эффективность признается одной из важнейших целей общества наряду с экономическим ростом, стабильным уровнем цен, экономической свободой и определяется как «отношение между затратами ресурсов и производимым в результате их использования объемом товара или услуги».

Российским ученым академиком Н.П. Федоренко отмечается, что проблема измерения эффективности является одной из центральных в экономической теории.

Экономическая эффективность представляет собой соотношение затрат материальных, трудовых, финансовых ресурсов и полученных результатов.

Первая фундаментальная категория теории эффективности – это результаты принимаемых УР или эффект.

Подобные результаты характеризуются различными видами экономического и социального эффекта.

Второй фундаментальной категорией теории эффективности являются затраты материальных, трудовых и финансовых ресурсов, необходимых для осуществления УР.

Сущность проблемы оценки эффективности УР заключается в том, чтобы менеджеры могли безошибочно выбрать из множества проектов оптимальный вариант, обеспечивающий при минимальных затратах получение максимального эффекта.

Этапы определения эффективности УР:

выбор критерия и показателей определения экономической эффективности;

определение полученных результатов от реализации УР;

определение затрат на реализацию УР;

выбор оптимального варианта.

Поскольку понятие эффективности менеджмента достаточно многомерное, то структура методик оценки эффективности менеджмента является сложной.

Теоретический анализ проблем эффективности для менеджера - аналитика состоит в решении конкретных проблем – учета оценки эффективности количественных методов влияния факторов эффективности на результаты производства, построения обобщающих показателей эффективности менеджмента.

53

54

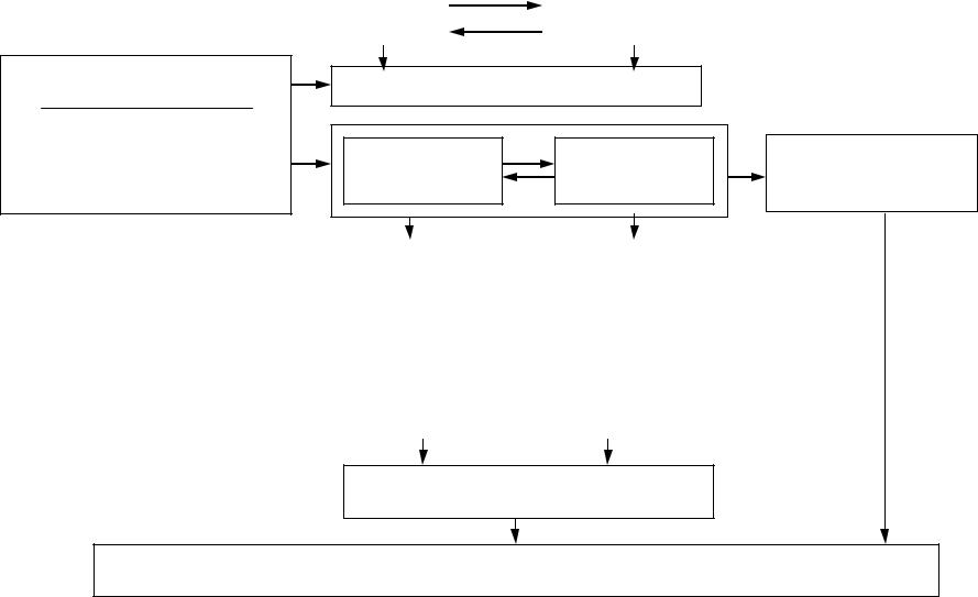
Экономическая эффективность

 

 

 

Социальная эффективность

 

 

 

 

 

 

Локальная эффективность

Управленческий труд Технические средства Управление Информационная система

Полная эффективность

 

Управляющая

Управляемая

Результативность

система

система

производства

 

 

и управление

 

Численность работающих

 

Стоимость основных

 

производственных фондов

Затраты

Стоимость нормируемых

на

оборотных средств

управление

Условия управления:

 

уровень концентрации

 

производства

 

уровень кооперирования

 

 

Удельные затраты на управление

Эффективность управления, обеспечивающая достижение целей управляемого объекта, в сопоставлении с затратами

Рис.8.Схема формирования эффективности управления

54

На деятельность организации влияют многочисленные и разнообразные факторы, выявить и изучить действие которых весьма затруднительно и практически нецелесообразно.

Необходимо отметить, что помимо классических факторов производства – труда, капитала и материальных ресурсов – на эффективность хозяйственной деятельности всё большее влияние в современных условиях оказывают инновационные факторы – использование новой техники и прогрессивной технологии, адаптивных форм и методов организации производства, труда и управления.

Системная классификация факторов дает возможность моделирования хозяйственной деятельности, осуществление комплексного поиска резервов с целью повышения эффективности производства.

Классификация факторов – основа классификации резервов. Возможны различные классификации факторов эффективности

менеджмента:

по стадиям процесса управления;

способам выявления (явным и скрытым);

конечным результатам, на которые эти факторы воздействуют;

влиянию на результирующие показатели (общие и частные);

зависимость организации (внутренней и внешней);

направлениям деятельности менеджера, общим для каждой организации (удовлетворение потребителя, расширение деятельности и т.п.).

Методология определения эффективности УР разделяет критерии и показатели эффективности.

Критерий эффективности выражает качественные требования к выбору оптимального варианта УР (максимальное превышение экономических результатов над затратами ресурсов или как минимум затрат на выполнение заданного объема продукции, работ, услуг).

Показатели эффективности количественно определяют полученный эффект (срок окупаемости капитальных вложений, годовой и интегральный экономический эффект и т.д.).

Для оценки эффективности менеджмента можно использовать различные методы:

Таблица 2

Методы оценки эффективности

Сравнение

Группировнка

Использование средних величин

Балансовый метод

Индексные методы

Социологические методы

Системные методы

Психологические методы

Новую теоретическую и практическую концепцию системы обеспечения управления организацией представляет контроллинг.

55