Материал: Управление взаимоотношениями с клиентами

Внимание! Если размещение файла нарушает Ваши авторские права, то обязательно сообщите нам

При составлении таблицы зон ответственности персонала и опросе работников выяснилось, что многие функции дублируются, к примеру, оформление заказа поставщикам, разработка нового блюда и тому подобное. Такие ситуации вызывают споры и потерю во времени, что в свою очередь отражается на всей клиентоориентированной концепции управления заведением.

Анализ существующих бизнес-процессов ООО "Дуэт +" показал, что организация испытывает 2 группы проблем: проблемы, связанные с несоблюдением принципа делегирования полномочий и отсутствием обратной связи клиента и компании как таковой, что проявляется в отсутствии маркетинговых программ.

То есть организация действительно делает определенные шаги, для того чтобы соответствовать ожиданиям клиента, но зачастую не понимает, чего клиенты хотят, что приводит к лишним затратам.

Ключевой задачей является составление рекомендаций по совершенствованию бизнес-процессов рассматриваемой организации. Организация действительно соответствует большинству требований, предъявляемых к клиентоориентированной компании, но слепое следование такой философии может привести к кризису. Клиентоориентированность совсем не исключает извлечения прибыли и снижения затрат, если, конечно, это не несет негативного влияния на качество товаров и услуг.

Глава 3. Совершенствование бизнес-процессов ООО "Дуэт +"

Опираясь на множество качественных и количественных характеристик бизнес-процессов, представляется необходимым выявить и устранить узкие места в бизнес-процессах организации, а также оценить влияние внесенных в бизнес-процессы изменений на эффективность организации в целом.

3.1 Рекомендации по исправлению проблемных зон в управлении организацией


В ООО "Дуэт +" имеется только часть сложившихся процессов, которые нуждаются в дальнейшей корректировке. Прежде всего, предлагается новая модель для поставок: устанавливается строгий контроль над качеством продукции и соблюдением санитарных норм. Также необходимо установить формальные партнерские отношения с поставщиками, чтобы наличие тех или иных наименований в меню не зависело от порядочности поставщика.

В соответствии с матрицей зон ответственности поставками должен заниматься заведующий производством (Таблица 6). Здесь должно быть взаимодействие с главным бухгалтером, который должен просчитать, чего и сколько организация может себе позволить в зависимости от оборота и сезона.

Заказ поставщикам должен составляться на основе спроса на определенные блюда. Именно спрос является лучшим инструментом планирования, так как вкусы посетителей примерно одинаковы круглый год, что учитывая большой процент постоянных клиентов, позволяет строить долгосрочные планы.

Для определения спроса на блюдо предлагается следующая модель опроса. На листе А4 пишется от 3 до 5 разных блюд и клиенту предоставляется возможность отметить галочкой ту позицию, которую он хотел бы видеть в меню в следующий раз посещения заведения.

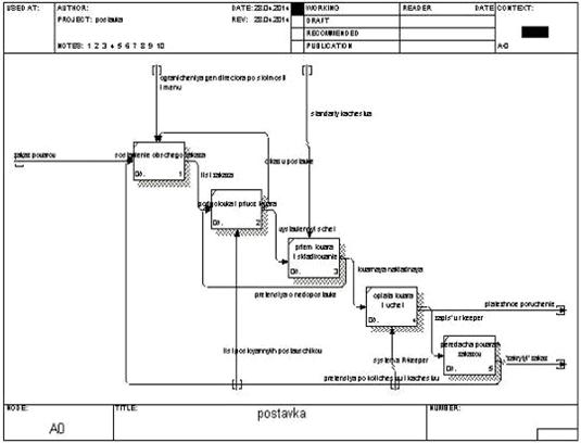
Рисунок 8 Поставка продуктов

По окончанию рабочего дня подсчитываются голоса, и начинается разработка нового блюда.

Просчитав, с помощью системы R-Keeper,средние величины поставок основных продуктов, мы пришли к выводу, что будет более разумным составить договор с поставщиками о плановых поставках. Это поможет сэкономить определенное количество времени заведующему производством и у него появиться время для более важных вопросов. Построив систему долгосрочных отношений с поставщиками, у компании уменьшиться процент сорванных поставок. Не исключено, что при длительном партнерском характере отношений с поставщиками, возможно предоставление скидок и специальных предложений. За счет возможного упрощения сбора информации о продуктах, требуемых от каждого повара, можно сэкономить много времени и сил.

Организация поставок продуктов - один из важнейших факторов, влияющих на состав меню. Чтобы обеспечить бесперебойное снабжение

общепита качественными продуктами, генеральный директор должен иметь хорошие отношения с их поставщиками.

Отдельное внимание уделяется хранению продуктов и контролю запасов - в заведении должно быть все, но в то же время это не должно влиять на качество и свежесть продуктов.

В рамках производства организация должна соблюдать законодательство по вопросам лицензирования, качества продукции. Бизнес-процессы должны приводить к решению проблем каждого сотрудника и клиента по отдельности.

Более подробно усовершенствованные бизнес - процессы, входящие в процесс поставки, описаны ниже.

.     Составление списка продуктов для заказа поставщикам

Данный бизнес-процесс описывает процесс собирания информации о необходимой продукции.

Вход процесса

·        Создан список необходимой продукции каждым работником

·              Скорректирован список необходимой продукции заведующим производством

Требования и ограничения

·        Корректировка генеральным директором списка закупок исходя из сезонности меню

·              Корректировка заказа исходя из располагаемого бюджета

·              Определенные стандарты качества продукции

Результат

·        Отредактированный лист заказа

·              Подготовка необходимых документов и данных о поставщиках

·              Заказ сырья при помощи телефонного звонка поставщику

2.   Процесс подготовки к приему товара

Данный бизнес-процесс описывает составление необходимых договоров поставки.

Вход процесса

·        Отредактированный лист заказа

·              Подготовлены документы на прием товара

Требования и ограничения

·        Стандарты качества подготовки к приему товара и технологии складирования продукции

·              Поиск нового поставщика в случае отказа в поставке

Результат

·        Выставлен счет на оплату товаров

·              Подписание договора поставки

·              Наличная оплата товара или перевод денег по безналичной системе оплаты

·              Приготовление места для хранения продукции на складе.

3.   Прием товара и складирование

Данный бизнес - процесс описывает процесс поступления товара на склад.

Вход процесса

·        Поставщики прибыли на склад

·              Товар на паллетах находящийся в зоне приёмки

Результат

·        Товар размещен на склад в зоны хранения

·              Подписаны и распечатаны договор поставки

Описание процесса

·        Поставщик по прибытию на склад передает заведующему производством документы на продукты.

·              Товар оценивается заведующим производством со стороны обозначенного количества и качества

·              Бухгалтер-калькулятор проставляет печати и рассчитывается с поставщиками, в случае если договор поставки оплачивается при получении товара.

·              В процессе складирования принятого товара участвует повар мясного цеха (помогает в перемещении тяжелых тар).

4.   Оплата товара и занесение данных в систему учета R-Keeper.

Данный бизнес - процесс описывает процесс оплаты товара и внесение необходимых данных в систему учета R-Keeper.

Вход в процесс

·        Товарная накладная

·              Оформляются товаросопроводительные документы

·              Результат

·              Занесение товарной накладной в систему R-Keeper.

·              Платежные поручения

Описание процесса

·        Бухгалтер-калькулятор заносит накладные в систему учета и контроля R-Keeper

5.   Передача заказанной продукции поварам

Вход в процесс

·        Товар находится на складе

Результат

·        Закрытие заказа

·              Невыполнение заказа в случае наличия претензий по качеству и количеству товара и возвращение к первому бизнес-процессу

Описание процесса

Заведующий производством после принятия даёт указания повару мясного цеха относительно распределения продукции по производственным цехам. Каждому сотруднику, участвующему в составлении заказа, выдается необходимый продукт. Далее полуфабрикаты и сырье хранится на рабочем месте работника.

Данная система бизнес процессов отличается от существующей модели тем, что отношения с поставщиками рассматриваются в долгосрочном периоде, и исключается возможность непредвиденных срывов поставок. Также в процессе приема товара участвует определенные работники. К ним относятся: заведующий производством, бухгалтер-калькулятор и повар мясного цеха. В процессе поставки отсутствует поиска поставщиков, потому что на данном этапе работы организации удалось наладить контакты с ключевыми партнерами.

Таким образом, для процесса поставок продукции приоритетом является качество продукции. Здесь организация может потратить даже несколько больше чем конкуренты, но расходы в такой важной области с легкостью окупятся.

Важным является заключение рамочных договоров с поставщиками, что повлечет за собой исключение процесса выбора поставщика, что занимает много времени. Тем более, никто не застрахован от недобросовестных поставщиков и мошенников.

При этом генеральный директор должен проявлять большее доверие к выбору сотрудников, давать им право проявлять инициативу в оговоренных рамках.

Эта рекомендация не менее важная для другого процесса - разработка и внедрение нового блюда в меню организации. Инициатива сотрудника должна поощряться, в том числе материально.

Внедрение нового блюда в меню является во многом процессом стратегической важности для организации общественного питания (Рисунок 9). Этот процесс должен осуществляться на основе спроса со стороны потребителей.

Заявляя новую позицию в меню, компания может заявить и о смене направления в своей работе. Роль заведующего производством на данный момент гипертрофирована в этом процессе и нуждается в изменении. Каждое предложение повара должно быть не только проанализировано руководством компании и приготовлено в соответствии с технологическими стандартами, но и предложено самим потребителям. Для выявления конкретного спроса потребителей на определенное блюдо предлагается следующая модель опроса: на листе А4 пишется от 3 до 5 разных блюд и клиенту предоставляется возможность отметить галочкой ту позицию, которую он хотел бы видеть в меню в следующий раз посещения заведения. По окончанию рабочего дня подсчитываются голоса, и начинается разработка нового блюда. Сложно зачастую предсказать, что будет иметь наибольший успех, поэтому в некоторых изменениях нет ничего критического. Более подробно бизнес - процессы, входящие в процесс приготовления одной единицы продукции, описаны ниже.

Рисунок 9. Приготовление одной единицы продукции

1.   Составление рецепта

Данный бизнес-процесс описывает процесс собирания информации о новом блюде.

Вход процесса

·        Необходимость расширения меню

·              Внедрения нового блюда исходя из сезонности меню

Требования и ограничения

·        Корректировка заведующим производством исходя из располагаемого бюджета

·              Определенные стандарты качества и технологические требования к продукции

Результат

·        Составление калькуляционной карты

·              Оценка бухгалтером-калькулятором выгодности продукции

2.   Пробное приготовление блюда

Данный бизнес-процесс описывает процесс создания калькуляционных карт и оценки всем поварским составом вкусовых характеристик блюда.

Вход процесса

·        Данные калькуляционной карты

·              Корректировка поваром рецепта исходя из личного профессионализма и опыта

Результат

·        Оценка бухгалтером-калькулятором выгодности продукции

·              Требования и ограничения

·              Стандарты качества и технологические требования к приготовлению продукции

3.   Дегустация продукции

Дегустация приготовленной продукции, анализ прибыльности блюда и его сезонной актуальности.

Вход процесса

·        Приготовленное блюдо

·              Результат

·              Оценка поварским составом вкусовых характеристик

·              Вывод бухгалтера-калькулятора о выгодности продукции

4.   Массовое приготовление

Процесс введения новой позиции в производство.

Вход процесса

·        Одобренное поварским коллективом и заведующим производством блюдо

·              Новая позиция в меню

Требования и ограничения

·        Стандарты качества и технические требования

Результат

·        Постоянные продажи

·              При отсутствии спроса на продукцию необходимость возвращения к первому процессу - создание нового блюда

Данная система бизнес процессов отличается от существующей модели тем, что из процесса введения нового блюда исключен первоначальный процесс приготовления блюда без калькуляционной карты. Также для внедрения товара на производство нет необходимости оценивать запасы сырья и составлять рецепт, так как все эти процессы уже проделаны заведующим производством при составлении списка товара для заказа поставщикам. Сырье на приготовление так же выдается заведующим производством.

Таким образом, в процессе обработки продуктов и их приготовлении, то есть при прохождении пути от поставщика к конечному потребителю, должны быть исключены процессы, образующие дополнительную стоимость и никак не отвечающие интересам ни потребителя, ни самой компании.

Чтобы воплотить все вышеперечисленные процессы в жизнь необходимо иметь хорошо-обучаемый и добросовестный персонал. Управление персоналом в рамках клиентоориентированной компании не менее важно, чем управление отношениями с самими клиентами.

Проблема текучести кадров связана в большей мере с неправильной системой взаимоотношений руководства с персоналом. Руководству ресторана следует создавать все условия для того, чтобы персоналу хотелось работать именно в этом заведении. Справедливо поощрять и наказывать, своевременно выплачивать персоналу заработную плату, вести стабильную корпоративную политику, создавать условия, чтобы работник, временно пришедший подработать, захотел навсегда остаться именно в этом месте. Соответственно, важной мерой повышения прибыли является и создание системы штрафов и поощрений.

В организации общественного питания должны успешно решаться такие проблемы, как:

·        социально-психологическая диагностика;

·              анализ и регулирование отношений в группах и между отдельными личностями;

·              отношения руководителя и подчиненных;

·              управление производственными конфликтами и стрессами;