Материал: Управление взаимоотношениями с клиентами

Внимание! Если размещение файла нарушает Ваши авторские права, то обязательно сообщите нам

Основными направлениями деятельности заведующего производством являются:

·        Руководство производственно-хозяйственной деятельностью предприятия общественного питания.

·              Обеспечение бесперебойного выпуска продукции в соответствии калькуляционными картами.

·              Составление заявки на необходимые продовольственные товары, обеспечение их своевременного получения от поставщиков.

·              Контроль над приготовлением пищи и внесение данных в бракеражный журнал.

·              Контроль над эксплуатацией производственного оборудования.

·              Инструктаж и обучение поваров способу приготовления пищи и другим производственным вопросам.

Таким образом, основной задачей заведующего производством является контроль качества и создание производственной системы. На практике контрольные функции толкуются наиболее расширительно, включая дегустацию новых блюд и контроль психологической атмосферы коллектива.

Основными направлениями деятельности кассира являются:

·        Расчет клиента;

·              Соблюдение чистоты за борной стойкой;

·              Наличие всех продуктов на полках (выставлены пирожные, шоколад, вода, соки);

·              Ведение учёта и отчётности в баре.

Основной задачей кассира является приветствие и обслуживание гостей на должном уровне; приготовление и подача напитков. Также важна внимательность при расчетах с клиентом и честность при учете поступающих в кассу денежных средств.

Вышеперечисленные сотрудники являются "лицом" организации, что накладывает на них дополнительные обязанности: такие работники должны быть энергичны, инициативны, разговорчивы и приветливы. Отсутствие контроля над заведующим производством и кассиром является проблемой для многих организаций. В большинстве заведений работники принимаются на ограниченный срок, чтобы избежать неприятностей с неучтенной реализованной продукцией и иными злоупотреблениями.

Проблема текучести в целом является достаточно типичной для отрасли. Проблема текучести кадров связана в большей мере с неправильной системой взаимоотношений руководства с персоналом. Руководству ресторана (кафе) следует создавать все условия для того, чтобы персоналу хотелось работать именно в этом месте. Справедливо поощрять и наказывать, своевременно выплачивать персоналу заработную плату, вести стабильную корпоративную политику, создавать условия, чтобы работник, временно пришедший подработать, захотел навсегда остаться именно в этом ресторане (кафе).

Исходя из указанной схемы (Рисунок 3) и анализа позиций ключевых, можно прийти к выводу о том, что норму управляемости определить сложно. В подчинении генерального директора формально находятся 2 сотрудника, но привычка вмешиваться в производственную деятельность повышает количество подчиненных генерального директора в несколько раз, что не может не сказаться на управлении рестораном в целом. В случае осмысленной делегации полномочий по выполнению производственных функций, владелец может сосредоточить все свое внимание на важных стратегических функциях планирования и предпринять действия, влияющие на развития бизнеса в будущем. Стратегические функции в ресторане могут включать с себя планирование будущего меню, запуск кейтеринговой программы, развитие новой маркетинговой стратегии, создание бизнес-плана для развития бизнеса.

Таким образом, организационная структура, несмотря на свои недостатки, соответствует общепринятым стандартам отрасли, которые указаны в первой главе дипломной работы.

2.2 Анализ зон ответственности персонала ООО "Дуэт +"


При исследовании бизнес-процессов предприятия в менеджменте используются два ключевых подхода к анализу и построению деятельности организации - функциональный и процессный (бизнес-процессный). В соответствии с положениями функционального подхода, вся организация рассматривается как набор самостоятельных подразделений, специализирующихся на выполнении отдельных работ. Основное отличие такого подхода в том, что он ориентирован на бизнес-процессы, конечными целями которых является создание продукции или услуг, имеющих ценность для внешних или внутренних потребителей. При этом система управления производством ориентируется как на управление каждым бизнес-процессом в отдельности, так и всеми бизнес-процессами организации в целом.

Базовым понятием процессного подхода является процесс, определяемый как "как комплекс действий, в котором на основе одного или более видов исходных данных создается ценный для клиента результат". Задачей такого подхода является создание конкурентных преимуществ организации. Бизнес-процессы каждой организации сильно отличаются друг от друга, что не влияет на последовательность действий по внедрению процессного подхода.

Выделяются следующие этапы:

·        классифицировать ключевые бизнес-процессы - разделить их на управленческие, основные, поддерживающие;

·              выделить ключевые бизнес-процессы - основные виды работ, дать им наименования и обозначить их границы;

·              упорядочить бизнес-процессы - построить их структуру;

·              описать ключевые бизнес-процессы;

·              определить ответственных (владельца, хозяина) за каждый бизнес-процесс;

·              выделить измеряемые характеристики бизнес-процессов и выделить необходимые ресурсы на исполнение бизнес-процессов;

·              производить постоянное измерение, мониторинг бизнес-процессов;

·              определять корректирующие и предупреждающие действия и постоянно совершенствовать бизнес-процессы.


Рисунок 4. Классификация бизнес процессов

В соответствии с представленной схемой практически в любом виде процессов непосредственное участие принимает генеральный директор (здесь - "ГД"). Указанная схема даёт ясное представление об управляемости в организации: на 2 ключевых лиц - генерального директора и заведующего производством (далее - "ЗП") приходится работа в рамках практически каждого из процессов, как следствие, в их подчинении находятся 7-8 человек, что является предельной нормой управляемости. При работе, где внедрение конвейерной системы невозможно, такое количество подчинённых у руководящих должностей является, очевидно, завышенным.

В рамках работы организации общественного питания ООО "Дуэт +" можно выделить три ключевых процесса, которым уделено особое внимание, в силу их важности: поставка продукции, найм нового сотрудника и разработка новой единицы продукции. Для анализа этих процессов была разработана таблица зон ответственности работников предприятия, которая включает в себя пошаговый анализ участвующих лиц в интересуемых нас процесса (Таблица 5).

Таблица 5 Зона ответственности персонала ООО "Дуэт +"


Из таблицы видно, что следствием непроработанной организационной структуры является неправильное распределение должностных обязанностей. Зачастую работники не знают, что входит в их прямые обязанности. Слишком многое зависит от энтузиазма отдельных сотрудников, что нарушает работу системы в целом.

Основную категорию дел генеральный директор перенимает у заведующего производством, который в это время занят приготовлением блюд. Такая ситуация возникает, когда повара неграмотно распределяют свое рабочее время и вместо приготовления заготовок устраивают внеплановые перерывы.

Необходимо понимать важность процесса распределения и выполнения обязанностей. Любое смещение должностных обязанностей приносит ущерб развитию организации в целом. Работник, выполняющий чужие обязанности, как правило, выполняет их хуже, так как не обучен этому. Для надлежащего выполнения обязанностей необходимо написание должностных инструкций и система штрафов за некачественное выполнение обязанностей.

Во многом, именно нежелание делегировать полномочия и отказ от принятия на себя ответственности за производственный процесс оказывает негативное влияние на управленческие решения организации. В конечном итоге неграмотное выполнение своих обязанностей является одним из основных недостатков перед конкурентами.

.3 Исследование ключевых бизнес-процессов в ООО "Дуэт +"


Рассмотрим устоявшиеся и наиболее подверженные внешнему влиянию процессы посредством языка моделирования бизнес-процессов Erwin.

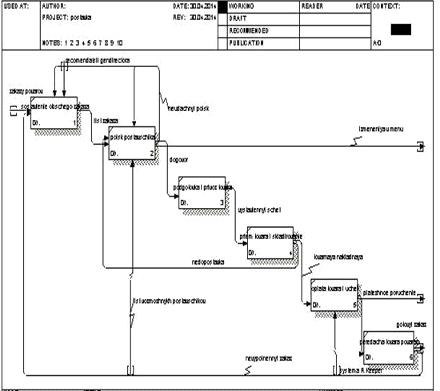
Процесс поставки продуктов для последующей обработки является одним из самых регулярных для любой организации общественного питания (Рисунок 5). Это связано с тем, что крупные поставки не соответствуют политике компании в области качества продуктов - при долгом складировании даже в нормальных условиях продукты портятся и теряют питательные и вкусовые свойства. При этом не только клиенты, но и персонал должны быть уверены в качестве продуктов.

Рисунок 5 Поставка продуктов.

Поставка является наиболее формализованным процессом: она осуществляется строго на договорной основе, исчерпывающе описаны входные и выходные документы. В случае некачественного оказания услуг используются письменные претензии. Все данные по поставкам заносятся в учетные базы и систему R-Keeper.

Организация поставок продуктов является ключевым фактором, влияющим на состав меню. Чтобы обеспечить бесперебойное снабжение кафе качественными продуктами, заведующий производством должен иметь хорошие отношения с их производителями. Долгосрочные партнерские отношения с местными поставщиками зелени, овощей, мяса птицы и яиц выгодны и повару, который всегда будет иметь нужные продукты, и самим поставщикам, которые получают рынок сбыта своей продукции. Организации поставок продуктов - это вопрос поддержания равновесия между финансовой целесообразностью и индивидуальными потребностями или предпочтениями поваров.

Роль генерального директора в данном процессе минимальна: он определяет финансовые рамки закупок, но конкретный выбор делает заведующий производством при предварительном согласовании с поварами цехов. Для организации важно иметь лист постоянных поставщиков, долгосрочное сотрудничество с которыми приведет к стабильным поставкам должного качества. Ключевой проблемой являются проблемы при поиске поставщика - заведующий производством и генеральный директор представляют, кто может осуществить тот или иной заказ, поэтому обращаются, как правило, к одним и тем же поставщикам. Тем не менее, каждый раз выбор ставится под сомнение и не всегда по причине качества продуктов. Одним из немногих способов снизить переменные издержки общепита является постоянный мониторинг рынка поставщиков. Но к сожалению, более низкая цена продукции или поставки не всегда означает снижение затрат - это связано со сложностями в своевременной доставке тех или иных продуктов, наличием испорченной продукции в заказе, которую поставщик отказывается принимать обратно, а также срывов поставок.


Работа с новыми поставщиками ведет к формализации отношений, что затрудняет выставление претензий, влечет зачастую безответственное отношение к незначительным заказам, которых большинство, так как продукция всегда должна быть свежей и затраты на хранение продукции в надлежащих условиях слишком высоки.

Таким образом, очевидна необходимость заключения рамочных договоров с надежными проверенными поставщиками, которые готовы предоставлять продукцию в нужном ассортименте. В таком случае не исключено некоторое повышение затрат, но они окупаются в связи с тем что организация может гарантировать наличие всех наименований меню, что немаловажно.

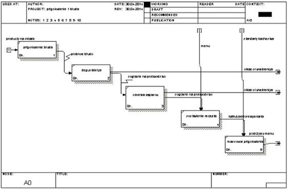
Следующим не менее важным процессом является разработка новой единицы продукции (Рисунок 6). Специфика данного процесса заключается в том, что на каждом этапе действуют строгие ограничения по качеству продукции, а также иным условиям производства.

Рисунок 6 Приготовление одной единицы продукции

Разработка новых блюд является наиболее актуальной проблемой и в то же время способом удержания клиентов. Клиенту надоедает заказывать то же самое день в день, также как и повару готовить, это влечет к потере постоянных клиентов.

Разработка новых блюд проходит с учетом сезона и предложений клиентов, но многие идеи поваров зачастую не реализуются. При этом причины не устанавливаются. Чаще всего это связано с нехваткой времени для разработки калькуляционной карты нового блюда либо отсутствием необходимых ингредиентов для его приготовления.

Несмотря на разнообразие блюд, представленных в меню, сотрудники должны осознавать, что блюдо должно быть одинаковым по составу и вкусовым качествам, не зависимо от времени приготовления и новизне блюда. Должны строго соблюдаться рецепт и параметры калькуляционной карты. Важнейшей задачей заведующего производством является контроль именно в этой области.

Приготовление нового блюда является исключительно внутренним процессом, то есть воздействие извне минимально. Конечно, важнейшую роль играет персонал организации, от мастерства которого будет зависеть, прейдет ли клиент еще в следующий р аз.

В то же время меню является очень разнообразным и детально разработанным: имеются как повсеместно используемые блюда традиционной кухни, так и "здоровая" еда; учитываются интересы, клиентов, ограниченных в потреблении тех или иных продуктов, поэтому к каждому наименованию указывается пищевая ценность и состав. Пищевые добавки и усилители вкуса находятся под строгим запретом, так как здоровье потребителя является высшей ценностью. Руководство дает возможность проявить фантазию своим работникам - в период появления сезонных продуктов меню дополняется новыми позициями. Все это отличает в конечном итоге рассматриваемую организацию от обычной столовой.

Наконец, третьим по важности является процесс найма персонала. Проблема подбора и найма персонала вытекает из проблемы текучести кадров. Кадровых агентств, специализирующихся на ресторанной тематике, методических и образовательных центров, профильных учебных заведений очень мало.

Их возможности несопоставимы с реальными запросами. В условиях развития ресторанного бизнеса существуют определенные трудности в формировании кадровой политики, так как немногие работники считают занятость в ресторане профессией, а не временным местом работы.

Первое время работы, в ООО "Дуэт +" подбор персонала не являлся бизнес-процессом, так как сотрудники нанимались в лучшем случае по знакомству с уже имеющимися сотрудниками.

Но это не значит, что отсутствие формализации поиска сотрудника является допустимой. Альтернативный план решения данного вопроса представлен в третьей главе дипломной работы. Он включает в себя прикладные стратегии поведения управленческого состава предприятия посредством языка моделирования бизнес-процессов Erwin.

На основании рассмотрения ключевых бизнес-процессов можно сделать вывод об отсутствии должного распределения обязанностей в ООО "Дуэт +".

Это связано не с недобросовестностью сотрудников, а прежде всего с отсутствием грамотно построенных должностных инструкций. Зачастую сотрудники не знают, что входит в круг их обязанностей, а что нет. Так же важным моментом является контроль над их исполнением.