Материал: Учет материалов в ОАО Кировский мясокомбинат

Внимание! Если размещение файла нарушает Ваши авторские права, то обязательно сообщите нам

Объектом практического исследования послужило ОАО «Кировский мясокомбинат».

На предприятии сейчас предкризисное финансовое состояние, так как коэффициенты финансовой устойчивости постоянно снижаются и не удовлетворяют оптимальному значению. На предприятии в данный момент складывается ситуация со стремительным снижение собственных оборотных средств, так на конец 2013 года их размер составлял 438 тыс. руб., а на конец 2014 году их сумма составила -37938 тыс. руб. Всех нормальных источников, включая краткосрочные кредиты и займы, недостаточно и предприятие вынуждено использовать кредиторскую задолженность для покрытия запасов. То есть предприятие находится в состоянии предкризисной финансовой устойчивости.

Анализируя состав и структуру основных средств предприятия, можно сказать, что в структуре основных средств наибольший удельный вес занимают машины и оборудование, а так же здания и сооружения, так в 2014 году их доля составила 42 и 39% соответственно. Результаты работы  ОАО «Кировский мясокомбината» во многом зависят от эффективности использования основных производственных фондов. Поэтому при анализе эффективности их использования важно правильно выбрать показатели, характеризующие этот процесс.

На анализируемом предприятии за 3 года произошло увеличение выручки на 6,51 %, за счет роста спроса на продукцию предприятия.  Среднесписочная численность на ОАО «Кировский мясокомбинат» снизилась на 6 человек. Основные фонды предприятия возросли на 39,18 %, за счет покупки новых инструментов и транспортных средств.

Средняя численность работников по сравнению с  2013 годом увеличилась  на 3  человека (0,6 %),  численность рабочих увеличилась на  3 человека (0,7% ). Средний возраст работников предприятия снизился  на 1 год  по сравнению с  2013 годом.

В ОАО «Кировский мясокомбинат» наблюдает рост среднегодовой стоимости оборотных средств на 10,23%. Чистая  прибыль и выручка на предприятии так же возросли на 177,87% и 6,51% соответственно. Коэффициент оборачиваемости снизился и составил в 2014 году 1,02 оборота. Продолжительность одного оборота в ОАО «Кировский мясокомбинат» увеличилась на 12 дней. Рентабельность оборотных средств возросла и составила в 2014 году 15,03%. Все рассчитанные данные говорят, о том, что оборотные средства за 3 года стали более эффективными на анализируемом предприятии.

При изучении учета материалов в ОАО «Кировский мясокомбинат» было выявлено, что бухгалтерский учет в организации ведется на основании разработанной учетной политики, а также рабочим планом счетов, графиком документооборота. Форма организации бухгалтерского учёта в Организация автоматизированная с использованием бухгалтерской программы «1С:Предприятие».

Содержание внутренних документов, регулирующих систему учета в ОАО «Кировский мясокомбинат» соответствуют требованиям действующего законодательства.

Синтетический учет основных средств ведется по счетам, установленным рабочим планом счетов (приложение к учетной политике).

Анализ учетной политики ОАО «Кировский мясокомбинат» в части учета основных средств показал ее соответствие требованиям ПБУ 1/2008 «Учетная политика организации».

Бухгалтерский учет в ОАО «Кировский мясокомбинат» ведется в соответствии с утвержденной учетной политикой, контрольно-учетные функции в ОАО «Кировский мясокомбинат» выполняются на должном уровне.

Для обеспечения сохранности материально-производственных запасов в ОАО «Кировский мясокомбинат» имеется  склад, в котором организовано длительное хранение материальных ценностей. На складе материалы размещаются по секциям, а внутри их по группам однородных материалов. Материалы размещаются на стеллажах, полках, ячейках. К месту хранения материалов прикрепляется ярлык.

В ОАО «Кировский мясокомбинат» применяются формы первичных документов по учету ТМЦ,  принятые Постановлением Госкомстата РФ от 30 октября 1997 г. № 71а

При поступлении первичных учетных документов в бухгалтерию проверяется наличие заполненных всех реквизитов документов, а особенно подписи в отпуске и в получении материальных ценностей. Одновременно с накладными поставщики предъявляют следующие расчетные документы: счет и счет-фактуру.

Первичные учетные документы по движению ТМЦ на складах организации сдаются в бухгалтерию в сроки, установленные графиком документооборота. Полученные в бухгалтерию первичные документы подвергаются контролю по существу и законности совершенных операций, а также правильности их заполнения. Бухгалтерия обрабатывает первичные документы в программе «1С:Бухгалтерия 7.7» и таксирует их, т.е. определяется сумма операции.

В соответствии с учетной политикой ОАО «Кировский мясокомбинат» отпуск материалов на производство осуществляется по средней себестоимости.

Производственные запасы материалов пополняются за счет поставок организациями - поставщиками на основе договоров.

Аналитический учет материалов в организации ведется в разрезе мест хранения.

Основная цель проведения инвентаризации в ОАО «Кировский мясокомбинат» – выявление фактического наличия товарно-материальных ценностей в натуральном и стоимостном выражении.

В соответствии с учетной политикой инвентаризация материалов проводится ежегодно по состоянию на 1 ноября, а также при смене материально-ответственных лиц.

Результаты годовой инвентаризации отражаются в учете и годовой бухгалтерской отчетности по состоянию на 31 декабря.

В ходе подборки  документов, было обнаружено, что некоторые документы были заполнены на половину, на некоторых документах отсутствуют подписи, в некоторых доверенностях на получение материалов отсутствуют паспортные данные, в части товарных подписей нет подписей на получение.

В ходе анализа учета материалов предприятия было выявлено, что  инвентаризация материалов при смене начальника склада не проводится.

Все указанные недочеты говорят о том, что предприятию необходимо наладить контроль учета материалов.  

В качестве совершенствования учета материалов предлагается внедрить систему внутреннего контроля. 

Список литературы

1. Гражданский Кодекс РФ. Части I и II. Гражданский кодекс Российской Федерации (ГК РФ) 30 ноября 1994 года N 51-ФЗ.[Электронный ресурс]/ СПС/Консультант плюс

2. Налоговый кодекс РФ. Части I и II. [Электронный ресурс] СПС/Консультант плюс

3. Федеральный закон от 6 декабря 2011 г. № 402-ФЗ "О бухгалтерском учете"

4. Приказ Минфина РФ от 29.07.1998 № 34н (ред. от 24.12.2010) "Об утверждении Положения по ведению бухгалтерского учета и бухгалтерской отчетности в Российской Федерации".

5. Приказ Минфина РФ от 08.11.2010 N 142н "О внесении изменений в Приказы Министерства финансов Российской Федерации по бухгалтерскому учету "Положение по бухгалтерскому учету "Бухгалтерская отчетность организации" - ПБУ 4/99 утверждено приказом Минфина РФ от 06.07.1999г. № 43н (ред. от 08.11.10г.).

6. Положение по бухгалтерскому учету «Учет материально-производственных запасов» ПБУ 5/01 (в ред. Приказов Минфина РФ от от 25.10.2010 № 132н) Продолжи ПБУ о которых писала в теории

7. Приказ Минфина РФ от 28.12.2001 № 119н (ред. от 24.12.2010) "Об утверждении Методических указаний по бухгалтерскому учету материально-производственных запасов"

8. Приказ Минфина РФ от 06.07.1999 № 43н (ред. от 08.11.2010) "Об утверждении Положения по бухгалтерскому учету "Бухгалтерская отчетность организации" (ПБУ 4/99)"

9. Приказ Министерства финансов РФ от 6 мая 1999 г. №33н «Об утверждении положения по бухгалтерскому учету  «Расходы организации» ПБУ 10/99» (в ред. Приказа Минфина РФ от 06.04.2015. №55н

10. Приказ Министерства финансов РФ от 31 октября 2000 г. №94н «Об утверждении плана счетов бухгалтерского учета финансово-хозяйственной деятельности организаций и инструкции по его применению»

11. Приказ Минфина РФ от 13.06.1995 № 49 (ред. от 08.11.2010) "Об утверждении Методических указаний по инвентаризации имущества и финансовых обязательств"

12. Приказ Минфина РФ от 28.12.2001 № 119н (ред. от 24.12.2010) "Об утверждении Методических указаний по бухгалтерскому учету материально-производственных запасов" (Зарегистрировано в Минюсте РФ 13.02.2002 № 3245)

13. План счетов бухгалтерского учета финансово-хозяйственной деятельности организации и Инструкция по его применению (утверждены Приказом МФ РФ от 31.10.2000 г. № 94н).

14. Абрамова Н.В. МПЗ: учет и налогообложение в 2006 году. - "Бератор-Пресс", 2014 г. - СПС «Гарант»

15. Астахов В.П. Бухгалтерский (финансовый) учет: Учебное пособие.- 5-е изд. - Серия «Экономика и управление». - М.: ИКЦ «МарТ»; Ростов н/Д: Издательский центр «МарТ», 2015. - 960 с.

16. Бухгалтерское дело: Учеб. пособие для вузов/Под ред. проф. Л.Т. Гиляровской. - М.: ЮНИТИ-ДАНА, 2014. - 382 с.

17. Бухгалтерский учет и аудит: учебное пособие / А. Е. Суглобов, Б, Т. Жарылгасова. - М.: КНОРУС, 2015. - 496с.

18. Керимов В.Э. Бухгалтерский финансовый учет: Учебник. - М.:Издательско-торговая корпорация «Дашков и Ко», 2015. - 724 с.

19. Кондраков Н.П. учебное пособие «Бухгалтерский учет», Москва. Инфра-М, 2015 г. - 640 с.

20. Мельник М.В., Пирожкова Н.А., Макальская М.Л. «Основы аудита» 2-е издание, ДИС, 2014 г. - 160 с.

21. Сотникова Л.В. Оценка состояния внутреннего контроля: Практ. Пособие/ Л.В. Сотникова; Под ред. проф. В.И. Подольского. - М.: ЮНИТИ-ДАНА, 2015. - 143 с.

22. Удрич Н.Н., Типовые бухгалтерские проводки. - М.; Дашкова и К’, 2015.-410 с.

23. Фомичева Л.П. Комментарии к Положениям по бухгалтерскому учету (ПБУ 1/98-20/03). - Система ГАРАНТ, 2014 г.

24. Финансовый учет: Учебник // Под ред. проф. В.Г. Гетьмана. - 2-е изд., перераб. и доп. - М.: Финансы и статистика, 2014. - 784 с.

25. Андреев В.Д. Система внутрихозяйственного контроля: основные понятия// Аудиторские ведомости, 2014. - №2. - с. 35-41.

26. Бобровская Е.Е., Дубовенко Л.А. Организация проведения инвентаризации // Новое в бухгалтерском учете и отчетности, 2015.- №4. - с.31-36

27. Божко П.Г. Формирование фактической себестоимости материально-производственных запасов //Бухгалтерский учет - № 13. - июль 2011 г. - СПС «Гарант»

28. Бурцев В.В. Основные направления совершенствования системы внутрихозяйственного контроля в условиях многоукладной экономики //Аудит, 2015.-№5. - с.5-10

29. Ефремова А.А.Формирование учетной стоимости материально-производственных запасов //Бухгалтерский учет - № 14 - июль 2012 - СПС «Гарант»

30. Жуков В.Н. Учет операций по приобретению и заготовлению материально-производственных запасов //Бухгалтерский учет - № 5 - март 2013 г. - СПС «Гарант»

31. Захарьин В.Р. Особенности формирования учетной политики организации для целей бухгалтерского учета на 2015 год //Консультант бухгалтера - № 11 - ноябрь 2013 г.

32. Ильина Ю.С. Анализ системы внутреннего контроля //Аудит и налогообложение, 2015.-№1. - с.37-40

33. Лытнева Н. А. Учет движения материалов в организации //Журнал «Бухгалтерский учет. 2015. -№ 2. - с. 34.

34. Макарьева В.И. Комментарий к Положению по бухгалтерскому учету «Учет материально-производственных запасов» ПБУ 5/01 //Налоговый вестник - № 9 - сентябрь 2015 г. - СПС «Гарант»

35. Оценка материально-производственных запасов: учетно-налоговые аспекты //Выпуск АКДИ БП № 31 - август 2014 г. - СПС «Гарант»

36. Патров В.В., Пятов М.Л. Организация системы материальной ответственности //Журнал «Бухгалтерский учет». 2013. - №9.


 











Приложения

Приложение А –Структура управления предприятием

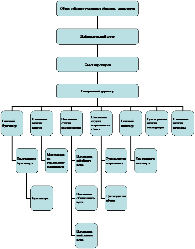
Приложение Б – Организационная структура предприятия



















Приложение В - Отчетность предприятия

Приложение Г – Агрегированный аналитический баланс в ОАО «Кировский Мясокомбинат»

тыс. руб.

Показатель

31.12.2012 г.

31.12.2013 г.

31.12.2014 г.

Актив




Денежные активы, S

69411

154908

366708

Дебиторская задолженность и прочие оборотные активы, Ra

486637

616139

354432

Запасы и затраты, Z

280446

230831

195279

Всего текущих активов, At

836494

1001878

916419

Иммобилизованные средства, F

791982

644036

798055

Итого активов, Ba

1628476

1645914

1714474

Пассив




Кредиторская задолженность и прочие краткосрочные пассивы, Rp

463094

461995

344668

Краткосрочные кредиты и займы, Kt

472759

271112

490938

Всего краткосрочный заемный капитал (краткосрочные обязательства), Pt

935853

733107

835606

Долгосрочный заемный капитал (долгосрочные обязательства), Kd

212552

268333

118751

Реальный собственный капитал, Ec

480071

644474

760117

Итого капитала, Bp

1628476

1645914

1714474