Материал: Расчет и анализ линейных электрических цепей

Внимание! Если размещение файла нарушает Ваши авторские права, то обязательно сообщите нам

Мощности в цепи синусоидального тока:

 

 

 

 

 

 

 

 

 

 

 

 

 

 

 

 

 

 

 

 

 

 

 

 

*

 

 

 

 

 

 

 

 

 

 

 

 

 

 

– активная мощность

 

P UI cos Re(U I )

 

 

[Вт];

 

 

 

 

 

 

 

 

 

 

 

 

 

 

 

 

 

 

*

 

 

 

 

 

 

 

 

 

 

 

 

 

 

– реактивная мощность

Q UI sin Im(U I )

 

 

[ВАр];

 

 

 

 

 

 

 

 

– полная мощность

 

 

S UI

 

S

P

2

Q

2

[ВА]

 

 

 

 

 

 

 

 

 

 

 

 

 

 

 

 

 

 

 

 

 

 

 

 

 

 

 

 

 

 

 

 

 

 

 

 

 

 

 

 

 

 

 

 

 

 

 

*

 

 

 

 

 

 

 

 

 

 

 

 

 

 

 

 

Полная комплексная мощность

S U I

P

jQ .

 

 

 

 

 

 

 

 

 

 

 

 

 

 

 

 

 

 

 

 

 

 

 

 

 

 

 

 

Коэффициент мощности

cos

P

.

 

 

 

 

 

 

 

 

 

 

 

 

 

 

 

 

S

 

 

 

 

 

 

 

 

 

 

 

 

 

 

 

 

 

 

 

 

 

 

 

 

 

 

 

 

 

 

 

 

 

 

 

 

 

 

 

Полное комплексное сопротивление (рисунок 2.5).

 

 

 

 

 

 

 

 

 

 

R

 

 

XL

 

XC

 

 

 

 

 

 

 

Z

 

 

 

 

 

 

 

 

 

Z R jX

 

jX

 

Ze

j

 

Z

 

R

2

( X

 

X

 

)

2

 

R

2

X

2

 

 

 

 

 

L

C

 

 

 

L

C

 

 

 

 

 

 

 

 

 

 

 

 

 

 

 

 

 

 

 

 

 

 

 

 

 

 

 

 

 

 

 

 

 

 

 

 

 

 

 

 

 

 

 

 

 

 

 

 

 

 

 

 

arctg

X

 

 

 

 

 

 

 

 

 

 

 

 

 

 

 

 

 

R

 

 

 

 

 

 

 

 

 

 

 

 

 

 

 

 

 

 

 

 

 

 

 

 

 

 

 

 

 

 

 

 

 

Рисунок 2.5 – Расчетные формулы для комплексного сопротивления

 

 

2.2.2 Расчет токов по законам Кирхгофа. Балансы активных и

реактивных мощностей

Рассмотрим цепь синусоидального тока (рисунок 2.6), для которой заданы следующие параметры: E = 300 В; T = 0,4·10 -2 с; R1 = 10 Ом; R2 = 10 Ом; R3 = 15 Ом;

L1= 30 мГн = 30·10 -3 Гн; L3= 40 мГн = 40·10 -3 Гн; С2 = 60 мкФ = 60·10 -6 Ф; приборы,

показания которых нужно определить – амперметр А3, вольтметр V1, ваттметр W.

36

R1

XL1

1

 

 

 

 

Í1

 

R2

R3

 

Í3

É

 

Í2

 

 

 

 

 

 

XС2

XL3

 

 

 

 

 

2

 

Рисунок 2.6 – Схема электрической цепи

Схема содержит три ветви (В=3) и два узла (Y=2). В каждой ветви течет свой ток. Произвольно выберем направления токов в ветвях и обозначим их на схеме,

пронумеруем узлы. Выберем независимые контуры и зададимся в них направлениями обхода.

Система уравнений по законам Кирхгофа для данной схемы будет содержать три уравнения (одно уравнение – по первому закону Кирхгофа для узла 1, два уравнения – по второму закону Кирхгофа для контуров).

При составлении уравнений в дифференциальной форме (для мгновенных значений токов, напряжений, ЭДС) учтем, что напряжения и токи на элементах в мгновенной форме связаны соотношениями:

u

R

Ri;

 

 

u

 

L

di

;

L

dt

 

 

 

 

 

 

 

C

 

1

 

idt.

 

u

C

 

 

 

 

 

Система уравнений по законам Кирхгофа в дифференциальной форме

i

i

i

0

1

2

3

 

 

L

di

R i

 

1

i dt e

R i

 

1

 

1 1

1

 

dt

2 2

 

C

2

 

 

 

 

 

 

 

 

2

 

 

1

 

i2dt L3

di3

 

R2i2

 

 

 

R3i3 0.

C

 

dt

 

 

 

2

 

 

 

 

 

37

Перед расчетом токов ветвей в комплексной форме нужно рассчитать сопротивления элементов схемы, предварительно переведя размерность индуктивностей в Генри, а размерность емкостей – в Фарады. Используя формулы подраздела 2.2.1 найдем частоту f, угловую частоту ω, индуктивные XL и емкостные

XС сопротивления.

При составлении уравнений в комплексной форме целесообразно записать

сразу комплексные сопротивления ветвей и уравнения составлять уже для них

Z1 R1 jX L1; Z2 R2 jXC 2 ; Z3 R3 jX L3.

Система уравнений по законам Кирхгофа в комплексной форме

I

I

2

I

3

 

0

 

 

 

 

 

 

 

 

 

1

 

 

 

 

 

 

 

 

 

 

 

 

 

 

 

(R jX

L1

)I

(R jX

C 2

)I

2

E

 

1

 

 

 

1

 

2

 

 

 

 

(R jX

C 2

)I

2

(R jX

L3

)I

3

0;

 

2

 

 

 

 

3

 

 

 

 

I

I

2

I

3

0

1

 

 

 

 

 

 

 

Z I

 

Z

I

2

E

1

1

 

 

2

 

 

 

 

Z

I

2

Z

 

I

3

0.

2

 

 

 

3

 

 

 

 

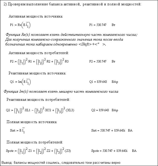
Пример расчета токов по законам Кирхгофа и проверка балансов активной и реактивной мощностей в Mathcad показан на рисунках 2.7- 2.9.

Рисунок 2.7 – Расчет токов по законам Кирхгофа в Mathcad (исходные данные)

38

Рисунок 2.8 – Расчет токов по законам Кирхгофа в Mathcad (решение системы

уравнений)

39

Рисунок 2.9 – Расчет токов по законам Кирхгофа в Mathcad (балансы

мощностей)

2.2.2 Расчет токов с помощью эквивалентных преобразований схемы

Сначала упростим схему до одного контура, для этого заменим параллельно

соединенные сопротивления Z2 и Z3 одним эквивалентным (рисунок 2.10).

40