Материал: Расчет и анализ линейных электрических цепей

Внимание! Если размещение файла нарушает Ваши авторские права, то обязательно сообщите нам

Z1

 

1

 

 

 

Z1

 

a

 

 

 

 

 

 

 

Í1

Í1

Í2

R2

Í3

 

Í1

Í1

 

É

 

 

É

Í1

 

Z23

Í2

Z2

Z3

 

 

Í2

 

 

 

 

 

 

 

xС2

 

 

 

 

 

 

 

2

 

 

 

 

 

b

Рисунок 2.10 – Упрощение схемы до одного контура После этого преобразования схема состоит из двух последовательно

соединенных сопротивлений. Из получившегося контура по закону Ома найдем ток в неразветвленной части цепи Í1.

Чтобы рассчитать токи в параллельных ветвях Í2 и Í3 нужно сначала найти напряжение Ù12 на разветвлении (на зажимах параллельных ветвей). Зная ток Í1,

напряжение Ù12 можно найти двумя путями:

U

I Z

23

12

1

или

U

E I Z .

12

1

1

После определения Ù12 токи параллельных ветвей Í2 и Í3 находятся по закону Ома.

Расчет токов по рассмотренному алгоритму в Mathcad показан на рисунках 2.11 и 2.12.

Рисунок 2.11 – Расчет токов эквивалентными преобразованиями в Mathcad

41

Рисунок 2.12 – Расчет токов эквивалентными преобразованиями в Mathcad

(продолжение)

2.2.3 Построение векторной диаграммы токов в Mathcad

Для построения векторов токов на декартовой плоскости в Mathcad для каждого вектора должны быть заданы две координаты (точка начала вектора и точка конца вектора). В нашем случае все три вектора будут начинаться из начала координат, поэтому первой координатой для каждого тока будет 0.

Координаты всех трех векторов можно задать в одном массиве, это наиболее простой вариант (рисунок 2.13). В этом случае на графике все вектора получатся одного цвета, без стрелок.

Рисунок 2.13 – Построение векторной диаграммы в Mathcad (простой вариант)

42

Если Вы хотите получить на диаграмме, чтобы вектора отличались по цвету и

(или) типу линии, то целесообразно задать для каждого тока свою матрицу (рисунок

2.13).

Рисунок 2.13 – Построение векторной диаграммы в Mathcad (другой вариант задания векторов тока)

Если Вы хотите дополнительно построить на концах векторов стрелки, то можно использовать вариант задания векторов, показанный на рисунке 2.14.

Рисунок 2.14 - Построение векторной диаграммы в Mathcad (вариант со стрелками на концах векторов)

43

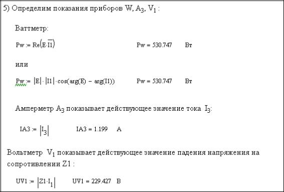
2.2.4 Определение показаний приборов

Приборы электромагнитной системы показывают действующие значения электрических величин: амперметр – действующее значение тока, вольтметр – действующее значение напряжения. Ваттметр измеряет активную мощность, два зажима прибора, включенных последовательно с участком цепи, на котором измеряется активная мощность, определяют ток на этом участке, а два зажима,

включенных параллельно, измеряют напряжение на этом же участке. В схеме рисунка 2.2 через токовую обмотку ваттметра течет ток Í1, а обмотка напряжения ваттметра включена на напряжение, равное ЭДС É. Расчет показаний приборов в

Mathcad показан на рисунке 2.15.

Рисунок 2.15 – Расчет показаний приборов в Mathcad

44

3 Задание № 3 «Расчет и анализ трехфазных цепей»

3.1 Содержание задания

Трехфазная нагрузка питается от трехфазного генератора, обмотки которого соединены звездой. Фазное напряжение генератора UФГ и параметры нагрузки

(активное R, индуктивное XL и емкостное XC сопротивления каждой фазы) для каждого варианта задания указаны в таблице 3.1. Система напряжений генератора симметрична.

Необходимо:

1) при соединении нагрузки звездой с нулевым проводом (рисунок 3.1 а) определить токи в линейных и нулевом проводах, а также активную и реактивную мощности,

потребляемые цепью. Построить векторную диаграмму напряжений и токов;

2) те же элементы трѐхфазной нагрузки включить треугольником (рисунок 3.1 б) и

определить фазные и линейные токи. Рассчитать значения активной и реактивной мощностей, потребляемых цепью. Построить векторную диаграмму напряжений и токов.

 

I

A

Z

A

 

 

 

 

 

 

 

 

 

 

 

 

 

 

 

 

 

A

 

 

 

 

 

 

 

I

B

Z

B

O

'

 

 

 

 

 

 

 

B

 

 

 

 

 

 

 

 

 

 

 

 

I

ZC

 

 

C

 

C

 

 

 

 

 

 

 

 

О

 

 

 

 

 

 

 

 

 

I

 

 

 

 

 

 

N

 

 

 

а) звезда с нулевым проводом

A

B

С

I

 

 

 

 

 

A

 

 

 

 

 

 

I

 

 

I B

 

AB

 

 

 

Z

 

 

 

 

Z

AB

ICA

 

 

 

 

 

 

 

BC

Z CA

I

 

I

 

 

C

BC

 

 

 

 

 

 

 

 

 

 

 

 

 

 

б) треугольник

Рисунок 3.1 – Схемы соединения трехфазной цепи

45