Материал: fomin-n-v-sistemy-upravlenija-elekt-437151079-unlocked

Внимание! Если размещение файла нарушает Ваши авторские права, то обязательно сообщите нам

ПРИЛОЖЕНИЕ В Реализация аналоговых датчиков обратных связей в СУЭП

Датчик ЭДС. Непосредственное измерение величины ЭДС электродвигателя не представляется возможным, поэтому сигнал, пропорциональный ЭДС, выделяют косвенным путем на основании известного математического выражения через координаты, непосредственное измерение которых в электроприводе не вызывает никаких затруднений.

Уравнение равновесия для якорной цепи электродвигателя, записанное в операторной форме, определяется выражением:

Ua (p) = Ea (p) + Ia (p)Ra (Ta p +1) ,

(В.1)

где Ra - активное сопротивление якорной цепи электродвигателя, Ом;

Тa = La Ra - электромагнитная постоянная времени якорной цепи электродвигателя, с.

Как видно из выражения (В.1) дл я выделения ЭДС электродвигателя, необходимо иметь информацию о величинах напряжения и тока электродвигателя, которые в системе управления

представлены напряжениями обратных связей по

напряжению

uон = kонUa и току

uот = kотIa , где kон ,kот - коэффициенты обратных

связей по напряжению и току, соответственно.

 

 

 

 

 

Выразим выражение (В.1) через напряжения обратных связей

относительно ЭДС электродвигателя:

 

 

 

 

 

 

E

a

(p) = uон (p)

uот (p) R

a

(T p +1) .

(В.2)

 

 

 

kон

kот

 

 

a

 

 

 

 

 

 

 

 

 

 

Преобразуем (В.2) к виду:

 

 

 

 

 

 

 

kонEa (p) = kоэEa (p)

= uоэ

(p) =

uон (p)

 

 

uот (p) kонRa , (В.3)

Tap +1

Ta p +1

Ta p +1

 

 

kот

 

321

где uоэ = kоэEa - напряжение обратной связи по ЭДС, В; kоэ = kон - коэффициент обратной связи по ЭДС.

Как видно из (В.3) передаточная функция датчика ЭДС имеет вид:

W (p) = uоэ (p)

=

kоэ

,

(В.4)

 

дэ

Ea (p)

 

(Ta p +1)

 

 

 

 

т. е. датчик является инерционным и выполняет преобразование с запаздыванием, определяемым постоянной времени якорной цепи Тa .

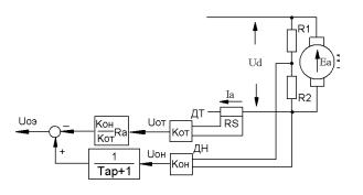
Структурная схема датчика ЭДС приведена на рис.В.1.

Рис.В.1. Структурная схема датчика ЭДС

В соответствии с уравнением (В.3) и рис. В.1 происходит реализация датчика ЭДС на операционном усилителе, принципиальная схема датчика ЭДС представлена на рис.В.2.

322

+uон

R1

C R2

R5

-uот

R3

R4

-uоэ

 

 

 

 

 

 

DA

Рис.В.2. Принципиальная электрическая схема датчика ЭДС

Напряжение на выходе датчика ЭДС (рис. В.2) определяется выражением:

u

 

= u

 

 

R5 /(R1

+ R2 )

u

 

 

R5

.

(В.5)

оэ

он

R1R2

 

от R3

 

 

 

Сp +1

+ R4

 

 

 

 

R1 + R2

 

 

 

 

 

 

 

 

 

 

 

На основании уравнений (В.3) и (В.5) выводятся соотношения для расчета параметров датчиков:

R5

/(R1 + R2 ) =1;

 

R5

/(R3 + R4 ) = Rаkон / kот ;

(В.6)

R1R2 C = Tа .

R1 + R2

Если принять величину R2 = R1 , то выражения (В.6) примут вид:

323

R5

/ 2R1 =1;

 

R5

/(R3 + R4 ) = Rа kон / kот ;

(В.7)

R21 C = Tа .

На основании (В.7) задаются величиной емкости конденсатора С и последовательно рассчитывают величину сопротивления резисторов R1;R5;R3 + R4 . Резистор R3 необходим для подстройки датчика по каналу тока якоря.

Недостатком рассмотренного датчика является его низкое быстродействие, определяемое постоянной времени якорной цепи Тa , и

при большой величине постоянной времени применение датчика в системе управления электроприводом может оказаться невозможным.

Быстродействующий датчик ЭДС реализуется на основании уравнения (В.1), записанного через напряжения обратных связей:

u

оэ

(p) = u

он

(p) u

от

(p) kонRa (T p +1) .

(В.8)

 

 

 

a

 

 

 

 

 

 

 

kот

 

В этом датчике, в отличие от инерционного, канал по напряжению выполняется безинерционным, а канал по току якоря имеет дифференцирующую составляющую. Структурная схема быстродействующего датчика ЭДС представлена на рис.В.3.

Рис.В.3. Структурная схема быстродействующего датчика ЭДС

324

На основании рис.В.3 и уравнения (В.8) с учетом помехозащищенности канала дифференцирования напряжения

uот разрабатывается

принципиальная

электрическая

схема

быстродействующего датчика ЭДС, представленная на рис. В.4.

 

 

С1

С2

-uот

R3

R4

R2

+uон

R1

 

 

DA

Рис.В.4. Принципиальная схема быстродействующего датчика ЭДС

Напряжение на выходе быстродействующего датчика ЭДС (рис.В.4) определяется выражением:

u

 

= (u

R2

u

 

R2

 

 

(R4C1p +1)

)

1

 

. (В.9)

 

 

 

 

 

 

 

 

 

оэ

 

он R1

 

от R3 + R4 (

R3R4

C p +1)

 

R2C2p +1

 

 

 

 

 

 

 

 

 

 

 

 

 

 

 

 

 

1

 

 

 

 

 

 

 

 

 

 

 

 

 

R3 + R4

 

 

 

 

На основании уравнений (В.8) и (В.9) и учета фильтрации выходного напряжения датчика (рис. В.4) легко можно получить следующие соотношения:

R2 / R1 =1;

R3R4

C = T

;

 

 

 

1 ф1

 

R2 /(R3 + R4 ) = kонRa / kот ; R3 + R4

(В.10)

R C = T ;

R2С2 = Tф2.

 

4 1 a

 

 

 

Постоянные времени фильтров Тф1 (фильтрация напряжения uот )

и Тф2 (фильтрация выходного напряжения датчика uоэ ) подбираются при наладке датчика и находятся в пределах 1…2 мс.

325