Материал: Физика1

Внимание! Если размещение файла нарушает Ваши авторские права, то обязательно сообщите нам

Пусть ось вращения (качания) маятника является осью Z декартовой системы координат с началом в точке O. Свяжем положительное направление этой оси с положительным направлением отсчета угла поворота φ правилом правого винта. (Примем направление отсчета угла φ против часовой стрелки за положительное.) Тогда ось Z будет направлена «к наблюдателю».

Если силами трения в подвесе маятника можно пренебречь, то момент относительно оси Z создает только его сила тяжести mg. Под действием этой силы при отклонении маятника на угол φ в положительном направлении возникает вращательный момент этой силы относительно точки O

M rc, mg, направленный в противоположную оси Z сторону. Тогда проекция вектора M на эту ось

MZ Mrcmgsinmgl Вместе с тем согласно основному уравнению динамики вращения твердого тела

Так какZ d/dt, это уравнение можно переписать в виде

где I – момент инерции маятника относительно оси качания Z. При малых колебаниях маятника (угол φ мал) sinφ ≈ φ, и уравнение принимает вид дифференциального уравнения гармонических колебаний,

решение которого имеет вид   Аcos(0t  ), где   – собственная частота колебаний физического маятника, зависящая, как видно из приведенной формулы, от массы, момента инерции тела и расстояния между осью вращения и центром масс. Так как ω0 = 2π/T, период колебаний физического маятника T определяется выражением

Математическим маятником называется материальная точка (частица), подвешенная на невесомой и нерастяжимой нити (длиной l) и совершающая колебания в вертикальной плоскости под действием силы тяжести. Математический маятник представляет собой предельный случай физического маятника, вся масса m которого сосредоточена в его центре масс, так что rc l, I ml2. Период колебаний математического маятника зависит только от его длины и ускорения свободного падения:

Возвращающей силой в этом случае является проекция силы тяжести на направление движения (mgsin). Для постоянства коэффициента k, а следовательно, и частоты колебаний 0, необходимо постоянство длины нити l. Между тем составляющая силы тяжести mgcos, действующая вдоль нити, может вызывать ее удлинение, которое будет минимальным в крайних положениях и максимальным при прохождении тела через положение равновесия. Поэтому для того, чтобы колебания маятника были гармоническими, кроме малости углов отклонения необходимо иметь еще и условие нерастяжимости нити.

II. Молекулярная физика и термодинамика

  1. Моль вещества, молярная масса. Число Авогадро. Законы идеальных газов (изопроцессы). Уравнение Менделеева-Клапейрона.

Молекулярно-кинетическая теория – учение, которое объясняет строение и свойства веществ движением частиц, из которых состоят вещества, и взаимодействием этих частиц между собой. Это учение базируется на следующих основных положениях:

а) все вещества состоят из частиц – атомов, молекул и др.; б) частицы, из которых состоит вещество, находятся в непрерывном хаотическом движении, называемом тепловым; в) частицы вещества взаимодействуют между собой с помощью сил притяжения и отталкивания одновременно. Эти положения полностью подтверждаются теоретически и экспериментально. Атом представляет собой наименьшую частицу химического элемента, сохраняющую его химические свойства. Атом состоит из положительно заряженного ядра и движущихся вокруг него отрицательно заряженных электронов. Электрический заряд атомного ядра равен сумме зарядов электронов данного атома, т.е. атом является электрически нейтральным.

Молекула представляет собой наименьшую устойчивую частицу данного вещества, которая сохраняет химические свойства этого вещества. Молекула может состоять из одного или нескольких атомов как одинаковых, так и разных химических элементов.

Количеством вещества называется физическая величина, определяемая числом структурных элементов, из которых состоит вещество (атомов, молекул и т. д.). Единицей количества вещества служит моль.

Моль – количество вещества, содержащее в себе столько характерных для данного вещества частиц (атомов, молекул и т. д.), сколько атомов содержится в 0,012 кг углерода 12С.

В одном моле любого вещества содержится одинаковое число частиц (атомов, молекул и т. д.), равное 6,022·1023 моль–1. Это число называется числом Авогадро (NА).

Масса одного моля называется молярной массой (). Если масса частицы (атома, молекулы и т. д.) равна m0, то μ = m0NА.

Число молей  , содержащихся в массе m вещества, равно

где N – число частиц в данной массе вещества. Объем одного моля Vμ называется молярным объемом. При известной плотности  вещества

При изменении термодинамических параметров газ переходит из одного состояния в другое. Такой переход называется термодинамическим процессом.

Термодинамические процессы, протекающие в системе с неизменной массой при постоянном значении одного из параметров p, V или Т, называются изопроцессами.

Изотермическим процессом называется процесс, протекающий при неизменной температуре (Т = const). Это процесс подчиняется закону Бойля–Мариотта:

pV = const.

На термодинамической диаграмме в координатах p, V изотермический процесс изображается кривой, которая называется изотермой (рис. 10.1). На рис. 10.2 и 10.3 представлены графики изотермического процесса в координатах p, Т и V, Т.

При переходе газа из состояния 1 в состояние 2 его параметры связаны между собой равенством

p1V1 = p2V2.

Изохорным процессом называется процесс, протекающий при неизменном объеме V, занимаемом газом (V = const). Этот процесс подчиняется закону Шарля:

pp0(1pt), где p0 – давление газа при t = 0 C; p – температурный коэффициент давления газа, который характеризует относительное увеличения этого давления при нагревании его на один градус. Опытным путем установлено, что

С учетом того, что Т = 273 + t, закон Шарля можно записать как

Отсюда следует, что

Так как p = const и для данной массы газа p0 = const, закон Шарля принимает следующий вид:

Выражение закона Шарля можно получить также с помощью уравнения Менделеева–Клапейрона, в котором m, , R и V являются постоянными величинами.

При переходе газа из состояния 1 в состояние 2 в изохорном процессе его параметры связаны между собой равенством

Графически на диаграммах в координатах p, t или p, T изохорный процесс изображается отрезком прямой, называемой изохорой (рис. 10.4, 10.5).

Если на диаграмме p, t изохору продолжить в область низких температур, то ее продолжение пересечет ось t в точке, соответствующей температуре, равной –273 С, или абсолютному нулю температур Т0 = 0 K.

В области низких температур изохоры изображены пунктиром, так как при низких температурах газы перестают быть идеальными, и для них законы идеальных газов становятся неприменимы.

На рис. 10.6 и 10.7 изображены графики изохорного процесса в координатах p, V и V, Т.

Изобарным процессом называется процесс, протекающий при постоянном давлении газа (p = const). Этот процесс подчиняется закону Гей-Люссака

V V0(1Vt), где V0 – объем, занимаемый газом при 0 С; V – температурный коэффициент объемного расширения (V = 1/273 град–1).

С учетом того, что Т = 273+ t закон Гей-Люссака может быть записан в виде

Так как V и V0 являются постоянными величинами,

Выражение закона Гей-Люссака можно получить также с помощью уравнения Менделеева–Клапейрона, в котором m, μ, R и p являются постоянными.

При переходе газа из состояния 1 в состояние 2 в изобарном процессе его параметры связаны между собой равенством

Графически на диаграммах в координатах V, t и V, Т изобарный процесс изображается отрезками прямых, которые называются изобарами (рис. 10.8, 10.9).

В области низких температур законы идеальных газов становятся неприменимы, и изобары изображаются пунктиром.

На рис. 10.10 и 10.11 представлены графики изобарного процесса в координатах V, p и p, Т.

Физические величины, которые характеризуют систему в термодинамике, называются термодинамическими параметрами. К основным термодинамическим параметрам относятся давление р, объем V, абсолютная температура Т.

Совокупность значений термодинамических параметров определяет термодинамическое состояние системы.

Уравнение, связывающее основные параметры состояния, называется уравнением состояния.

  1. Распределение Максвелла. Средняя квадратичная скорость молекул.

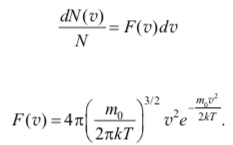
Молекулы газа совершают хаотическое движение. В результате столкновений скорость молекул меняется как по величине, так и по направлению. Однако средняя квадратичная скорость молекул , находящихся в состоянии равновесия, остается постоянной. Это объясняется тем, что в газе устанавливается стационарное, не меняющееся со временем распределение молекул по скоростям. Это распределение описывается функцией распределения молекул по скоростям F(v). Выражение для нее было выведено Дж. Максвеллом. Физический смысл функции F(v) состоит в следующем.

Пусть dN(v) – число молекул, имеющих скорость в интервале от v до v+dv, N – общее число молекул газа. Функция F(v) определяет относительное число молекул dN(v)/ N:

и имеет вид

Функция распределения F(v) для трех разных температур (Т1 < T2 < T3) представлена на рис. 10.12.

Скорость vв, при которой функция F(v) максимальна, называется наиболее вероятной скоростью:

С повышением температуры наиболее вероятная скорость возрастает, поэтому максимум функции распределения молекул по скоростям сдвигается в сторону больших скоростей (на рис. 10.12 Т1 < T2 < T3, и по- этому vв1 < vв2 < vв3).

Средняя скорость молекулы vср (средняя арифметическая скорость) определяется как

С помощью функции распределения можно вычислить и среднюю квадратичную скорость uср:

Перечисленные скорости молекул газа связаны неравенствами vв < vср < uср.

  1. Основное уравнение молекулярно-кинетической теории идеального газа.

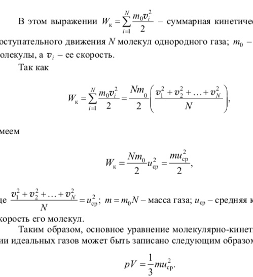
Основное уравнение молекулярно-кинетической теории идеальных газов устанавливает связь между давлением р газа, его объемом V и кинетической энергией Wк хаотического поступательного движения его молекул:

В этом выражении – суммарная кинетическая энергия поступательного движения N молекул однородного газа; m0 – масса одной молекулы, а vi – ее скорость. Так как

имеем

где ; mm0N–масса газа; uср –средняя квадратичная скорость его молекул. Таким образом, основное уравнение молекулярно-кинетической теории идеальных газов может быть записано следующим образом:

Состояние идеального газа описывается уравнением Менделеева– Клапейрона:

где m – масса газа;  – молярная масса; – универсальная газовая постоянная.

Для одного моля газа уравнение состояния принимает вид pVμ = RT, где Vμ – молярный объем.

Учитывая, что число молей

уравнение состояния можно записать следующим образом:

С учетом величин n и k уравнение Менделеева–Клапейрона принимает вид

p=nkT.