Материал: Диссертация Маленьких В.С(ПРО МОЛЬНОЕ СООТНОШЕНИЕ)

Внимание! Если размещение файла нарушает Ваши авторские права, то обязательно сообщите нам

Рисунок 24 – Зависимость потери целевых компонентов от давления в емкости Е-1 и расхода ВСГ

Как видно из представленных графиков на рисунке 24, унос целевых компонентов сырья на факел пропорционален расходу ВСГ в сырье и обрат-

но пропорционален давлению в емкости Е-1. Но так как нет возможности со-

кратить расход ВСГ до минимума из-за содержания в сырье растворенного кислорода, то появляется необходимость провести дополнительные исследо-

вания, заключающиеся в определении необходимого количества ВСГ при разном давлении для исключения образования кокса на поверхности тепло-

обменного оборудования и катализатора гидроочистки. Результаты расчет-

ных исследований представлены в виде графиков на рисунках 25 и 26.

86

Рисунок 25 – Количество растворенного в сырье кислорода в зависимости от расхода ВСГ в сырье при давлении 1 кг/см2 изб.

Рисунок 26 – Количество растворенного в сырье кислорода в зависимости от расхода ВСГ в сырье при давлении 4 кг/см2 изб.

Исследования проводились как при существующем давлении в 1

кг/см2 изб., так и при 4 кг/см2 изб., необходимым для минимизации потерь целевых компонентов. По результатам, представленным в виде графиков на рисунках 25 и 26, видно, что при повышении давления до 4 кг/см2 изб. будет достаточно расхода ВСГ в сырье 200 кг/ч. При этом содержание растворен-

ного в сырье О2 не превысит 5 ppm.

Также были рассмотрены альтернативные варианты с использованием технологических потоков установки, направленных в топливную сеть. Ре-

зультаты альтернативных схем представлены на рисунках 27 и 28.

87

Рисунок 27 – Количество растворенного в сырье кислорода в зависимости от расхода газа отпарной колонны при давлении 4 кг/см2 изб.

Рисунок 28 – Количество растворенного в сырье кислорода в зависимости от расхода газа колонны стабилизации при давлении 4 кг/см2 изб.

Как видно из представленных графиков на рисунках 27 и 28, для сни-

жения содержания кислорода в сырье достаточно подавать 250 кг/ч газа от-

парной колонны К-1, но содержание сероводорода делает его использование крайне нежелательным. Также имеется возможность использования газа ста-

билизационной колонны К-3, с расходом 250 кг/ч. В нем отсутствует серово-

дород, и в дальнейшем его можно использовать в качестве топлива для пе-

чей.

88

Все три предлагаемых варианта выгодны с точки зрения снижения по-

терь сдуваемого газа и целевых компонентов. Но предпочтительнее вариант с использованием газа стабилизационной колонны, так как он позволяет отка-

заться от использования ВСГ, который является стратегическим ресурсом для проведения каталитических процессов. Также этот вариант дает возмож-

ность направить сдуваемый на факел газ в топливную сеть завода, что приве-

дет к еще большему снижению потерь.

Когда содержание растворенного в сырье О2 не превышает 5 ppm, по-

дробнее рассмотрим работу РБ ГО, а конкретнее – теплообменники Т-1/1,5 и

печь П-1.

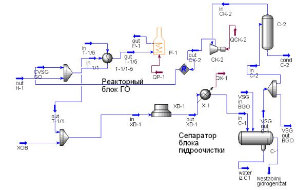
На данный момент разность температур на входе и выходе из Т-1/1,5

составляет 56,3 оС, а тепловая нагрузка на печь П-1 равна 3,738 Гкал/ч. Это видно на рисунке 29.

Рисунок 29 – Существующая технологическая схема без Т-1/6

При внедрении в схему Т-1/6 разность температур снизится до 47 оС, а

нагрузка на печь составит 3,196 Гкал/ч, это в свою очередь уменьшит расход

89

топлива (рисунок 30).

Рисунок 30 – Технологическая схема после внедрения Т-1/6

Для устранения выявленных в ходе исследования проблем предлага-

ются следующие технические решения:

1. Для снижения потерь целевых компонентов установки изомериза-

ции предлагается увеличить давление в сырьевой емкости Е-1 с 1 до 4 кг/см2

(изб.) и изменить схему сдувки ВСГ с направлением ее в топливную сеть за-

вода;

2. Для снижения содержания растворенного в сырье кислорода и тем самым исключения коксования теплообменного оборудования необходимо заменить подаваемый в емкость Е-1 ВСГ на газ из стабилизационной колон-

ны К-3 с расходом 250 кг/час; 3. При условии снижения содержания в сырье растворенного кисло-

рода появляется возможность снизить нагрузку на печь П-1 в 1,2 раза путем включения в схему теплообменника Т-1/6.

90