Материал: III. хтс

Внимание! Если размещение файла нарушает Ваши авторские права, то обязательно сообщите нам

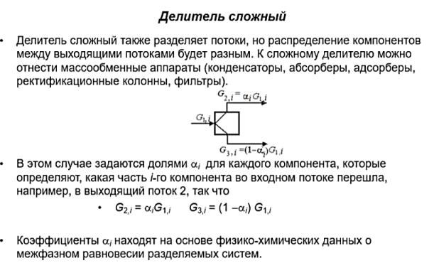
Делитель (b). Входит один поток и выходят два. Если происходит только разветвление потока, делитель называют простым, покомпонентный составы входящих и выходящих потоков не меняются. В таких процессах, как испарение, ректификация, абсорбция, фильтрация, составы входящих и выходящих потоков различаются, и такой элемент называют делителем пропорциональным.

Делитель простой разделяет поток на два или более потоков без изменения состава. Допустим, что один из двух выходящих из делителя потоков (пусть это будет 2-й поток) составляет долю входного потока:

G2 = G1,

G3 = (1 )G1

(8)

Тогда все компоненты разделятся по потокам:

Gi,2 = Gi,1,

Gi,3 = (1 )Gi,1

i = 1, ..., B

(9)

Концентрации компонентов в потоках на выходе из простого делителя не изменяются. Аналогичные балансовые уравнения можно получить, если использовать мольные или объёмные потоки.

Реактор (c). Проходит один поток, но его компонентный состав принципиально меняется вследствие протекающих в элементе химических превращений. Элементом "реактор" может быть как отдельный аппарат, так и подсистема из нескольких аппаратов, в которых протекают химические превращения.

Реактор осуществляет химическое превращение во входящем потоке и принципиально меняет его состав. Изменение химического состава реагирующей смеси описывается стехиометрическими уравнениями, которые показывают, в каких соотношениях вещества вступают в реакцию и определяют количественные изменения состава реакционной смеси.

Простая реакция будет описываться одним стехиометрическим уравнением:

AA + BB + … = RR + SS + …+ Qp(- Hp),

(13)

Стехиометрические коэффициенты A, B, R, S показывают число молей соответствующих веществ, вступивших и образовавшихся в ходе реакции. Соотношение между количествами превращённых веществ N, также выраженных в молях,

NА

 

NВ

 

NR

 

NS

 

(14)

 

 

 

ν

ν

А

ν

В

ν

R

 

 

 

 

 

S

 

 

где NA, NB – количества израсходованных исходных веществ А и В; NR, NS – количества образовавшихся веществ R и S.

Если реакция протекает в газовой фазе без изменения объёма, концентрация выражена в мольных, объёмных долях или парциальных давлениях используют также изменение концентраций реагирующих веществ:

сA

 

сB

 

сR

 

сS

 

(15)

 

 

 

 

νA

νB

νR

 

νS

 

Зная количество одного из веществ после химического превращения, можно определить, как мы уже знаем, количества всех компонентов смеси. Например, если NA – количество оставшегося исходного вещества, то

ν

Ni = Ni,0 ν i (NA,0 NA), или (16)

A

N

i

N

i,0

 

νi

N

x

(17)

 

 

 

 

νА

 

А,0 А

 

 

 

 

 

 

 

 

 

Знак " " для продукта реакции, знак "+" для исходного вещества. Напомню, что для исходных веществ стехиометрические коэффициенты принимаются отрицательными, а для продуктов – положительными.

Степень превращения исходного вещества (например, А) – доля его количества, вступившего в реакцию:

x

N А,0 N А

,

(18)

 

А

N А,0

 

 

 

 

 

где NA,0, NA – количество вещества А до и после превращения.

Зная количество хотя бы одного компонента на выходе из реактора или степень превращения исходного компонента, можно определить по уравнениям состояние выходного потока – количества и концентрации всех веществ.

Сложная реакция описывается несколькими стехиометрическими уравнениями. Их называют частными реакциями.

В сложной схеме превращений одна из реакций приводит к образованию полезного продукта, например, R. Другие реакции – побочные, без образования нужного продукта. Для более простого изложения характеристик сложной реакции представим её системой стехиометрических уравнений, в которых:

левая часть содержит одно и то же исходное вещество;

правая часть только одного уравнения содержит полезный продукт.

Например:

 

 

A + B = R

x1

 

 

x= x1 + x2

(19)

A + C = S

x2

 

Вводится степень превращения исходного вещества в каждом стехиометрическом уравнении. В примере показаны x1 и x2 – степени превращения исходного вещества А в каждой реакции и x – общая степень превращения вещества А.

Задавшись степенью превращения xА,j исходного вещества А в стехиометрическом уравнении, определим количества всех компонентов:

 

R

ν

 

 

Ni Ni,0

 

i, j

NА,0

Х А, j

,

 

 

j

νА, j

 

 

каждом

(20)

где i,j – стехиометрический коэффициент i-го вещества в j-ой реакции (см. лекцию, раздел «стехиометрические соотношения» или семинар от 14.02.20).

Напомню, для сложных реакций вводятся следующие показатели.

Выход продукта – доля всего количества исходного вещества, превратившаяся в данный продукт. Полагая, что А исходное вещество, выход ER по продукту R:

 

 

ν

A

 

N

 

N

 

 

 

 

 

 

R

R,0

 

 

 

 

 

 

 

νR

 

 

 

ER

 

 

 

 

 

 

 

 

 

(21)

 

 

 

 

NA,0

 

 

 

 

 

 

 

 

 

 

В примере (19) ER = x1.

Селективность (избирательность) по продукту доля превратившегося

количества исходного вещества в данный продукт. Полагая, что А исходное вещество, селективность SR по продукту R:

 

 

 

ν

A

 

N

 

N

 

 

 

 

 

 

 

 

R

R,0

 

 

 

 

νR

 

 

 

SR

 

 

 

 

 

 

 

 

 

 

(22)

 

 

NA,0

NA

 

 

 

 

 

 

 

В примере (19) SR = x1/x.

Для простой реакции SR = 1 и для любого i-го продукта Еi = x. Для сложной реакции ER = SR x.

Таким образом, задавая степени превращения xA,j исходного вещества А во всех стехиометрических уравнениях сложной реакции, можно определить количества Ni всех компонентов в прореагировавшей смеси, выходы продуктов Ei и селективность процесса по продуктам SR.

С т е х и о м е т р и ч е с к и е ур а в н е н и я с " м а с с о в ы м и " с т е х и о м е т р и ч е с к и м и к о э ф ф и ц и е н т а м и . В расчетах материального баланса реакционного элемента используют и другие формы записи химических превращений. Стехиометрические коэффициенты в химических уравнениях показывают количества компонентов, вступающих в химическое взаимодействие. Традиционно эти количества измеряют в молях. Но можно стехиометрические коэффициенты выразить в массовых величинах, умножив "мольные"