Материал: Analochifr_i_chifroanalog_preobrazovat

Внимание! Если размещение файла нарушает Ваши авторские права, то обязательно сообщите нам

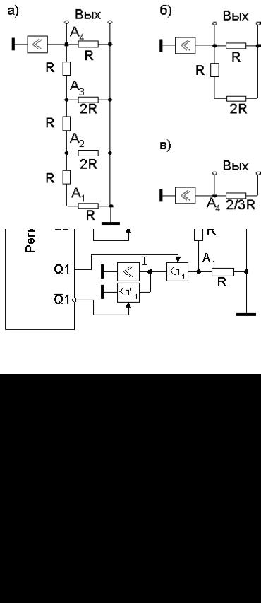
число 1002. Триггер старшего разряда регистра входного числа находится в состоянии "1", и в третьем разряде открыт ключ Кл3, в остальных разрядах – триггеры в состоянии "0", и открыты ключи Кл'2 и Кл'1, (рисунок 3.4, а).

Последовательными преобразованиями можно получить схему (рисунок 3.4, д), из которой следует, что напряжение в точке А3 UА3 = Uвых = Е / 3.

Если в регистр поместить число 0102, то аттенюатор можно представить схемой, показанной на рисунке 3.4, а. Путем преобразования ее можно привести к схеме, представленной на рисунке 3.4, в.

Возникающее в точке А2 напряжение имеет то же значение, что и в предыдущей схеме в точке А3. Из рисунка 3.5 видно, что при передаче на выход преобразователя, это напряжение делится на два и, таким образом, Uвых = 0,5 UА2 = 0,5 Е / 3.

Можно показать, что при числе 0012 напряжение в точке A1 UА1= E/3. При передаче этого напряжения в точку А2 и далее от точки А2 к точке А3 напряжение каждый раз делится на два и Uвых = 0,25 Е / 3.

Рисунок 3.4 – Преобразование схемы аттенюатора сопротивлений

Рисунок 3.5 – Преобразование схемы аттенюатора сопротивлений

Итак, напряжение на выходе, соответствующее единицам отдельных разрядов двоичного числа в регистре, пропорционально весовым коэффициентам разрядов. При n-разрядном регистре, обозначив цифры разрядов двоичного числа аn, аn-1, ... , а1, получим выражение напряжения на выходе ЦАП:

(3.9)

Из выражения (3.9) видно, что выходное напряжение ЦАП пропорционально значению числа N, помещаемого в регистр.

Аппаратурные погрешности преобразования в данной схеме связаны с отклонениями сопротивлений резисторов от их номинальных значений, неидеальностью ключей (сопротивление реального ключа в закрытом состоянии не равно бесконечности, а в открытом – не равно нулю), нестабильностью источника напряжения Е. Наибольшее влияние на погрешность ЦАП оказывают эти отклонения в старших разрядах.

На рисунке 3.6 показан еще один вариант схемы ЦАП – схема с суммированием токов на аттенюаторе сопротивлений. Вместо источника стабильного напряжения Е в данной схеме используются источники

стабильного тока I. Если триггер регистра входного числа находится в состоянии "1", ток I источника через открытый ключ втекает в аттенюатор сопротивлений; если триггер в состоянии "0", то открывается другой ключ, который замыкает источник. На рисунке 3.7, а показана схема, соответствующая числу 10002. Путем преобразований она приводится к эквивалентным схемам на рисунках 3.7, б и 3.7, в, откуда следует

UA4 = Uвых=R I. Такое же напряжение образуется в любой из точек А1, А2, А3, А4, если соответствующий разряд регистра содержит единицу. При передаче напряжения между этими точками напряжение делится на два и, следовательно, выходное напряжение

(3.10)

Принципиальную схему ЦАП следует составить согласно структурным схемам, приведенным на рисунках 3.1, 3.2, 3.6, в зависимости от заданного варианта. Принципиальная схема ЦАП должна быть выполнена на формате А4 в виде отдельного приложения. В каждом варианте требуется выбрать микросхему регистра входного двоичного числа по справочной литературе [3, 4] или другой. В качестве вышеуказанного регистра можно применить любой простой регистр. При выборе необходимо ознакомиться с таблицей состояний применяемой микросхемы и на чертеже показать такую расстановку сигналов уровней "0" и "1" по входам, чтобы обеспечить работоспособность устройства. Границы составленной схемы выполняются пунктирной линией. Все входы и выходы схемы изображаются в виде клемм и нумеруются по порядку (см. рисунок 2.9).

Рисунок 3.6 – Схема ЦАП с суммированием токов

Рисунок 3.7 – Преобразование схемы аттенюатора сопротивлений ЦАП с суммированием токов

4 БЛОК МИКРОПРОЦЕССОРА

Все элементы блока микропроцессора изображаются на общей принципиальной схеме устройства.

В качестве микропроцессора и генератора тактовых импульсов (ГТИ) блока микропроцессора применяются микросхемы КР 580 ИК 80 А и КР 580 ГФ 24 соответственно, условные функциональные обозначения и описание работы которых в виде таблиц необходимо привести в пояснительной записке, пользуясь [8]. Микросхема ГТИ подключается к микросхеме микропроцессора через соответствующие выходы [8].

Рисунок 4.1 – Изображение устройства управления на схеме: ШУ – шина управления

Устройство управления (УУ) изображается на схеме по образцу рисунка 4.1 и через шину управления подключается к соответствующим выводам микросхем ГТИ, микропроцессора, ОЗУ и ПЗУ.

Микросхемы ОЗУ и ПЗУ выбираются по справочной литературе [4, 5] или другой. Выходы выбранных микросхем памяти должны обязательно иметь третье (высокоимпендансное) состояние. Управляющие входы микросхем через шину управления соединяются с УУ.

Для подключения ОЗУ и ПЗУ к шине данных при помощи соответствующих разрешающих входов можно использовать незадействованные адресные выходы микросхемы микропроцессора, подключив их через шину адреса.

4.1 Разработка принципиальной схемы устройства

Принципиальная схема устройства контролирования входного параметра на базе микропроцессора выполняется в виде отдельного приложения на формате А3. На схеме показывается полностью развернутый блок микропроцессора в соответствии с вышеуказанными рекомендациями, принципиальная схема блока управления АПВ, развернутый входной блок. Блоки АЦП и ЦАП показываются на схеме по образцу рисунка 4.2. Подключение входов и выходов блоков должно быть осуществлено в соответствии с нумерацией клемм, показанной на принципиальных схемах АЦП и ЦАП

Рисунок 4.2 – Изображение АЦП(приложение). (ЦАП) на общей принципиальной схеме устройства

Входы и выходы элементов схемы соединяются между собой либо непосредственно, либо через три шины: шину данных (ШД), шину адреса