Материал: Analochifr_i_chifroanalog_preobrazovat

Внимание! Если размещение файла нарушает Ваши авторские права, то обязательно сообщите нам

Министерство путей сообщения Российской Федерации Дальневосточный государственный университет путей сообщения

Кафедра "Электроснабжение транспорта"

А.Г. Иванов В.Д. Кулажский С.В. Матющенко

АНАЛОГОЦИФРОВЫЕ И ЦИФРОАНАЛОГОВЫЕ ПРЕОБРАЗОВАТЕЛИ

Методическое пособие по курсовому и дипломному проектированию

для студентов всех форм обучения по специальностям 1001, 1002, 1004, 2104

Хабаровск

2001

Рецензент: Вычислительный центр Дальневосточного отделения Российской академии наук (ученый секретарь, доцент, кандидат технических наук И.А. Кривошеев)

Кандидат педагогических наук, доцент кафедры “Общая физика” Хабаровского государственного педагогического университета

Н.П. Петровых

Методическое пособие содержит теоретические сведения, структуры, методику расчетов, основные требования и порядок проектирования аналогоцифровых (АЦП) и цифро-аналоговых преобразователей (ЦАП), а также приложение, в котором приведены основные технические данные современных интегральных схем АЦП и ЦАП.

Пособие предназначено для студентов электроэнергетических специальностей 1001, 1002,1004, 2104 всех форм обучения, выполняющих курсовой и дипломный проекты по дисциплинам "Средства диспетчерского и технологического управления", "Релейная защита и автоматика", "Измерительные комплексы", "Основы микропроцессорной техники".

ОГЛАВЛЕНИЕ

ВВЕДЕНИЕ 1 РАЗРАБОТКА СТРУКТУРНОЙ СХЕМЫ УСТРОЙСТВА

2 АНАЛОГОВЫЙ ПОРТ ВВОДА

2.1 Разработка устройства выборки и хранения

2.1.1 Устройство выборки и хранения со стробированием прямоугольными импульсами при малой постоянной времени

2.1.2 Устройство выборки и хранения с модуляцией импульсов генератора пилообразного напряжения

2.2 Разработка аналого-цифрового преобразователя 2.2.1 Определение разрядности аналого-цифрового преобразователя

2.2.2 Последовательный аналого-цифровой преобразователь со ступенчатым пилообразным напряжением

2.2.3 Аналого-цифровой преобразователь следящего типа 2.2.4 Аналого-цифровой преобразователь параллельного типа

2.3 Расчет блока управления

3РАЗРАБОТКА ПРИНЦИПИАЛЬНОЙ СХЕМЫ ЦИФРО-АНАЛОГОВОГО ПРЕОБРАЗОВАТЕЛЯ

4БЛОК МИКРОПРОЦЕССОРА

4.1 Разработка принципиальной схемы устройства ПРИЛОЖЕНИЕ (справочное). МИКРОСХЕМЫ АЦП И ЦАП Список литературы

ВВЕДЕНИЕ

Техническую основу современных средств преобразования информации составляют электронные устройства, выполняющие как линейные, так и нелинейные операции. Переход на интегральные микросхемы и микропроцессорную технику открывает большие возможности для улучшения свойств устройств релейной защиты и автоматики, измерения и передачи аналоговых и интегральных параметров, в том числе по системам телемеханики, управления объектами электроэнергетики и регулирования режимов их работы.

Рассмотренные вопросы применения, принципов работы и проектирования аналого-цифровых (АЦП) и цифро-аналоговых (ЦАП) преобразователей помогут студентам в освоении теоретического материала, при курсовом и дипломном проектировании по дисциплинам "Средства диспетчерского и технологического управления", "Релейная защита и автоматика", "Измерительные комплексы" и "Основы микропроцессорной техники". Глубокое изучение указанных устройств обусловлено тем обстоятельством, что АЦП и ЦАП применяются для связи цифровой микропроцессорной и вычислительной техники с объектами контроля и управления, т.е. для преобразования в реальном масштабе времени аналоговых входных сигналов в цифровой код и для обратного преобразования цифровой информации в аналоговый выходной сигнал информационно-управляющих устройств.

Методическое пособие содержит приложение, в котором приведены основные электрические параметры и технические характеристики современных интегральных схем ЦАП и АЦП отечественного производства.

1 РАЗРАБОТКА СТРУКТУРНОЙ СХЕМЫ УСТРОЙСТВА

Структурная схема устройства контролирования параметра на базе микропроцессора (далее по тексту устройство) представлена на рисунке 1.1.

Рисунок 1.1 – Структурная схема устройства контролирования параметра на базе микропроцессора: ДВП – датчик входного параметра; ВхБ – входной блок; АПВ – аналоговый порт ввода; БМП – блок микропроцессора; ЦАП – цифро-аналоговый преобразователь; р – входной параметр; = р – преобразованное значение входного параметра; аву – аналоговый выход устройства; ЦВУ – цифровой выход устройства

ДВП представляет собой трансформатор напряжения (ТН) или тока (ТТ) (рисунок 1.2), на выходе которого присутствует переменное значение контролируемого параметра.

Рисунок 1.2 – Датчики входного параметра: а) ТТ; б) ТН

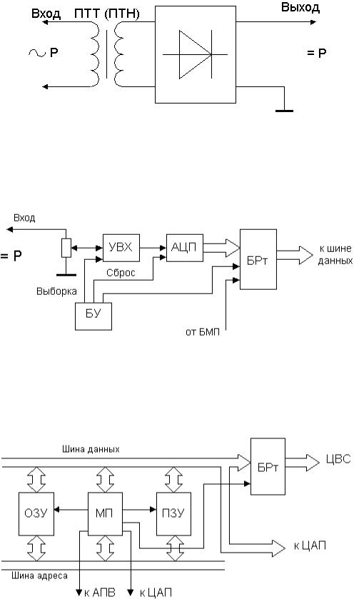
ВхБ (рисунок 1.3) содержит преобразователь напряжения или тока, который осуществляет понижение переменного значения входного параметра, подаваемого со вторичной обмотки ТН (ТТ), и преобразование его в постоянное напряжение, величина которого пропорциональна величине входного параметра.

Рисунок 1.3 – Входной блок устройства

АПВ содержит делитель напряжения, устройство выборки и хранения (УВХ), аналого-цифровой преобразователь (АЦП), блок местного управления и буферный регистр (рисунок 1.4).

Рисунок 1.4 – Структурная схема аналогового порта ввода устройства

БМП (рисунок 1.5) включает в себя микропроцессор, генератор тактовых импульсов (ГТИ), оперативное запоминающее устройство (ОЗУ) и постоянное запоминающее устройство (ПЗУ), а также выходной буферный регистр (БРг).

Рисунок 1.5 – Структурная схема блока микропроцессора

Работа устройства заключается в следующем. Переменное значение контролируемого параметра, представляющее собой напряжение или ток с датчика входного параметра на входной блок, где преобразуется в

постоянное напряжение, пропорциональное входному параметру, и подается на аналоговый порт ввода. АПВ производит преобразование аналоговой формы сигнала в цифровую. С выхода АПВ полученный двоичный n- разрядный код поступает в БМП, где происходит его обработка в соответствии с заложенной в ПЗУ и ОЗУ программой. Результат обработки информации в цифровой форме через шину данных подается на вход ЦАП, где преобразуется в аналоговый сигнал (напряжение), или на БРг. Выход ЦАП является аналоговым выходом устройства, БРг является цифровым выходом устройства.

2 АНАЛОГОВЫЙ ПОРТ ВВОДА

2.1 Разработка устройства выборки и хранения

Устройство выборки и хранения аналогового сигнала служит для фиксации мгновенных значений сигналов в определенные моменты времени. УВХ необходимо при обработке быстроизменяющихся сигналов с целью согласования их динамических характеристик с динамическими характеристиками АЦП. В этом случае удается расширить динамический диапазон АЦП, снизить динамическую погрешность, выполнить точную временную привязку значения кода к реальному моменту получения отсчета.

В основе работы УВХ лежит операция стробирования. В зависимости от варианта предлагается два типа УВХ: со стробированием прямоугольными импульсами при малой постоянной времени и с модуляцией импульсов генератора пилообразного напряжения (ГПН). Эти УВХ рассматриваются ниже в порядке вариантов.

2.1.1 Устройство выборки и хранения со стробированием прямоугольными импульсами при малой постоянной времени

Схема УВХ рассматриваемого типа и диаграмма, поясняющая ее работу, представлены на рисунке 2.1.

При подаче стробирующего импульса Uстр на разрешающий вход электронного ключа последний открывается (момент времени t1), и начинается заряд накапливающего конденсатора Сн под воздействием входного напряжения Uвх. Длительность стробирующего импульса tстр много больше времени заряда конденсатора tстр >> RC, поэтому конденсатор за время tстр успевает зарядиться до любого допустимого значения Uвх. По окончании стробирующего импульса (момент t2) электронный ключ разорвет цепь RCн, и на конденсаторе останется значение напряжения Uвх, соответствующее моменту t2. Это значение входного напряжения будет храниться в УВХ до подачи следующего стробирующего импульса и так далее. Это напряжение через выходной усилитель подается на выход УВХ.