Материал: 935

Внимание! Если размещение файла нарушает Ваши авторские права, то обязательно сообщите нам

появлениетенденцийчрезмернойцентрализации;

длительностьпроцедурпринятиярешений;

относительно застывшая организационная форма, плохо реагирующаянаизменения.

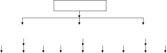
Линейно-функциональная (штабная) организационная структура управления. Она предполагает, что всю полноту власти берет насебя линейныйруководитель,прикотором функционируетряд штабов

вформе отделов или групп (финансовый отдел, плановый, маркетинга и др.). Эти штабы готовят руководителю проекты решений по соответствующим вопросам.

Вданном случае функциональные структуры подразделения находятся

вподчинении главного линейного руководителя. Свои решения они проводят в жизнь либо через главного руководителя, либо (в пределах своих полномочий) непосредственно через соответствующих руководителей служб-исполнителей. Пример линейно-функциональной организационнойструктурыпредставленнарис.4.

Генеральный директор

Технический директор

 

Заместитель директора

 

Заместитель директора

 

 

 

 

 

 

 

 

 

 

 

по экономике

 

 

 

по маркетингу

 

 

 

 

 

 

 

 

 

 

 

 

 

 

 

 

 

 

 

 

 

 

 

 

 

 

 

 

 

 

 

 

 

 

 

 

 

 

 

 

 

 

 

 

 

 

 

 

 

 

 

 

 

 

 

 

 

 

 

 

 

 

 

 

 

 

 

 

 

 

 

 

 

 

 

 

 

 

 

 

 

 

 

 

 

 

 

 

 

 

 

 

 

 

 

 

 

 

 

 

 

Рис. 4. Схема линейно-функциональной организационной структуры

Линейно-функциональная организационная структура также имеет своиположительныестороныинедостатки.

Положительные стороны:

более глубокая подготовка решений и планов, связанных со специализациейработников;

38

освобождение главного линейногоменеджера от глубокого анализа проблем;

возможностьпривлеченияконсультантовиэкспертов.

Недостатки:

отсутствие тесных взаимосвязей и взаимодействия на горизонтальномуровнемеждупроизводственнымиотделами;

недостаточно четкая ответственность, так как готовящий решение, какправило,вегореализациинеучаствует;

хорошо развитая система взаимодействия по вертикали (подчинение по иерархии управления) приводит к чрезмерной централизации.

Матричная структура управления представляет собой совокупность линейных и функциональных связей. При этом вся совокупностьработрассматриваетсяспозициинамеченныхцелей.

В основе матричной структуры лежит применяемая на многих малых

исредних предприятиях структура «звезда», которая характеризуется множествомгоризонтальныхивертикальныхсвязей (рис. 5).

Рис.5.Схема«звезда»матричной организационнойструктурыуправления

При разработке матричной организационной структуры управления основное внимание концентрируется не столько на совершенствовании отдельных подразделений, сколько на интеграции всех видов деятельности, создании условий, благоприятствующих эффективному выполнению целевой программы. Руководители программ отвечают в целом за интеграцию всех видов деятельности и ресурсов, относящихся к конкретному проекту. Для того чтобы они смогли добиться этого, все материальные и финансовые ресурсы по данному

39

проекту передаются в их полное распоряжение. Руководители проекта также отвечают за его планирование, особенно за составление графика работ. Руководитель проверяет ход выполнения проекта, чтобы убедиться в соблюдении запланированных затрат по проекту, его количественных, качественных и временных показателей. Руководители функциональных отделов делегируют руководителю проекта некоторые из своих обязанностей, решают, как и где должна быть сделана та или иная работа. Руководство функциональных отделов контролирует также ход выполнениязадач.

При построении матричной организационной структуры управления предприятием по вертикали в соответствии с линейной структурой располагают управление по функциональному обеспечению проектов (НИОКР, производство, снабжение и т.д.), а по горизонтали организуют управлениепроектами.

Матричная организационная структура управления имеет свои положительныестороныинедостатки.

Положительные стороны:

возможность быстро реагировать и адаптироваться к изменяющимсявнутреннимивнешнимусловияморганизации;

повышение творческой активности административноуправленческого персонала за счет формирования программных подразделений, активно взаимодействующих с функциональными структурами;

рациональное использование кадров за счет специализации различныхвидовтрудовойдеятельности;

увеличение мотивации деятельности за счет децентрализации управленияиусилениядемократическихпринциповруководства;

усилениеконтролязарешениемотдельныхзадачпроекта;

сокращение нагрузки на руководителей высокого уровня за счет делегированияопределеннойчастиполномочий;

повышение личной ответственности за выполнение программы в целомиеесоставныхэлементов.

Недостатки:

сложная структура соподчинения, в результате которой возникают проблемы, связанные с установлением приоритетов заданий и распределениемвремениихвыполнения;

нездоровоесоперничествомеждуруководителямипрограмм;

40

необходимость постоянного контроля за «соотношением» сил междузадачамиуправленияпоцелям;

трудность в приобретении навыков, необходимых для работы по новойпрограмме.

Рассмотренные структуры – линейная, функциональная, линейнофункциональная и матричная – являются базовыми при проектировании конкретной структуры организации и могут быть детализированы и комбинированыприменительнокконкретному объекту управления.

Решение о проектировании организационной структуры управления принимается тогда, когда действующая структура неэффективна. В процессе проектирования ставится задача создания структуры управления, которая бы наиболее полно отражала цели и задачи организации. Таким образом, вновь созданная структура должна наилучшим образом позволять организации взаимодействовать с внешней средой, продуктивно и целесообразно распределять и направлять усилия своих сотрудников и этим удовлетворять потребности клиентов, а также достигать своих целей с высокой эффективностью.

8.3. Проектирование организационной

структуры управления

Он состоит из трех основных этапов: анализа, проектирования и оценки эффективности.

Первый этап. Анализ действующей оргструктуры управления призван установить, в какой мере она отвечает требованиям, предъявляемым к организации. Надо определить, насколько структура управления рациональна с точки зрения установленных оценочных критериев,характеризующихеекачество.Книмотносятся:

принципы управления – соотношение между централизацией и децентрализацией (сколько и какие решения принимаются на нижнем уровне? каковы их последствия? какой объем контрольных функций лежит накаждомуровнеуправления?);

аппарат управления – перегруппировка подразделений, изменение взаимосвязей между ними, распределение полномочий и ответственности, выделение в самостоятельные структуры отдельных

41

звеньев, изменение характера межфирменных связей, создание в аппарате управления необходимых промежуточныхзвеньев и т.д.;

функции управления – усиление стратегического планирования (корректировка «бизнес-плана»), усиление контроля за качеством продукции, привлечение работников к управлению путем реализации акций,изменениеподходовкмотивациитрудаидр.;

хозяйственнаядеятельность– изменениетехнологическогопроцесса, углубление межфирменного сотрудничества, техническое переоснащение организацииит.п.

В результате анализа необходимо выявить «узкие» места в деятельности организации. Этоможет быть большая звенность управления, параллелизм в работе, отставание в развитии оргструктуры от происходящихизмененийвнешнейсредыидр.

Второй этап. Методические подходы к проектированию оргструктуры управления в зависимости от заложенных в них сочетаний используемыхметодовможноусловнообъединитьвчетырегруппы:

1) метод аналогий использует опыт проектирования структуры управленияваналогичныхорганизациях;

2) экспертный метод базируется на изучении предложений экспертов-специалистов. Онимогут (в зависимости отпоставленных задач) либо сами спроектировать варианты организационной структуры, либо оценить (провести экспертизу) разработанных проектировщиками структур;

3) метод структуризации целей вырабатывает систему целей организации и ее последующее совмещение с разрабатываемой структурой. В этом случае оргструктура управления строится на основе системного подхода, который проявляется в форме графических описаний этой структуры с качественным и количественным анализом и обоснованиемвариантовеепостроенияифункционирования;

4) метод организационного моделирования дает четкие формулировки критериев оценки степени рациональности организационных решений. Его суть состоит в разработке формализованных математических, графических или машинных описанийраспределенияполномочийиответственностиворганизации.

В процессе проектирования оргструктур управления организацией,как правило, решаются следующие задачи: определение типа структуры управления, уточнение состава и количества подразделений по уровням управления, численность административно-управленческого персонала,

42