Направления вертикального разделения труда:
общее руководство – выработка и проведение в жизнь главных стратегических,перспективныхнаправленийдеятельностиорганизации;
технологическое руководство – разработка и внедрение прогрессивных технологий. Это рационализация производственных процессов на основе внедрения современных методов управления, комплексноймеханизациииавтоматизациипроизводства;
экономическое руководство – стратегическое и тактическое планирование, анализ экономической деятельности предприятия, внедрениехозяйственногорасчетаиобеспечениеегорентабельнойработы;
оперативное управление– составление и доведение до коллективов
иотдельныхисполнителейоперативныхпланов,расстановкаисполнителей по рабочим местам, их инструктирование, организация систематического контролязаходомикачествомпроизводственногопроцесса.
управление персоналом – подбор, расстановка кадров, развитие трудовыхресурсоворганизации.
В процессе управления организацией в зависимости от
функциональной роли исполнителей выделяют:
1) руководителей, труд руководителей представляет собой наиболее высокую ступень управления. Руководители принимают решения по важнейшим вопросам деятельности организации, направляют и координируют работу низших звеньев;
2) специалистов, которые выполняют функции по подготовке и
реализации управленческих решений. В их деятельности сочетаются
функции управления и исполнения;
3) вспомогательный персонал (технические исполнители), осуществляет информационное обслуживание аппарата управления.
Вертикальное разделение труда предполагает строгую иерархию уровней управления:
высший уровень управления организацией может быть представлен председателем Совета директоров (наблюдательным, учредительным советом), президентом, вице-президентом, правлением. Эта группа аппарата управления (АУ) обеспечивает интересы и потребности владельцев акций, вырабатывает политику организации и способствует ее практической реализации. В связи с этим в высшем руководстве выделяют дваподуровня:полномочноеуправлениеиобщееруководство;
33
руководители среднего уровня управления обеспечивают реализацию политики функционирования организации, разработанной высшим руководством, и отвечают за доведение конкретных заданий до подразделений и отделов, а также за их выполнение. Это руководители отделений, директора предприятий, входящих в состав крупной организации,начальникифункциональныхотделов;
низший уровень управления представлен младшими начальниками. Это руководители, стоящие непосредственно над рабочими и другими исполнителями. Ими могут быть мастера, бригадиры, контролерыи другие администраторы, ответственные за доведение конкретных заданий до непосредственных исполнителей.
На всех уровнях управления руководители выполняют не только чисто управленческие, но и исполнительские функции. Однако с повышением уровня руководства удельный вес исполнительских функций понижается (расчеты показывают, что на высшем уровне исполнение занимает около 10 % общего бюджета времени менеджеров; на среднем – 50 %; на низшем – около 70 %).
Вертикальное разделение труда предполагает наличие субъекта управления (управляющая система) – органа (либо лица), осуществляющего управляющее действие, которое направлено на объект управления (управляемая система) – отдельную структуру организации либо организацию в целом.
8.Организационная структура управления
8.1.Понятие организационной структуры управления
Организационная структура управления (система управления)
представляет собой совокупность управленческих звеньев, расположенных в строгой соподчиненности (иерархии) и обеспечивающих взаимосвязь между управляющей и управляемой подсистемами. Она направлена на четкую взаимосвязь между отдельными подразделениями организации, распределение между ними прав и ответственности.
Элементы структуры управления организацией:
1. Звенья (отделы) управления – структурные подразделения, а также отдельные специалисты, выполняющие соответствующие
34
функции управления или часть их (менеджеры). Связи между отделами носят горизонтальный характер.
2. Уровни (ступени) управления – совокупность звеньев, занимающих определенную ступень в системе управления организацией. Ступени управления находятся в вертикальной зависимости и подчиняются друг другу по принципу иерархии (рис. 1).
Президент
Вице-президент (директора)
Начальники участков
Старшие мастера (мастера)
Бригадиры
Рис. 1. Организационная структура управления
3. Связи (горизонтальные и вертикальные).
8.2.Типы организационных структур
Взависимости от характера связей между структурными подразделениями организации различают следующие основные (базовые) типы организационных структур: линейная, функциональная, линейнофункциональная (штабная), матричная.
Линейная организационная структура управления. Данная организация является одной из простейших и характеризуется тем, что во главе каждого структурного подразделения находится руководительединоначальник, наделенный всеми полномочиями и осуществляющий единоличное руководство подчиненными ему работниками. При линейномруководствекаждоезвеноикаждыйподчиненный имеет одного линейного руководителя, что отражает принцип соответствия
35
распорядительства и подчинения. Суть принципа состоит в том, что подчиненные выполняют распоряжения только одного руководителя. Вышестоящий орган управления не имеет права отдавать распоряжения каким-либо исполнителям, минуя их непосредственного начальника (поскольку тот, другой, – начальник «моего» начальника). Схематично линейная структура организации представлена на рис. 2.
Генеральный директор
Технический директор
Начальник участка 1
Старший мастер
Мастер 
Мастер
Начальник участка 2
Старший мастер
Мастер 
Мастер
Рис. 2. Схема линейной организационной структуры управления
Линейная организационная структура управления имеет как положительныестороны,такинедостатки.
Положительныестороны:
единствоичеткостьраспорядительства;
согласованностьдействийисполнителей;
простотауправления(одинканалсвязи);
четковыраженнаяответственность;
оперативностьвпринятиирешений;
личная ответственность руководителя за конечные результаты деятельностисвоегоподразделения.
Недостатки:
высокие требования к руководителю, который должен быть подготовлен всесторонне, чтобы обеспечивать эффективное руководство повсемфункциямуправления;
отсутствиезвеньевпопланированиюиподготовкерешений;
36
перегрузка информацией, множество контактов с подчиненными, вышестоящимиструктурами;
концентрациявластивуправляющейверхушке.
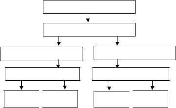
Функциональная организационная структура управления.
Она характеризуется совокупностьюподразделений, специализированных на выполнении конкретных видов работ, необходимых для принятия решений в системе линейного управления. Специалисты одного профиля, как правило, объединяются в специализированные структурные подразделения (отделы), например, отдел маркетинга, плановый отдел, бухгалтерия и т.д. При этом общая задача управления делится по функциональномупризнаку,начинаясосреднегозвена(рис.3).
Генеральный директор
Финансы |
|
Экономика |
|
Технология |
|
Производство |
|
|
|
|
|
|
продукции |
|
|
|
|
|
||
|
|
|
|
|
|
|
Рис.3.Схемафункциональнойорганизационнойструктурыуправления
Функциональная организационная структура имеет следующие положительныестороныинедостатки.
Положительныестороны:
высокая компетенция специалистов, отвечающих за осуществление конкретныхфункций;
освобождение линейных менеджеров от решения некоторых специальныхвопросов;
стандартизация,формализацияипрограммированиепроцессов;
исключение дублирования и параллелизма в выполнении управленческихфункций;
уменьшениепотребностивспециалистахширокогопрофиля.
Недостатки:
чрезмернаязаинтересованностьв реализациицелей изадач «своих» подразделений;
трудности в поддержании постоянных взаимосвязей между различнымифункциональнымислужбами;
37