Материал: 710

Внимание! Если размещение файла нарушает Ваши авторские права, то обязательно сообщите нам

должны сопровождаться существенным увеличением водопотребления и водоотведения.

Вгородах с неудовлетворительным состоянием охраны окружающей среды допустима реконструкция предприятий только при условии устранения загрязнения окружающей среды. Машиностроение, как правило, должно получить дальнейшее развитие в средних и малых городах, имеющих благоприятные условия и прежде всего трудовые ресурсы для его развития и расширения кооперационных связей.

Врайонах с недостаточными трудовыми ресурсами должны развиваться в первую очередь высокомеханизированные, автоматизированные и нетрудоемкие машиностроительные производства, которые способны обеспечить выпуск продукции с наименьшим количеством рабочих.

Как показывает практика, большой эффект дает организация производственных филиалов, перебазирование производственных подразделений, цехов и гибких автоматизированных производств в малонаселенные пункты с неиспользуемыми трудовыми резервами.

Необходимой предпосылкой для правильного определения экономической эффективности размещения и производства продукции предприятия является приведение сравниваемых вариантов в сопоставимый вид.

Оптимальный вариант размещения отрасли и предприятия выбирается по минимуму приведенных затрат путем сравнения вариантов.

Вотдельных случаях могут быть выбраны варианты размещения отрасли и предприятий с показателями сравнительной эффективности, отклоняющимися от нормативных. Такие варианты выбирают тогда, когда надо решить проблемы использования трудовых ресурсов малых городов, выравнивания экономического уровня развития районов, областей, союзных республик и др.

Сравнительная эффективность сопоставляемых вариантов размещения определяется расчетами полных капитальных вложений и народно-хозяйственной себестоимости их продукции с учетом районных и общесоюзных балансов сырья, топлива, энергии воды, рабочей силы, производства и потребления продукции размещаемых отрасли и предприятия.

Таким образом, технико-экономическое обоснование размещения машиностроительного производства требует учета многих факторов. Научное планирование размещения может быть точно обеспечено при

21

помощи экономико-математических методов. Оптимальный план размещения отраслей и предприятий, выпускающих технологически однородную продукцию, на определенный перспективный период (момент) может быть определен приближенно при помощи тех или иных моделей открытой транспортной задачи, а оптимальный план размещения различных производств, использующих взаимозаменяемые виды сырья, – при помощи модели распределительной задачи. При планировании размещения производства с учетом изменяющихся условий для тех же целей следует использовать существующие динамические модели.

2.4.Оптимизация мощностей, концентрации, специализации

иразмещения производства

Оптимизация планово-экономических решений при помощи эко- номико-математических методов и ЭВМ – важнейшее средство повышения научного уровня отраслевого планирования. Оптимальный подход к планированию предполагает комплексный и объективный учет основных факторов, разработку многих вариантов плана, сопоставление их в рамках соответствующих экономико-математических моделей и нахождение наиболее экономичного из них путем решения этих моделей на ЭВМ.

Постановка и решение задач развития, специализации и размещение производства отрасли позволяют определить: оптимальный сводный баланс производства и потребления продукции данной отрасли (подотрасли) по годам и за весь плановый период в целом; рациональные размеры реконструкции и расширения действующих предприятий и соотношение объемов реконструкции и нового строительства в данной отрасли (подотрасли); оптимальные объемы производства и специализацию действующих предприятий; оптимальную мощность и специализацию новых предприятий и пункты их рационального размещения; потребность в капитальных вложениях в целом по подотраслям и их наиболее эффективное распределение на техническое перевооружение, реконструкцию и расширение действующих и на строительство новых предприятий по годам или другим плановым периодам; при заданной территориальной дифференциации потребности в продукции и транспортных затрат – рациональную схему перевозок основных видов готовой продукции, а также материалов, полуфабрикатов и комплектующих изделий; устойчивость сформиро-

22

ванных вариантов плана и возможность их модификации при изменении условий и факторов, влияющих на эти варианты; систему оценок, характеризующих эффективность предприятий, производств, продуктов и ресурсов (капитальных вложений, трудовых ресурсов, черных и цветных металлов и др.).

Таким образом, оптимальные значения основных показателей плана производства, специализации, капитального строительства, внутри- и межотраслевые связи, а также схемы развития и размещения соответствующих отраслей (подотраслей) определяются в совокупности.

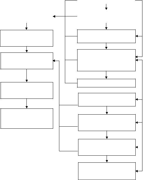
Последовательность решения оптимизационных задач развития, специализации и размещения производства показана на рис. 2.1.

Формулировка цели предусматривает определение задач перспективного развития отрасли (подотрасли) и проблем, подлежащих решению. Локализация оптимизируемой отрасли (подотрасли) дает определение комплексов входящих в нее объектов и связей рассматриваемой системы с прочими отраслями и подотраслями машиностроения и народного хозяйства. Критерий оптимальности позволяет сравнивать эффективность различных вариантов развития, специализации и размещения предприятий оптимизируемой отрасли (подотрасли).

После решения вопроса о составе входящих в оптимизируемую систему объектов и установления длительности планируемого периода следует тщательно проанализировать факторы и условия, которые влияют на формирование вариантов развития и размещения производства:

народно-хозяйственные факторы – потребление продукции от-

расли (подотрасли) в народном хозяйстве в целом и в каждом из экономических районов, ограниченность отдельных видов ресурсов (капитальных вложений, материалов, трудовых ресурсов и т. п.), транспортные условия;

социально-политические факторы;

отраслевые факторы – влияние технического прогресса и совершенствования организации производства, в том числе разработки новых видов изделий, внедрения прогрессивной технологии и высокопроизводительного оборудования, механизации и автоматизации производства, углубления концентрации и специализации предприятий, а также взаимосвязи между подотраслями;

23

факторы на уровне предприятий, учитывающие рациональные пределы их расширения, возможные направления их специализации и кооперирования.

 

 

Формулировка цели

 

 

 

 

 

Экономическая постановка

 

Локализация оптимизируемой

задачи

 

отрасли (подотрасли)

 

 

 

Выбор или разработка эко- номико-математической модели

Разработка исходной технико-экономической информации

Решение задач с помощью методов математического программирования

Экономико-математический анализ результатов оптимизационных расчетов, разработка рекомендаций

Определение длительности расчетного периода

Формулировка конкретных условий и выбор параметров, определяющих функционирование отрасли (подотрасли)

Выбор критерия оптимальности

Определение потребности в изделииях-представителях

Разработка размерных рядов мощностей специализированных производств

Определение возможных вариантов развития, специализации и строительства предприятий

Определение по каждому варианту основных техникоэкономических показателей

Рис. 2.1. Последовательность решения оптимизационных задач развития, специализации и размещения производства

Критерием оптимальности планов развития отдельных звеньев народного хозяйства является максимум народно-хозяйственной эффективности. В зависимости от специфики решаемых задач конкретной формой выражения этого критерия может быть минимум совокупных народно-хозяйственных затрат, максимум выпуска продукции или максимум прибыли.

24

Основа отраслевых оптимизационных задач – в настоящее время обеспечение минимума приведенных затрат (текущих и капитальных), необходимых для производства, транспортировки и использования продукции отрасли при условии удовлетворения потребности в ней народного хозяйства и потребности населения в заданном ассортименте (с дополнительным учетом в случае необходимости ограничений на использование дефицитных ресурсов).

В общем виде применение такого критерия оптимальности, как минимум затрат, заключается в том, чтобы при фиксированной на том или ином уровне потребности народного хозяйства в продукции отрасли (с учетом взаимозаменяемости разных видов продукции у потребителей) и существующем множестве допустимых вариантов отраслевого плана следует определить план, обеспечивающий полное удовлетворение потребности в выделенные годы планового периода при условии, что суммарные приведенные затраты на развитие действующих и строительство новых предприятий, на производство и перевозку продукции, материалов, полуфабрикатов и комплектующих изделий были бы минимальными.

Рассмотрим признаки, характеризующие тип задачи оптимального развития специализации и размещения производства. В зависимости от способа задания возможных вариантов развития и специализации предприятий отрасли различают дискретную (вариантную) и непрерывную (безвариантную) формы постановки задач. Сложившейся плановой и проектной практике в большей степени соответствует дискретная (вариантная) форма постановки задач перспективного отраслевого планирования, при которой на основе предварительного технико-экономического анализа заранее определяется некоторое конечное число возможных вариантов развития и специализации каждого из предприятий, причем считается, что любой из вариантов либо целиком входит в план, либо полностью исключается из плана. Тех- нико-экономические показатели устанавливаются только для этих вариантов. Такая постановка позволяет учитывать условие неделимости объектов, введение которого в задачу может быть вызвано различными причинами, например неделимостью производственных агрегатов (автоматических линий и других видов оборудования в ряде производств). Кроме того, дискретная форма постановки задачи дает возможность в известной мере учесть нелинейность зависимости характера затрат от объема производства.

25