На рис. 2. представлен общий вид стенда автоматизированной системы контроля технического состояния двигателя внутреннего сгорания.
С |
|
|
|
|
|
|
|
|
и |
|
|
|
|
|
|||
Общий |
|
|
|
|||||
Рис. 2. |
|
А |
|
|
||||
|
вид стенда автоматизированной системы контроля |
|||||||
технического состояния двигателя внутреннего сгорания |
||||||||
На базе |
ла оратории |
ыли |
также |
проведены |
|
исследования |
||
функциональных |
возможностей |
средств |
автоматической |
|||||
фотовидеофиксации |
нарушений |
ПДД |
||||||
|
с использованием |
программно- |
||||||
аппаратного комплекса «Крис-П». При этом выявлен ряд проблемных |
||||||||
вопросов функционирования комплекса, основным из которых является |
||||||||
отсутствие |
возможности |
распознавания |
сильно |
|
загрязненных |
|||
государственных регистрационных знаков (ГРЗ) в плохих погодных условиях (туман, дождь, снег) или намеренно загрязненных государственных регистрационных знаков [5, 6].
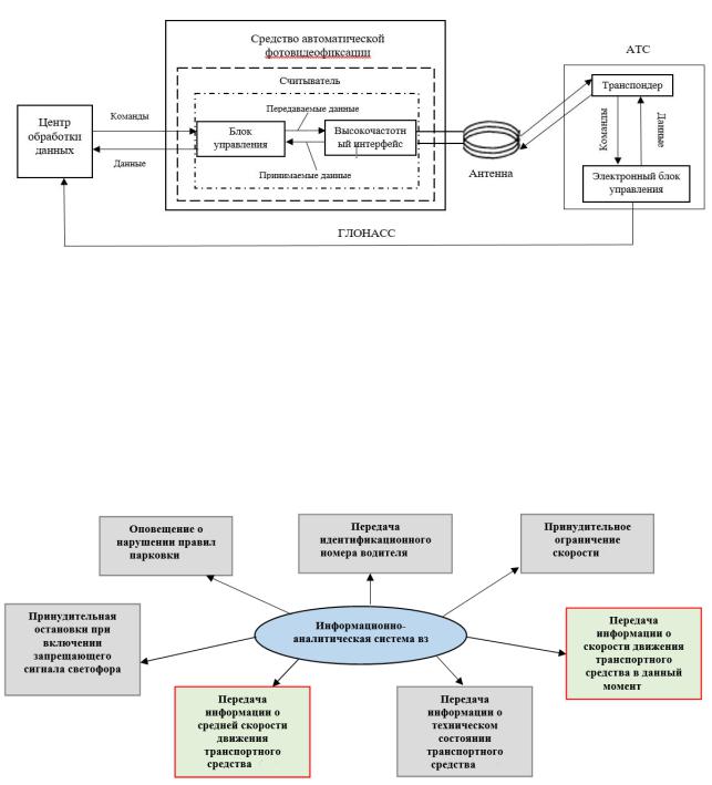
В связи с этим разработана информационно-аналитической система
по взаимодействию интеллектуальных бортовых транспортных систем со |
||||
средствами автоматической фотовидеофиксации с применением |
||||
радиочастотной идентификации (рис. 3) [7]. |
И |
|||
Предлагаемое взаимодействие обеспечивает передачу команд от |
||||
центра обработки данных на блок управления считывателя, |
||||
установленного |
в |
конструкции |
средства |
автоматической |
фотовидеофиксации. Передатчик считывателя через антенну излучает электромагнитное поле определенной частоты. Попавший в зону действия считывающего поля транспондер обнаруживает сигнал от считывателя и
201
отвечает собственным сигналом, содержащим необходимую информацию на той же самой частоте. Сигнал улавливается антенной считывателя, информация расшифровывается и передается в центр обработки данных
[8-10].
СРис. 3. Информац онно-аналитическая система по взаимодействию средств б автомат ческой фотовидеофиксации с транспортным средством
Создание информационноА-аналитической системы взаимодействия интеллектуальных ортовых транспортных систем со средствами автоматической фотовидеофиксации на основе предложенных технических решений позволит о еспечить реализацию перспективных ряд функций за движением автомобильногоДтранспорта (рис. 4).
И
Рис. 4. Перспективный ряд контрольных функций за движением автомобильного транспорта
202
Таким образом, на основе проведённых исследований разработаны автоматизированная система контроля технического состояния двигателя внутреннего сгорания, а также информационно-аналитические системы взаимодействия интеллектуальных бортовых транспортных систем со средствами автоматической фотовидеофиксации нарушений ПДД, позволяющие повысить эффективность эксплуатации автомобильного транспорта. А на основе предложенных схемотехнических решений возможно реализация перспективных контрольных функций за движением автомоб льного транспорта.
1. |
аф улл н |
Р.Н., Оптимальное управление ДВС в диапазоне |
|
Сэксплуатац онных реж мов при использовании автоматизированной системы |
|||
стендовых |
спытан й (АССИ). Журнал «Вестник гражданских инженеров» №1 – |
||
.121-126, |
ПбГАСУ,2014. |
||
2. |
|
бА |
|
аф улл н Р.Н., Средства фотовидеофиксации нарушений ПДД: нормативное |
|||
|
|
е практ |
ка пр менения: монография / Р.Н. Сафиуллин, М.А. Керимов. |
– Москва: Д |
рект-Мед а, 2016 –355 с. |
||
регулированБиблиограф ческ й сп сок
3. Mukhtar Kerimov. Evaluation of Functional Efficiency of Automated Traffic Enforcement Systems / Mukhtar Kerimov, Ravil Safiullin, Alexey Marusin, Alexander Marusin / 12th International Conference «Organization and Traffic Safety Management in Large Cities», SPbOTSIC-2016, 28-30 September 2016, St. Petersburg, Russia.
4. Сафиуллин Р.Н., К вопросу изучения и развития интеллектуальных бортовых систем автотранспортных средств (ИБТС) / Р.Н. Сафиуллин, В.Г. Григорьев, М.А. Керимов // Журнал международной академии аграрного образования «Известия» Выпуск№34 – С.170-175,– СПб 2014.
5. Сафиуллин Р.Н. Перспективы развития автоматизированной системы фотовидеофиксации административных нарушений в РФ с целью создания информационно-аналитической системы взаимодействия с интеллектуальными
бортовыми транспортными системами / Р.Н. Сафиуллин, |
.В. Ворожейкин // |
Проблемы эксплуатации автомобильного транспорта и пути их решения на основе |
|
И |
|
современных информационно-коммуникационных и энергосберегающих технологий: |
|
сб.науч.ст / Воронежская лес. техн. академД– Воронеж, 2016. – Вып. 1. С. 342-347. |
|
6. Сафиуллин Р.Н. К вопросу повышения безопасности дорожного движения при |
|
использовании технических средств контроля нарушений П |
/ Р.Н. Сафиуллин, |
А.В. Марусин/ Материалы 71-й научной конференции профессоров, преподавателей, научных работников, инженеров и аспирантов университета. Санкт-Петербургский государственный архитектурно-строительный университет. 2015. С. 121-124.
7.Сафиуллин Р.Н., Эксплуатация автомобилей. Учебник / Москва, 2016. Сер. 11 Университеты России (2-е изд., испр. и доп).
8.Денисов А. А. Информационное поле, 1998, СПб.: Омега: 64 с.
9.Денисов А. А. Теоретические основы кибернетики, 1975, Л.: ЛПИ: 40 с.
10.Ландау Л. Д. / Теория поля / Л.Д. Ландау, Е. М. Лившиц. - М.: Наука, 1967. -
460 с.
203
УДК 656.1
К ВОПРОСУ РАЗРАБОТКИ АВТОМАТИЗИРОВАННОЙ И ТЕМЫ КОНТРОЛЯ ПЕРЕВОЗОК МАТЕРИАЛЬНЫХ РЕД ТВ ТРАНСПОРТНЫМИ СРЕДСТВАМИ НА ОСНОВЕ
БЕСПРОВОДНОЙ ПЕРЕДАЧИ ИНФОРМАЦИИ |
|
С |
|
Р.Н. Сафиуллин, д-р техн. наук, проф., |
|
ФГБОУ ВО «СПбГАСУ», г. Санкт-Петербург |
|
В.Г. Немт н, канд. воен. наук, проф., ст.научный сотрудник |
|
Научносследовательский институт МТО ВС РФ |
|
А.В. Богачев, оператор 10 Научной роты ВА МТО |
|
|
НИИ ВСИ МТО ВС РФ |
R.N. Safiullin, Dr. sci. tech., professor, Saint-Petersburg State university |
|
||||
of Architecture and civil engineering, Russian Federation |
|
||||
иV.G. Nemtin, |
|
|
|
||
Candidate of technical sciences, professor, senior researcher |
|
||||
of the military academy of logistics Russian Federation |
|
||||
A.V. Bogachev, the operator of 10-th Scientific company |
|
||||
бof Ministry of Defense of Russian Federation |
|
||||
Аннотация. Наи олее перспективным направлением научных иссле- |
|||||
|
|
Д |
|
||
дований в мире является разработка технических решений, которые |
|||||
обеспечивают возможностьАинтеллектуального взаимодействия с |
|||||
единичными дорожными транспортными средствами, либо с |
|||||
транспортным |
потоком, |
посредством |
информационных |
и |
|
коммуникационных технологий. Целью таких разработок является: |
|||||
|
|
|
И |
||
повышение эффективности использования наземного транспорта, |
|||||
повышение безопасности движения, снижение нагрузки на |
|||||
окружающую среду и дорожное полотно. Реализация этих задач |
|||||
обеспечивает требуемую мобильность населения за счет внедрения |
|||||
технологий организационного управления транспортной системой с |
|||||
использованием |
|
современных |
|
информационно- |
|
телекоммуникационных и телематических технологий. В данной статье рассматриваются вопросы применения средств подвижной связи на автомобильных и транспортных средствах, организация беспроводного доступа, безопасность передачи информации, ее хранения и использования, разработки автоматизированной системы контроля движения автомобильного транспорта на базе беспроводной передачи информации с использованием технологии RFID.
204
Ключевые слова: автоматизированная система контроля перевозок материальных средств транспортных средств, беспроводная передача, идентификация транспортного средства, RFID, контроль транспортных потоков.
Новая научно-техническая революция кардинально меняет нашу повседневную жизнь, трансформируя форматы взаимодействия людей, делая информацию и технологии доступными каждому. Она меняет природу человека, нейро нтерфейсы и искусственный интеллект. В успех этой
революц |
вложены г гантские человеческие ресурсы. В связи с |
|||
реализац ей |
проекта «Россия будущего: |
2017-2035» |
Центром |
|
стратегическ х |
разработок (ЦСР) совместно с Министерством |
|||
С |
|
|
||
|
|
разв т я РФ определены основные задачи по проведению |
||
научных |
сследован й в различных отраслях промышленности, в частности, |
|||
в области |
нформац онного о еспечения автомобильного транспорта. |
|||
экономического |
|
|
||
сведений |
безопасностио транспорте. Решение этих задач |
обеспечивает |
требуемую |
|
В настоящее время происходит резкий рост в развитии технологий беспроводного доступа. В этой о ласти одними из важных являются
вопросы |
, связанные как движением самих транспортных |
|||||||
средств, так |
получен ем информации о них. Также ключевым вопросом |
|||||||
является обеспечение контроля, управления, а также получение актуальных |
||||||||
мобильность населения за счет внедрения технологий организационного |
||||||||
управления транспортным |
комплексом |
с использованием |
современных |
|||||
|
|
|
Д |
систем. |
||||
информационно-телекоммуникационных |
и |
телематических |
||||||
Реализация концепцииАинтеллектуального автомобиля, изменение статуса |
||||||||
транспортной |
единицы |
от |
независимого, |
самостоятельного, |
||||
непредсказуемого субъекта дорожного движения, в сторону «активного», |
||||||||
предсказуемого субъекта |
транспортно-информационного |
пространства |
||||||
|
|
|
|
|
И |
|||
осуществляется за счет автоматизированного и автоматического |
||||||||
взаимодействия всех транспортных субъектов в реальном масштабе времени |
||||||||
на адаптивных принципах. В настоящее время бортовые системы |
||||||||
транспортных средств существенно отличается от простейших встроенных |
||||||||
комплексов контроля технического состояния исправности того или иного |
||||||||
механизма или системы АТС тем, что эти системы производят анализ |
||||||||
поступающей информации и предупреждают или действиями своих |
||||||||
механизмов исключают определенную |
аварийную |
ситуацию, в |
которой |
|||||
оказалось АТС. Основная концепция интеллектуального транспортного средства заключаетсяв его способности постоянно контролировать действия водителя, автомобиля и окружающую среду, помогать водителю наиболее эффективно и безопасно управлять автомобилем в наиболее сложных ситуациях. В последнее время основное внимание было сосредоточено на
205