Материал: 2501

Внимание! Если размещение файла нарушает Ваши авторские права, то обязательно сообщите нам

Си бА

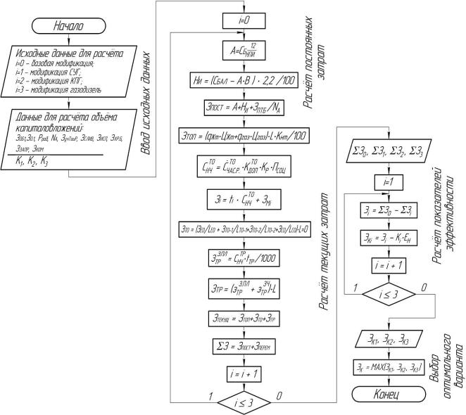
Рис. 2. Блок-схема алгоритма оценкиДэффективности применения различных видов газовых топливных системИна транспортных средствах, эксплуатируемых в заданных условиях

Для определения удельной величины общецеховых расходов, приходящихся на каждый автомобиль, учитывается фактическое количество газобаллонных автомобилей, находящихся на балансе предприятия. В случае значительного изменения численности газобаллонных автомобилей, которое может произойти по результатам выполненных расчётов, предполагается выполнение перерасчёта удельной величины общецеховых расходов с последующей уточнённой оценкой эффективности применения газомоторных топлив.

В соответствии с блок-схемой алгоритма, представленной на рис. 2, составлена электронная таблица Microsoft Excel, позволяющая

121

реализовать разработанную методику на практике применительно к подвижному составу крупных автотранспортных предприятий.

Разработанная методика была реализована в отношении выборки транспортных средств, принадлежащих одному из крупнейших

транспортных предприятий Оренбургской области – Управлению

технологического транспорта и специальной техники (УТТ и СТ) ООО

С

 

«Газпром добыча Оренбург». В выборку включены 172 автомобиля

различных классов, эксплуатируемые в различных условиях с разной

интенсивностью

оснащённые разными видами газовых топливных

систем.

выборкитруктура представлена на рис. 3.

бА Рис. 3. Структура выборки транспортныхДсредств для оценки

эффективности применения различных видов газовых топливных систем

По результатам применения разработанной методики в отношении каждого транспортного средства, включённого в выборку, определён оптимальный вариант применения различныхИвидов газовых топливных систем, который предполагает изменение структуры парка. зменённая структура парка описана в виде диаграммы, представленной на рис. 4.

122

СР с. 4. Изменённая структура выборки транспортных средств

Предложенное зменение структуры парка транспортных средств позволило доб ться годовой экономии эксплуатационных затрат в размере 3 млн. 595 тыс. руб. при о ъёме инвестиций 2 млн. 946 тыс. руб.

То есть, срок

предложенных мероприятий составляет менее

окупаемости

эффективности разработанной

одного года, что

св детельствует

методики. Так м о разом, решена одна из актуальных задач в области

топливно-энергетического о еспечения автотранспортного комплекса.

об

 

Библиографический список

 

1. Льотко, В. Применение альтернативных топлив в двигателях внутреннего

сгорания / Под ред. В. Льотко, В.Н. Луканина. М.: М И, 2000. 311 с.

2. Морев, А.И. Эксплуатация и техническое обслуживание газобалонных

автомобилей [Текст] : учебА. пособие для проф. обучения рабочих на пр-ве / А.И.

Морев, В.И. Ерохов. - М. : Транспорт, 1988. - 184 с.

3. «Руководство по организации и выполнению услуг и работ по переводу на газ сжиженный нефтяной автотранспортных средств, находящихся в эксплуатации. РД

5. ТУ 152-12-008-99 «Автомобили и автобусы.ИПереоборудование грузовых, легковых автомобилей и автобусов в газобаллонные для работы на сжиженных нефтяных газах. Приемка на переоборудование и выпуск после переоборудования. Испытания газотопливных систем».

03112194-1098-03» (утв. Минтрансом РФ 01.06.2003).

4. ТУ 152-12-007-99 «Автомобили. Переоборудование грузовых, легковых и

специализированных

автомобилей

Д

на

в

газобаллонные

для

работы

компримированном природном газе. Приемка на переоборудование и выпуск после

переоборудования. Испытания газотопливных систем».

 

 

 

6. «Требования пожарной безопасности для предприятий, эксплуатирующих автотранспортные средства на компримированном природном газе. РД 3112199-1069- 98» (утв. Минтрансом РФ 21.05.1998).

7. Экономика предприятий автомобильного транспорта [Текст]: учеб. пособие / Б.Ю. Сербиновский [и др.]. - Ростов-на-Дону: МарТ, 2006. - 496 с.

123

8. Российская автотранспортная энциклопедия. Т. 3. Техническая эксплуатация и ремонт автотранспортных средств: Справочное и научно-практическое пособие для специалистов отрасли «Автомобильный транспорт», для студентов и научных сотрудников профильных учебных заведений, НИИ. М.: Междунар. центр труда; Издво «Региональная общественная организация инвалидов и пенсионеров», 2000. 456 с.

9. Распоряжение Минтранса России от 14.03.2008 № АМ-23-р (ред. от 14.07.2015) «О введении в действие методических рекомендаций «Нормы расхода

СиО ОБЕННОСТИ СБОРА И ОБРАБОТКИ ДАННЫХ

топлив и смазочных материалов на автомобильном транспорте».

УДК 623.3

ПРИ ОЦЕНКЕ ТРАНСПОРТНОГО СПРОСА

А.бАВ. Зедген зов, канд. техн. наук, доц., докторант,

ФГБОУ ВО «ИрНИТУ», г. Иркутск

Аннотац я. В статье рассматривается проблемы проведения натурных сследований с целью получения основных характеристик функционирования территорий / ЦМТ. Приведены примеры наиболее распространенных оши ок планирования натурных исследований, а также бланков учета интересующих событий. Вынесены рекомендации рационального использования трудовых ресурсов при проведении натурных исследованийДфункционирования территорий / ЦМТ.

Ключевые слова: натурное исследование; учет посетителей; генерация корреспонденций, транспортный спрос.

Для получения достаточного объема исходныхИданных и проведения регрессионно-корреляционного анализа, необходимо проводить натурные замеры, направленные на выявление основных количественных характеристик функционирования объектов массового тяготения. Наиболее эффективно такие исследования могут быть проведены на объектах, имеющих монофункциональный характер, расположенных обособлено от других центров тяготения в том числе дорог, пешеходных, велосипедных путей, которые выполняют функцию транзитного движения по рассматриваемой территории. Идеальным с точки зрения исследования представляется центр массового тяготения, представленный на рис. 1.

124

а

 

б

С

 

 

Рис. 1. Идеальный объект учета числа посетителей г. Красноярск ТРЦ «Комсомолл»:

а – скусственный; б – реальный

более

 

Существуют друг е предписания,

позволяющие получить наиболее

достовернуюнформацию о количественных характеристиках

функцион рован я центров массового тяготения: функционирование

центров массового тяготения (ЦМТ)

 

1 года; монофункциональность

ЦМТ; прилегающая территория, а также зона парковки должна

обслуживать только, рассматриваемый

 

ЦМТ; отсутствие транзитных

проездов и проходов дляАпешеходов; число входов / выходов ЦМТ, по возможности, должно быть минимальным; доступность ЦМТ должна быть обеспечена нормальными подъезднымиДпутями без больших перепробегов или необходимости проезда через несколько светофорных объектов; пешеходные пути должны при необходимости оборудованы

пешеходными переходами в том числе и в разных уровнях,

асфальтированными дорожками [2].

И

Натурные исследования начинаются с подбора территории / ЦМТ, полностью или частично, отвечающего требованиям, перечисленным выше [1]. Далее на основании визуального осмотра территории / ЦМТ составляется план-схема проведения обследования (рис. 2).

Количество постов назначается из предпосылок о возможности одного учетчика или видеокамеры фиксировать максимально возможное число событий. Следует различать особенности мониторинга транспортных и пешеходных потоков учетчиком и видеокамерой.

125