• предупредительную и аварийную световую и звуковую сигнализацию;
• программирование для конкретного типа крана;
• самодиагностику ограничителя: тестирование функциональных узлов, блоков и датчиков и контроль исправности линий связи, со- Сединяющих БОИ с блоками и датчиками, контроль подключения вы-
ходных электронных реле к системе управления крана.
В состав базового исполнения прибора ОНК-160С входят [19]: блок отображения информации БОИ со встроенным регистра-
тором параметров; линдра датч к аз мута ДА;
датч к вылета ДВ с встроенным датчиком наклона стрелы ДНС и датч ком дл ны стрелы ДДС;
датч ки давления цифровые ДДЦ или датчики давления ана-
логовые ДДА (для змерения давления в поршневой ДДЦп и штоковой
ДДЦш полостях г дроц подъёма стрелы);
контроллер оголовка стрелы КОС с встроенным модулем защиты от опасного напряжения МЗОН;
контроллер поворотной части КПЧ с встроенным датчиком крена ДК.
Присоединительные размеры блоков и датчиков унифицированы
сразмерами соответствующих составных частей приборов ОНК-140, поэтому доработки существующих конструкций узлов встройки кранов при оснащении приборами ОНК-160С практически не требуется.
Для расширения функциональных возможностей прибора ОНК-160С и эксплуатации версий прибора для мостовых, козловых и
башенных кранов ОНК-160М и ОНК-160Б предусмотрена возможность подключения дополнительных устройств [19]:бД
•блока питания БП, предназначенного для преобразования переменного напряжения 220 В частотой 50 Гц в постоянное напряжение + 17 … + 30 В для питания блоков ограничителя;
•контроллера неповоротной части КНЧ;
•блока коммутации и регистрации БКР, предназначенного для коммутации сигналов управления краном;
•датчика длины гуська ДДГ;
•датчика угла наклона гуська ДУГ;
•датчика скорости ветра ДСВ;
•датчиков усилия цифровых ДУЦ различных типов для мостовых, козловых и башенных кранов; И
96
• датчика угла цифрового маятникового ДУГЦМ для кранов с маневровой стрелой;
• датчиков перемещения интегральных ДПИ для мостовых, козловых и башенных кранов;
• |
контроллера башенного крана КБК, предназначенного для |
|
преобразования |
дискретного сигнала, поступающего с ДСВ в |
|
CAN-сигнал, и передачи этого сигнала в БОИ; |
||
• |
выключателя бесконтактного ВБ; |
|
• |
датч ка оборотов ДО; |
|
давления |
||
• |
датч ка температуры ДТ; |
|
С• датч ка уровня ДУ; |
||
• |
датч ка |
ДД; |
• |
нд катора крена ИК; |
|
|
б |
|
• |
сч тывателя телеметрической информации СТИ-3. |
|
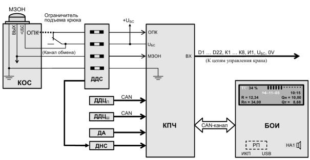
Структурная схема ОНК-160С изображена на рис. 3.33 [19]. |
||
|
|
А |
|
|
Д |
|
|
И |
Рис. 3.33. Схема структурная базового исполнения ограничителя ОНК-160С
БОИ и датчики, устанавливаемые на поворотной части крана, подключаются к индивидуальным разъёмам блока КПЧ. Через разъём «ВХ» КПЧ проходят цепи питания ОНК, сигналы с выключателей блокировки выполнения крановых операций, коммутационные цепи (входные и выходные релейные сигналы) системы управления краном [19].
97
На рис. 3.34 приведена схема оснащения грузоподъёмного автокрана «Ульяновец МКТ-25.7» ограничителем ОНК-160С.
Си б
Рис. 3.34. Схема расположенияАограничителя ОНК-160С на кране МКТ-25.7
Принцип действия ОНК-160ДС основан на последовательном опросе и преобразовании аналоговых сигналов с датчиков первичной информации в цифровой последовательный код, передаче его в БОИ, определении угла и длины стрелы, расчёте цифровыми методами значений вылета, высоты подъёма, а также вычислении значения массы поднимаемого груза и степени загрузки крана с последующим их сравнением с предельно допустимыми значениямиИпри выбранном режиме работы крана. Прибор не только осуществляет сигнализацию и блокировку в аварийных ситуациях, но и активно помогает предотвратить их возникновение, выдавая на дисплей информацию обо всех необходимых параметрах работы крана, включая предупредительную световую и звуковую сигнализацию, снижая скорость работы механизмов при приближении к ограничениям [19].
Работа ограничителя осуществляется под управлением программы, заложенной в память микроконтроллера БОИ. Расчёт параметров грузоподъёмности крана и степени его загрузки осуществляется в БОИ по значениям информационных сигналов с датчиков угла наклона стрелы, длины стрелы и давлений в полостях гидроцилиндра
98
подъёма стрелы, зависящих от веса груза на крюке крана, с учётом
значений сигналов с датчика азимута, выключателей блокировки вы- |
|||
полнения крановых операций, а также сигнализаторов положения |
|||
оборудования. По результатам расчёта, в зависимости от положения |
|||
оборудования крана относительно границ рабочих зон, величины на- |
|||
грузки и наличия ЛЭП вблизи зоны производства работ, БОИ выраба- |
|||
С |
|
||
тывает сигналы управления включением и отключением реле (элек- |
|||
тронных ключей), установленных в КПЧ. |
|||
БОИ предназначен для приёма и обработки цифровой информа- |
|||
ции, расчёта рабоч х параметров крана, их записи и хранения во |
|||
длярежимовввода данных |
ра оты крана в память микропроцессо- |
||
встроенном рег страторе параметров, отображения рассчитанных |
|||
значен й рабоч х параметров и режимов работы крана, выработки |
|||
управляющ х с гналов ограничения скорости рабочих движений при |
|||
прибл жен |
к огран чениям, разрешения или запрещения рабочих |
||
б |
|||
движен й, выдачи команд на отключение механизмов крана, световой |
|||
и звуковой предупред тельной и аварийной сигнализации, а также |
|||
ра, инд кац |
|
текущего состояния ОНК и считывания телеметриче- |
|
ской информац |
з регистратора параметров [19]. |
||
|
|
А |
|
Структурная схема БОИ ОНК-160С изображена на рис. 3.35 [19]. |
|||
|
|
|
Д |
|
|
|
И |
Рис. 3.35. Схема структурная БОИ ограничителя ОНК-160
99
БОИ осуществляет прием информации по последовательному двухпроводному каналу (интерфейсу типа CAN) с КПЧ, в кот орый поступают данные с дискретных входов и датчиков первичной информации (аналоговых и цифровых), подключенных к блокам КОС
и КПЧ [19].
Свстроенного рег стратора параметров [19].
БОИ имеет в своем составе термостат, который включает подогреватель под цифровыми индикаторами лицевой панели при темпера-
туре окружающей среды менее минус 5 °С [19].
Из БОИ меет разъём USB, через который осуществляется программ рован е ОНК считывание полного объёма информации из
лицевойуправлен я л цевой панели БОИ показано на рис. 3.36.
Напряжен е п тания БОИ +12/24 В поступает из КПЧ или БП.
Управлен е ра отой ограничителя ОНК-160С осуществляется с панели БОИ. Назначение элементов индикации и органов
б |
1 |
– индикатор «НОРМА» |
|
2 |
– индикатор «СТОП» |
||
3 |
– индикатор жидкокристал- |
||
|
|||
|
лический цифровой ИЖЦ |
||
А |
|||
Д |
|||
4 – 7 – индикаторы срабатыва-
ния и 8 – 11 – кнопки ввода параметров координатной защиты
БОИ12 – окно для считывания ин-
формации из РП
15 – индикатор срабатывания
МЗОН и 16 – кнопка ввода диапазонов ЛЭП
17 –кнопка блокировки коор-
динатной защиты
13, 14, 18, 19 – кнопки навига-
ции, ввода и вызова меню
20 – кнопки включения под-
светки ЖЦ
21 и 22 – вспомогательные
кнопки
23 – кнопка «НАСТРОЙКА»
Рис. 3.36. Внешний вид передней панели БОИ ограничителя ОНК-160С
100