Материал: 22 Типовой ТП Полигона_утв.26.12.2016

Внимание! Если размещение файла нарушает Ваши авторские права, то обязательно сообщите нам

61

с диспетчерским персоналом Ситуационного центра мониторинга и управления чрезвычайными ситуациями ОАО «РЖД»;

с диспетчерским персоналом соседних дирекций управления движением, ЦУП П смежных полигонов – по вопросам обмена поездами по внешним междорожным стыковым станциям, своевременной передислокации локомотивов и локомотивных бригад, работающих на укрупненных полигонах работы тягового подвижного состава.

Оперативное управление перевозочным процессом на полигоне осуществляет оперативно-диспетчерский персонал в рамках единой диспетчерской смены ЦУП П.

Единую диспетчерскую смену ЦУП П возглавляет старший диспетчер

(по управлению перевозками (руководитель смены) (далее – руководитель смены ЦУП П), который координирует работу диспетчеров по зонам ответственности, а также является ответственным за разработку сменно-

суточного плана поездной и грузовой работы полигона.

Руководитель смены ЦУП П в оперативном порядке подчиняется главному диспетчеру ЦД.

Руководитель смены ЦУП П, являясь единым оперативным руководителем работы полигона, в оперативном порядке организует совместную работу с руководителями смен центров управления содержания инфраструктуры ДИ (ДИЦУСИ), дирекций тяги, входящих в границы полигона, для выполнения установленных параметров работы. Старшие диспетчера по управлению перевозками – руководители единых диспетчерских смен на железных дорогах, входящих в границы полигонов,

обеспечивают безусловное выполнение распоряжений и указаний руководителя смены ЦУП П всеми участниками процесса.

Организацию выполнения и участие в разработке осуществляют сменно-суточного плана поездной и грузовой работы осуществляют работники единой диспетчерской смены ЦУП П, в состав которой входят:

62

- старший диспетчер (по управлению перевозками (по сменно-

суточному планированию);

-диспетчеры (по управлению перевозками) по направлениям);

-старший диспетчер (локомотивный);

-диспетчер (локомотивный);

-инженер (сменный) логистического центра;

-инженер (сменный по организации «окон»);

-инженер (сменный) оперативно-распорядительного отдела.

Численность вышеперечисленных сменных работников единой диспетчерской смены ЦУП П определяется штатным расписанием в соответствии с местными условиями работы полигона.

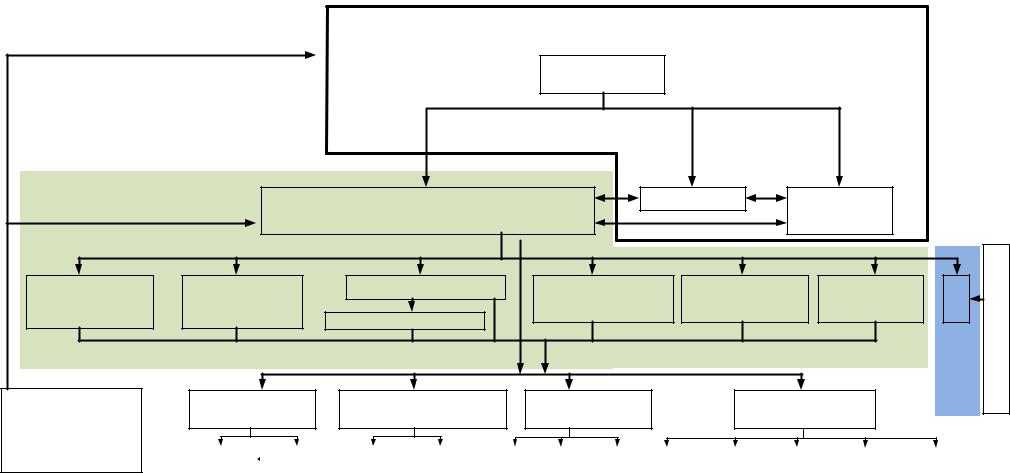
На рисунке 2 представлена схема взаимодействия ЦУП П с подразделениями Д и ЦД, обеспечивающими оперативное управление поездной и грузовой работой.

 

 

ЦУП ЦД ОАО «РЖД»

 

 

 

 

 

 

 

ЦДГД

 

 

 

 

 

 

ЦУП П

Старший диспетчер по управлению

ЦДГПЛC

ЦДГП

 

 

 

 

 

 

перевозками (руководитель смены)

 

 

 

-Оперативно диспетчерскийЦТ персонал

сервисногоКомпанииобслуживания

 

 

ДГПС

ДГПС

ДГПС

 

ДГПС

локомотивов

Старший диспетчер по

Диспетчер по

Старший диспетчер

Инженер 1 категории

Инженер (сменный

 

Инженер

 

 

управлению

управлению

(локомотивный)

(сменный,

 

 

 

 

перевозками (по

 

отдел организации

 

по организации

 

(сменный)

 

 

сменно-суточному

перевозками (по

 

 

«окон»)

 

 

 

направлениям)

Диспетчеры (локомотивные)

логистики перевозок)

 

 

 

 

 

планированию)

 

 

 

 

 

 

 

 

ДГПС

Д

Д

Д

 

 

Д

 

 

 

соседних Д

 

 

 

 

 

 

 

 

 

ДРУ

 

 

ДРУ

 

ДРУ

 

ДРУ

 

ДРУ

 

ДРУ

 

ДРУ

 

ДРУ

 

 

 

 

 

 

 

 

 

 

 

 

 

 

 

 

 

ДРУ

 

ДРУ

 

ДРУ

 

ДРУ

 

 

 

 

 

 

 

 

 

 

 

 

 

 

 

 

 

 

 

 

 

 

 

 

 

 

 

 

 

 

 

 

 

 

 

 

 

 

Рисунок 2 – Взаимодействие ЦУП П с ЦУП ЦД и дирекциями управления движением

63

64

Старший диспетчер (по управлению перевозками (по сменно-

суточному планированию) осуществляет формирование сводного сменно-

суточного плана работы полигона, при необходимости осуществляет его корректировку, а также производит анализ выполнения сменно-суточного плана.

Диспетчер (по управлению перевозками) обеспечивает подготовку информации о текущей и плановой эксплуатационной работе соответствующих направлений, а также координирует работу оперативно-

диспетчерского персонала ДЦУП, входящих в границы полигона, по кругу ведения.

Старший диспетчер (локомотивный) и диспетчеры (локомотивные)

реализуют управление тяговыми ресурсами (планирование обеспечения,

передислокация, контроль) в границах полигона.

Инженер (сменный) логистического центра, инженер (сменный по организации «окон») и диспетчеры (локомотивные) предоставляют справочную информацию для разработки сменно-суточного плана работы полигона по зонам ответственности.

Инженер (сменный) оперативно-распорядительного отдела формирует аналитические справочные материалы для руководства ЦУП П и ЦУП.

Единые диспетчерские смены ЦУП П функционируют для повышения роли и ответственности диспетчерского персонала за оперативное планирование и управление перевозочным процессом, повышение эффективности эксплуатационной работы, укрепление технологической дисциплины, усиление мотивации труда работников.

3.3Оперативное (сменно-суточное) планирование поездной и грузовой работы

Сменно-суточное планирование поездной и грузовой работы состоит из

планирования работы станций, размеров движения по участкам и передачи

65

поездов по междорожным стыковым пунктам. Совокупность данных планов представляет собой сменно-суточный план поездной и грузовой работы.

Оперативное (сменно-суточное) планирование поездной и грузовой работы включает:

- суточное планирование поездной и грузовой работы,

устанавливающее задания в целом на предстоящие отчетные сутки для полигона ЦУП П;

- сменное планирование поездной и грузовой работы,

устанавливающее задания на 12-часовые периоды работы: для каждого ДЦУП полигона управления ЦУП П;

- текущее планирование поездной и грузовой работы по 3-6-часовым периодам, корректирующее в зависимости от изменений в оперативной обстановке план отправления грузовых поездов, прикрепление поездных локомотивов с учетом явок локомотивных бригад, а также уточнение заданий по операциям с местными вагонами на полигоне управления ЦУП П.

Критерием оценки разрабатываемых оперативных планов поездной и грузовой работы является выполнение заданных планов и нормативов.

Взаимосвязь периодов работы оперативно-диспетчерского персонала

(ДЦУП) и ЦУП П при разработке сменно-суточных планов поездной и грузовой работы представлена на рисунке 3 на примере восточного полигона.

Разработка проектов сменно-суточных планов на следующие сутки осуществляется в ДЦУП, входящих в границы полигона, до 13:00 по мск. вр.

с последующей передачей на согласование и утверждение в ЦУП П. До

13:00 мск. вр. старшие диспетчеры (по управлению перевозками (по сменно-

суточному планированию) соседних железных дорог предоставляют в ЦУП П данные о подходе поездов на плановые сутки по внешним междорожным стыковым пунктам.