ЭКОНОМИКАИУПРАВЛЕНИЕ
ресурсов, обеспечивающих конкурентное пре- |
Для разработки стратегических направ- |
|
имущество, кроме того требуется |
дополнение |
лений целесообразно сочетать основные по- |
метода VRIO-анализа1 ресурсов на их соответ- |
ложения концепций в рамках ресурсно- |
|
ствие внешней и внутренней среде; |
рыночного подхода, который не отрицает их |
|
- для концепции динамических способно- |
роли, а взаимно дополняет их и при этом |
|
стей, как особого направления |
ресурсной, |
должен учитывать особенности деятельности |
свойственна недостаточная обоснованность |
ГАТП (рисунок 1). |
|
источников, механизма их создания и поддер- |
|
|
жания. [3, 4] |
|
|
Рис. 1. Формирование конкурентных преимуществ грузовых автотранспортных предприятий на основе ресурсно-рыночного подхода
|
Специфика |
транспортных |
предприятий, |
- учет конкурентной позиции предпри- |
||||||
рассматриваемых |
как |
совокупность |
ятия на рынке (отсутствие конкурентного |
|||||||
ресурсов, требует, чтобы их деятельность |
преимущества, конкурентная слабость, кон- |
|||||||||
была сбалансирована как с внешней средой |
курентный паритет, временное конкурентное |
|||||||||
(с |
материальным |
производством, |
с |
преимущество, |
устойчивое конкурентное |
|||||
природными ресурсами и инфраструктурой), |
преимущество); |
|
|
|||||||
так и с внутренней (сопоставление |
- стратегическая пригодность ресурсов |
|||||||||
потребностей в перевозках с затратами на |
по дополненным критериям VRIO-анализа; |
|||||||||
них), то есть не должна ограничиваться |
- развитие имеющихся ресурсов |
и фор- |
||||||||
жесткими отраслевыми рамками, что |
мирование новых с помощью финансов, |
|||||||||
предполагает рыночная концепция. [3] |
процессов, персонала и клиентов, |
способ- |
||||||||
Данный факт дает возможность дополнить |
ствуя их преобразованию в конкурентные |
|||||||||
анализ |
ресурсов |
ГАТП |
в |
ключе |
преимущества; |
|
|
|||
стратегической |
пригодности |
критерием |
- развитие сотрудничества ГАТП различ- |
|||||||
соответствия |
потребностям |
клиентуры |
и |
ных размеров и |
форм собственности в це- |
|||||
направлениям деятельности, а кроме того |
лях формирования цивилизованного рынка |
|||||||||
позволяет |
|
рассматривать |
|
варианты |
автотранспортных услуг. |
|
||||
использования кооперативных ресурсов. |
|
Обобщенный процесс разработки направ- |
||||||||
Всоответствии с данным подходом лений повышения конкурентоспособности
стратегические направления повышения можно выразить в виде алгоритма (рисунок 2). конкурентоспособности грузовых автотранспортных предприятий должны отвечать следующим условиям:
66 |
Вестник СибАДИ, выпуск 3 (21), 2011 |
ЭКОНОМИКАИУПРАВЛЕНИЕ
Рис. 2. Алгоритм разработки направлений повышения конкурентоспособности ГАТП
Первым этапом является анализ конкурентоспособности предприятия, поскольку ее уровень определяет выбор стратегических направлений использования ключевых ресурсов, определяемых на основе критериев VRIO-анализа. Ключевые ресурсы должны максимально эффективно использоваться и обеспечивать получение предприятием прибыли, которая определяется как экономическая рента. [5, 2]
Ключевой ресурс, потенциально являющийся источником конкурентных преимуществ, может не использоваться предприятием в полной мере. Поэтому стратегия должна строиться не только на развитии данного ресурса и предприятия в целом, но и задействовать ресурсы других участников рынка, позволяя развиваться сотрудничеству в рамках формирования сетевых структур, которые позволяют генерировать отношенческие ренты2 и являются важным средством создания экономической ценности. Такой подход подразумевает, что предприятия не должны тщательно оберегать ценные ресурсы, а распространять, например, навыки и опыт в сети для для лучшей координации и достижения более высоких межорганизационных синергетических эффектов. [6]
С учетом такого подхода, а также конкурентной позиции предприятия на рынке могут применяться следующие стратегические направления:
- предприятиям с достаточно высоким уровнем конкурентоспособности,
обладающим стратегически важными, эффективно загруженными ресурсами, целесообразно придерживаться стратегии стабилизации и удержании своих позиций на рынке, то есть сконцентрировать силы на повышении качества и совершенствовании оказываемых автотранспортных услуг, поиске новых незанятых рыночных ниш, поддержании имиджа предприятия;
- предприятиям с низким конкурентным уровнем целесообразно развивать сотрудничество с другими участниками рынка путем объединения или обмена незагруженных ресурсов, которые могут стать источниками конкурентных преимуществ, с целью достижения наилучших экономических результатов.
Изменения, связанные с разработкой и реализацией стратегии, предполагают осуществления «инноваций». Данное понятие имеет широкое значение и распространяется не только на новые продукты или технику, но и на нововведения в организационной, финансовой и других сферах, которые в свою очередь являются результатом использования такого ресурса, как способности. [7]
Поскольку при разработке направлений повышения конкурентоспособности стоит задача повышения эффективности аппарата и системы управления, организационной структуры, результативности производства, критерием, определяющим способность предприятия использовать инновации для достижения желаемого результата, т.е. в данном случае достижения каждого нового конкурентного уровня, критерием может служить коэффициент инновационной восприимчивости организационных нововведений:
4
ioj k j
Iо |
j 1 |
, |
|
Io |
|||
|
|
где ioj – число осуществленных организационных нововведений с учетом группы новизны; Iо
– общее число инновационных предложений в организационной сфере; kj – коэффициент, учитывающий степень новизны нововведений, 0< kj≤1.
В зависимости от уровня новизны коэффициент kj принимает следующие значения:
-нововведения на основе модификации
0< kj≤0,3;
-на основе модернизации 0< kj≤0,6;
-на основе новых для предприятия, но не новых для рынка новшеств 0,6< kj≤0,9;
Вестник СибАДИ, выпуск 3 (21), 2011 |
67 |
ЭКОНОМИКАИУПРАВЛЕНИЕ
- на основе новых для рынка новшеств |
деятельности автотранспортных предприятий. // |
|||||||||
0,9< kj≤1. [1] |
|
|
|
Инновации. – 2009. - № 1 (123); |
|
|
||||
Помимо повышения уровня конкуренто- |
2. |
Коллис Дэвид Дж., Монтгомери Синтия |
||||||||
способности и общей устойчивости ГАТП |
А. Корпоративная стратегия. Ресурсный |
|||||||||
результатами |
разработки |
стратегических |
подход./ Пер. с англ. – М.: ЗАО «Олимп- |
|||||||
направлений являются: |
|
Бизнес», 2007. – 400 с.: ил.; |
|
|
||||||
|
3. |
Организационно-экономические аспекты |
||||||||
- повышение результативности и эффек- |
||||||||||
развития транспортных систем и предприятий |
||||||||||
тивности производства; |
|
автотранспорта в современных условиях [Текст] |
||||||||
- рост темпов научно-исследовательских |
: монография / В. В. Бирюков, Л. В. Эйхлер ; |
|||||||||
разработок; |
|
|
|
СибАДИ. - Омск : СибАДИ, 2008. - 330 с. : ил., |
||||||
- рационализация структуры производст- |
табл.; |
|
|
|
|
|||||
ва и использования ресурсов; |
|
4. |
Оценка |
конкурентоспособности |
||||||
- обеспечение более эффективного ис- |
предприятий |
(организаций). |
Теория |
и |
||||||
пользования основного и оборотного капи- |
методология: Учебное пособие / В.В. Царев, |
|||||||||
тала, экономия материальных ресурсов; |
А.А. Кантарович, В.В. Черныш. – М.: ЮНИТИ- |
|||||||||
- |
более полное удовлетворение спроса |
ДАНА, 2008. – 799 с.: табл.; |
|
и |
||||||
потребителей; |
|
|
|
5. |
Сарычев |
А.Е. Оценка ресурсов |
||||
|
|
|
споосбностей компаний в условиях динамизма |
|||||||
- увеличение объемов перевозок, выход |
||||||||||
внешней среды и глобализации // Российское |
||||||||||
на новые рынки; |
|
|
||||||||
|
|
предпринимательство. – 2008. - №7 (2). – с.44 - |
||||||||
- формирование имиджа ГАТП; |
49; |
|
|
|
|
|||||
- |
формирование цивилизованного рынка |
6. |
Третьяк |
О.А. |
Своеобразие |
|||||
грузовых автотранспортных перевозок. |
отношенческого |
подхода к |
стратегическому |
|||||||
Заключение |
|
|
управлению // Российский журнал менеджмента. |
|||||||
Использование подхода, |
сочетающего |
– 2009. – №3. – с. 61 – 64; |
|
|
||||||
основные положения концепций формиро- |
7. |
Экономика автомобильного транспорта: |
||||||||
вания конкурентных преимуществ, позволя- |
учеб. пособие для студ. высш. учеб. заведений / |
|||||||||
ет разработать |
наиболее эффективные с |
[А.Г. Будрин, Е.В. Будрина, М.Г. Григорян и др.]; |
||||||||
точки зрения экономической выгоды и ис- |
под ред. Г.А. Кононовой. – 3-е изд., стер. – М.: |
|||||||||
Издательский центр «Академия», 2008. – 320 с. |
||||||||||
пользования объединенных |
ресурсов стра- |
|
|
|
|
|
||||
тегических вариантов, а их выбор на основе |
INCREASING THE MOTOR TRANSPORT |
|
||||||||
всестороннего |
анализа ресурсов предпри- |
|
||||||||
ENTERPRISE’S COMPETITIVENESS: AP- |
|
|||||||||
ятия и оценки его конкурентного положения |
|
|||||||||
|
PROACHES TO DIRECTION |
|
||||||||
способствует укреплению позиций на рынке |
|
|
||||||||
|
|
|
|
|
||||||
в долгосрочной перспективе. |
|
|
|
S.A. Teslova |
|
|
||||
|
|
|
|
|
|
|
|
|
||
|
|
Примечания |
|
The article reviews the main approaches to |
||||||
|
|
|
|
|
||||||
1 VRIO-анализ подразумевает оценку ре- |
creating competitive advantages and ways of |
|
||||||||
сурсов и способностей по следующим кри- |
increasing the Motor Transport Enterprise’s |
|
||||||||
териям: ценность (value), редкость (rarity), |
competitiveness. |
|
|
|||||||
имитируемость |
|
(imitability), |
организован- |
Теслова Светлана Анатольевна – старший |
||||||
ность (organization). [2, 6] |
|
|||||||||
2 |
Отношенческая рента – сверхприбыль, |
преподаватель кафедры «Экономика и управле- |
||||||||
|
ние предприятиями» Сибирской государствен- |
|||||||||
совместно извлекаемая в результате взаи- |
ной автомобильно-дорожной академии. Основ- |
|||||||||
моотношений обмена, которую предприятия |
ное направление научных исследований – конку- |
|||||||||
не могут получить изолированно друг от |
||||||||||
рентоспособность грузовых |
автотранспорт- |
|||||||||
друга. [7] |
|
|
|
ных предприятий в современных условиях. Об- |
||||||
|
Библиографический список |
щее количество публикаций – 19. |
|
|||||||
|
E-mail: sa-bogdanova@yandex.ru |
|
|
|||||||
1. Г.И. Жиц, |
А.Ю. Сидоров. О некоторых |
|
|
|
|
|
||||
подходах к оценке параметров инновационной |
|
|
|
|
|
|||||
68 |
Вестник СибАДИ, выпуск 3 (21), 2011 |
ЭКОНОМИКАИУПРАВЛЕНИЕ
УДК 338.242.2
ОСОБЕННОСТИ ФОРМИРОВАНИЯ МЕХАНИЗМА ВЗАИМОДЕЙСТВИЯ СУБЪЕКТОВ МАЛОГО ПРЕДПРИНИМАТЕЛЬСТВА В УСЛОВИЯХ ПЕРЕХОДА
К ИННОВАЦИОННОЙ ЭКОНОМИКЕ
О. В. Попова
Аннотация. В статье рассмотрены элементы механизма взаимодействия субъектов малого предпринимательства, их назначение и содержание, а также перечислены основные факторы, влияющие на его функционирование. Приведена классификация форм взаимодействия субъектов малого предпринимательства.
Ключевые слова: малое предпринимательство, механизм взаимодействия, формы взаимодействия, инновационность.
Введение
В настоящее время в мире преобладает новый тип хозяйства, в котором роль главного производственного ресурса и фактора развития приобретают накопленные, усвоенные и используемые информация и знания, а основным конкурентным преимуществом становится инновационность. Малое предпринимательство – это наиболее динамичная, быстро адаптирующаяся к внешним условиям часть российской экономики, способная стать серьезной альтернативой крупному бизнесу, способствовать усилению здоровой конкуренции и формированию институционально-рыночных механизмов инновационного развития. В связи с неразвитостью сектора малого предпринимательства с точки зрения его структурнотехнологического несоответствия целям и задачам инновационного развития экономики России, актуальными представляются вопросы формирования взаимодействия малых предпринимательских структур.
Основная часть
Для разработки адекватных теоретических основ формирования механизма взаимодействия субъектов малого предпринимательства важными являются ряд дисциплинарных и междисциплинарных подходов современной экономической науки. Наиболее значимыми из них представляются положения теории стратегического менеджмента, рассматри-
вающей вопросы межфирменной кооперации и конкуренции с позиций ресурсной концепции,
подхода основанном на знании и его ответвлении в форме концепции динамических способностей, отношенческого подхода; теория трансакционных издержек; теория конку-
рентных стратегий, основанная на идеях разделения пространства на кластеры; теория сетей; теория маркетинга взаимодействий.
Изучение вопроса формирования механизма взаимодействия субъектов малого предпринимательства в современных условиях хозяйствования требует комплексного рассмотрения перечисленных теорий, с учетом преимуществ
инедостатков каждой.
Впроцессе своей хозяйственной деятельности малые предпринимательские структуры вступают в различные экономические, юридические, социальные связи, которые образуют сложную систему взаимодействия. Система взаимодействия предпринимательских структур - единый целостный объект, объединяющий разнонаправленные действия субъектов, взаимозависимых друг от друга, находящийся в постоянной динамике в результате действия внутренних и внешних факторов. Ме-
ханизм взаимодействия субъектов малого предпринимательства – это внутреннее уст-
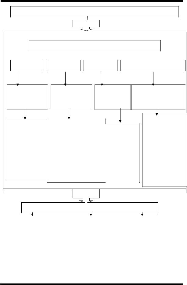
ройство рассматриваемой системы, определяющее и характеризующее порядок происходящих в ней процессов. Его основное назначение состоит в том, что данный механизм призван обеспечивать необходимые выходные параметры системы взаимодействия субъектов малого предпринимательства (достижение поставленных целей) с учетом ее ресурсов и ограничивающих факторов, имеющихся на входе, путем построения эффективных экономических связей между всеми возможными участниками процесса взаимодействия. Механизм взаимодействия субъектов малого предпринимательства состоит из ряда элементов, каждый из которых также имеет свое назначение. На рисунке 1 предложена схема механизма взаимодействия субъектов малого предпринимательства, раскрывающая его сущность путем структуризации.
Вестник СибАДИ, выпуск 3 (21), 2011 |
69 |
|
ЭКОНОМИКАИУПРАВЛЕНИЕ |
|
|||
Имеющиеся ресурсы, ограничивающие факторы, условия внешней среды |
|||||
|
Вход |
|
|
|
|
|
Постановка целей взаимодействия |
|
|||
|
Э л е м е н т ы |
|
|
||
Условия |
Принципы |
Функции |
Методы организации |
||
|
Н а з н а ч е н и е э л е м е н т о в |
|
|||
Необходимые |
Организационные |
|
Связи, рас- |
Способы воздействия и |
|
предпосылки для |
основы и правила |
|
крывающие |
инструменты организа- |
|
построения |
построения взаи- |
|
назначение |
ции взаимодействий |
|
взаимодействий |
модействий |
|
механизма. |
|
|
|
С о д е р ж а н и е э л е м е н т о в |
- прогнозирование; |
|||
|
|
|
|
|
|
- сосредоточение |
- эффективности; |
|
|
|
- учет и анализ; |
|
|
|
-оперативное и |
||
нескольких СМП |
- учета имеющихся воз- |
|
-общеэконо- |
||
в территориаль- |
можностей; |
|
|
мическая; |
стратегические |
ном или отрас- |
- многовариантности; |
|
|
-ресурсная; |
планирование; |
левом сигменте; |
- системности; |
|
|
-финансовая |
- унификация цено- |
- наличие стиму- |
- приемлемого риска; |
|
|
-инноваци- |
образования; |
лов, общих задач |
- законности; |
|
|
онная; |
-регулирование; |
и целей; |
- соблюдения условий кон- |
-организа- |
- стимулирование; |
||
- наличие, дос- |
тракта; |
|
|
торская; |
-финансирование; |
|
|
- социально- |
|||
тупность инфор- |
- координации действий; |
|
-социальная; |
||
мации и обмен |
- соответствие традициям, |
|
-психологи- |
психологическое |
|
ею. |
деловой этики, культурным |
ческая. |
побуждение; |
||
|
нормам. |
|
|
|
-контроль. |
|
|
|
|
|
|
|
Выход |
|
|
|
|
Достижение целей взаимодействия на различных уровнях |
|||||
Общегосударственные интересы |
|
Развитие |
|
Интересы отдельного субъекта ма- |
– развитие национальной эконо- |
|
малого |
|
лого предпринимательства – мак- |
мики в соответствии с мировыми |
|
бизнеса. |
|
симальное достижение конкуренто- |
тенденциями. |
|
|
|
способности. |
|
|
|||
|
|
|
|
|
Рис. 1. Механизм взаимодействия субъектов малого предпринимательства
Взаимодействие между малыми предпринимательскими структурами возникает при наличии некоторых условий (необходимые предпосылки для построения взаимодействий): сосредоточение нескольких субъектов
малого предпринимательства в территориальном или отраслевом сегменте; наличие стимулов, общих задач и целей; наличие, доступность информации и обмен ею. Стимулы, подталкивающие предприятия к взаимодейст-
70 |
Вестник СибАДИ, выпуск 3 (21), 2011 |