Материал: Сыровая А.О. и др Аминокислоты глазами химиков, фармацевтов, биологов. Т. 2

Внимание! Если размещение файла нарушает Ваши авторские права, то обязательно сообщите нам

Валин (2-амино-3-метилбутановая кислота) – алифатическая

- аминокислота (сокращенно Вал, Val, V) (рис.1). C5H11NO2, молярная масса

117,16 г/моль. Названа аминокислота в честь растения валерианы [1].

(CH3)2 CH CH COOH

NH2

Рис.1. Строение валина Валин – это гидрофобная аминокислота и относится к неполярным

аминокислотам [2,3]. По строению соединений, получающихся при расщеплении углеродной цепи протеиногенных аминокислот, различают глюкопластичные

(глюкогенные) и кетопластичные (кетогенные) аминокислоты [4].

Глюкопластичной аминокислотой является валин. При недостатке углеводов в организме он через щевелевоуксусную кислоту и фосфоэнолпировиноградную кислоту превращается в глюкозу (глюконеогенеэ) или гликоген [5, 6].

Валин существует в двух оптически изомерных формах – L и D;

температура плавления L-валина 295-298оС и D-валина 293оС. В ЯМР-спектре L-

валина в D2O химические сдвиги для протонов у α-, β- и -атомов углерода составляют соответственно 3.611, 2.281 и 1.046 м. д. [7].

Суточная потребность 14мг на 1кг массы тела (табл.1) [8].

Таблица 1

Примерная минимальная суточная потребность организма человека в незаменимой аминокислоте валин [9]

АК

Дети, мг на кг

Мужчины, г

Женщины, г

 

массы тела

 

 

Валин

110

0,8

0,65

 

 

 

 

101

Пищевые источники Валин – одна из 20 протеиногенных аминокислот, входит в состав

практически всех известных белков в виде L-изомера, который является необходимым компонентом пищи для животных и человека [1].

Основной источник L-Валина – животные продукты. Встречается во всех организмах в свободном виде и в составе белков (особенно много в альбуминах,

казеине, белках соединительной ткани) 4 .

Из рыбы наиболее богаты этим веществом тунец, корюшка, сельдь, красная и черная икра. Содержится валин и в мясе – свинине, говядине и телятине, а также в мясе лося и кабана. Есть эта аминокислота в яйцах (желтке) и самой птице – курице, утке, страусе, фазане. Молочные продукты – еще один доступный источник валина: молоко (как обычное, так и обезжиренное), различные сорта мягких и твердых сыров. Из продуктов растительного происхождения: семечки,

орехи и бобовые культуры – грецкий орех, арахис, фисташки, семена арбуза,

семена подсолнечника, соя. Богаты валином какао-порошок, чечевица, кукурузная мука, рис, горох и сушеная петрушка [8-12].

Содержание Валина в белке обычно колеблется от 4,1% (миоглобин лошади) до 7-8% (сывороточный альбумин человека, казеин молока), в некоторых случаях – 13-14% (эластин соединительных тканей). Отсутствие Валина в пище делает сѐ неполноценной по белку и приводит к отрицательному азотистому балансу 8, 9 .

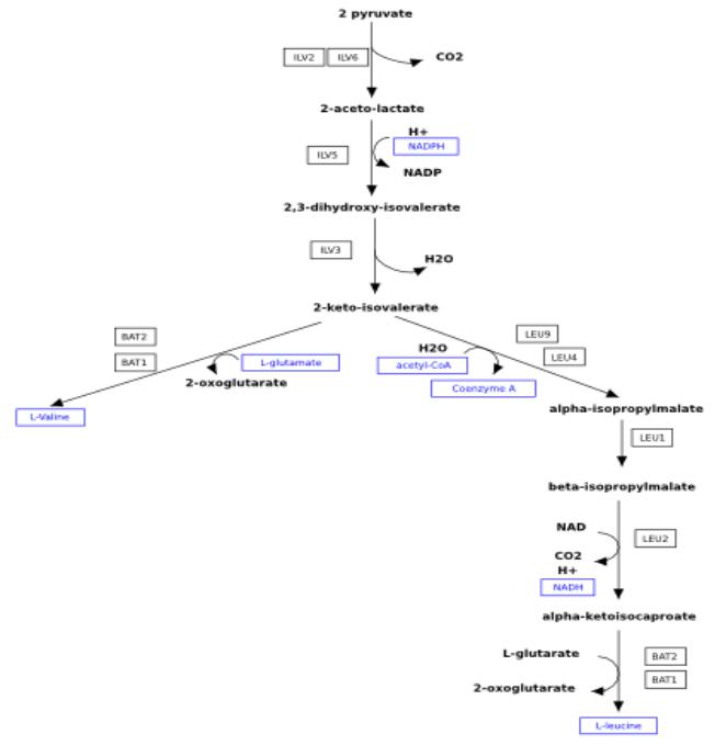
Получение Впервые выделен Э. Фишером в 1901 году из казеина. Биосинтез

микроорганизмами. Продуцентами валина являются мутантные штаммы многих микроорганизмов: Paracolobacterium coliforme Е. coli, Aerobacter aerogenes, A. cloacae, Brevibacterium ammoniagenes, Bacterium fimbriatum 7 .

На заключительном этапе биосинтеза валина α-кетоизовалерьяновая кислота вступает в реакцию переаминирования с аминокислотами. Такими

102

аминокислотами по преимуществу являются L-глютаминовая кислота, L-лейцин или L-изолейцин. Синтез посредством восстановительного аминирования α-

кетоизовалерьяновой кислоты не является достаточно объективно доказанным

(рис. 2). При ферментации валина используют среды, содержащие глюкозу, в

концентрациях 5-10%, соли аммония, мочевину, а также кукурузный экстракт – в

качестве источников азота 1, 4 .

Существенное влияние на биосинтез валина оказывает pH культуральной жидкости, поддерживаемой по ходу ферментации на определенном уровне. В

опытах В. Н. Шапошникова, Т. Б. Казанской и И. Г. Орловой (1964) с культурой

Aerobacter cloacae № 28 было показано, что исключение из среды мела значительно снижало уровень накопления валина в культуральной жидкости,

даже в том случае, когда образовавшиеся органические кислоты ежедневно нейтрализовали едким натром или содой. При этом значительно уменьшался урожай и снижалось потребление азота. Содержание мела должно быть достаточно высоким, до 3,0−3,5% 6 .

Дальнейшие операции по выделению валина проводят путем добавления к нативному раствору двукратного количества этанола при pH 6,0. Валин может быть синтезирован действием NH3 на α-бромизовалериановую кислоту. L-Валин применяют для синтеза пептидов, в смеси с другими аминокислотами – для парэнтерального питания. Мировое производство L-валина около 150 т/год

(1982). Служит одним из исходных веществ при биосинтезе пантотеновой кислоты (витамин B5) и пенициллина 4, 5 .

Распределение Встречается во всех организмах в свободном виде и присутствует в составе

белков, содержится в мышечной ткани и в нервной системе. D-Валин входит в состав некоторых антибиотиков (например, валиномицина). В организме происходит обратимое превращение L-валина в α-кетоизовалериановую кислоту 7 .

103

Рис. 2. Биосинтез валина

Основные функции [13]:

-рост и синтез тканей тела;

-энергия мышечных клеток;

-мышечная координация;

-азотный обмен;

104

-защита миелиновой оболочки нервов;

-регулирование нервных процессов;

-стабилизация гормонального фона;

-образование и запасание гликогена;

-синтез протеина.

Метаболизм Валин необходим для метаболизма в мышцах, восстановления

поврежденных тканей и для поддержания нормального обмена азота в организме.

В случае отрицательного азотистого баланса, чтобы произвести энергию организм вынужден разрушать функционирующие ткани и скелетные мышцы. Чаще всего это не представляет большой угрозы, так как во взрослом организме содержание белка относительно постоянно и окисляется столько аминокислот, сколько получает человек из питания [14].

Относится к разветвленным аминокислотам, и это означает, что он может быть использован мышцами в качестве источника энергии [15].

Валин часто используют для коррекции выраженных дефицитов аминокислот,

возникших в результате привыкания к лекарствам [14, 16].

Биологическая роль Один из главных компонентов в росте и синтезе тканей тела. Валин часто

используют для коррекции выраженных дефицитов аминокислот, возникших в результате привыкания к лекарствам и компонентом для парентерального белкового питания 15 .

Чрезмерно высокий уровень валина может привести к таким симптомам,

как парестезии (ощущение мурашек на коже), вплоть до галлюцинаций.

Используется валин и для лечения депрессии, так как действует в качестве несильного стимулирующего соединения. Помогает предотвратить неврологические заболевания и лечить множественный склероз, так как защищает миелиновую оболочку, окружающую нервные волокна в головном и спинном

105