Материал: Строительные машины (в вопросах и ответах)

Внимание! Если размещение файла нарушает Ваши авторские права, то обязательно сообщите нам

повышению производительности труда и качества окраски, получению высокой равномерности покрытия угловых поверхностей и кромок;

уменьшению загрязненности и загазованности окружающей среды и улучшению санитарно-гигиенических условий труда.

а

б

Рис. 145. Принципиальные схемы агрегатов высокого давления: а – агрегат 7000НА; б – агрегат 7000Н-1

В России выпускаются по лицензии фирмы «Вагнер» (Швейцария) передвижные окрасочные агрегаты высокого давления 7000НА, 7000Н-1, «Финиш-207», «Финиш-211».

К недостаткам безвоздушного способа распыления красочных составов относятся:

206

а) необходимость тщательной фильтрации лакокрасочных материалов;

б) невозможность в процессе работы изменять форму и размер красочного факела;

в) трудность окраски поверхностей сложной конфигурации, узкой или решетчатой формы.

Агрегаты для окраски фасадов зданий предназначены для рабо-

ты водными синтетическими красками вязкостью до 60 Ст по ВЗ-4. Двухкамерный агрегат воздушного распыления состоит из двух красконагнетательных баков вместимостью по 50 л, компрессора производительностью 30 м3/ч, барабана для намотки воздушного

иматериального рукавов, воздухораспределителя и пульта управления. Все механизмы агрегата смонтированы на раме одноосного пневмоколесного шасси, снабженного четырьмя винтовыми домкра-

тами – аутригерами и дышлом. Производительность агрегата при двух малярных удочках составляет 500 м2/ч.

Передвижные малярные станции являются в настоящее время основным и эффективным средством переработки, транспортировки

инанесения малярных составов на объекты городского строительства с большими объемами малярных работ.

59.В чем заключаются особенности конструкции

ифункционирования машин для устройства

иотделки полов?

Для механизации работ по обработке дощатых и паркетных полов используют строгальные и шлифовальные машины, передвигаемые на колесах по обрабатываемой поверхности оператором вручную. Отделку полов непосредственно у стен, на участках небольшой площади и в труднодоступных местах осуществляют ручными электрическими рубанками.

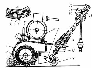
Машина для строжки деревянных полов (рис. 146) состоит из корпуса, ножевого барабана, электродвигателя, клиноременной передачи, узла управления, ходовых колес и вентилятора.

207

Основными параметрами строгальных машин являются глубина и ширина строгания за один проход.

Эксплуатационная производительность строгальной машины

3/с)

Пэ = ВНvп Kу Kв,

где В и Н – соответственно ширина и глубина строгания, м; vп – скорость подачи рабочего органа, м/с;

Kу – коэффициент, учитывающий конкретные условия обработки древесины;

Kв – коэффициент, учитывающий время использования машины.

Рис. 146. Машина для строжки деревянных полов: 1 – передний ролик; 2 – ножевой барабан; 3 – корпус; 4 – винты; 5 – сухари; 6 – плоские ножи; 7 – винт; 8 – электродвигатель; 9 – траверса; 10 – рукоятка винтового механизма; 11 – кнопочный пост управления; 12 – гайка; 13 – узел управления; 14 – тяга; 15 – пружина; 16 – задние колеса

Паркетошлифовальные машины (рис. 147) предназначены для шлифования паркетных и дощатых полов после строжки, а также могут быть использованы при ремонте деревянных покрытий полов для снятия мастики и старых лакокрасочных покрытий.

208

Рис. 147. Принципиальная схема паркетошлифовальной машины: 1 – шлифовальный барабан; 2 – крышка; 3 – ограничительный ролик; 4, 8 – клиноременные передачи; 5 – винт регулировки натяжения ремней; 6 – платформа; 7 – электродвигатель; 9 – винтовой механизм; 10 – тяга; 11 – фиксатор; 12 – рукоять; 13 – корпус барабана; 14 – колеса; 15

вентилятор; 16 – ходовые колеса

Различают два типа паркетошлифовальных машин: с барабанным рабочим органом – для шлифования больших открытых площадей полов; с дисковым рабочим органом – для шлифования небольших участков полов в труднодоступных местах (в нишах, узких проходах, в углах, вдоль стен, под радиаторами систем отопления). На рабочих поверхностях барабанов и дисков крепят шлифовальные шкурки на саржевой основе средней плотности с различными абразивными материалами. Шлифовальный барабан покрыт губчатой резиной, которая обеспечивает плотное прилегание шлифовальной шкурки к обрабатываемой поверхности пола по всей ширине барабана. Концы шкурки заправляются в прорезь барабана и зажимаются там двумя эксцентриковыми валиками.

Паркетное покрытие шлифуют за 2-3 прохода, заменяя шлифовальную шкурку. При первом проходе (грубое шлифование) используют шкурку зернистостью 24…36. Для второго прохода при чисто-

209

вом шлифовании применяют шлифовальные шкурки зернистостью 60…80. Все паркетошлифовальные машины оборудованы пылеотсасывающим устройством, состоящим из вентилятора, пылеотводной трубы и пылесборника – съемного мешка из специальной ткани для сбора отходов шлифования.

Производительность паркетошлифовальных машин 40…48 м2/ч, ширина обрабатываемой полосы 200 мм, диаметр барабана 185 мм, частота вращения 23…30 с–1.

60. Каковы разновидности машин для устройства полов из рулонных и плиточных материалов?

При устройстве полов с покрытиями из рулонных материалов выполняют подготовку поверхности оснований механизированным способом (заглаживание бетонных оснований и их железнение, окончательную затирку цементных стяжек), а затем продольную прирезку кромок полотнищ линолеума, сварку полотнищ линолеума

иприклейку их к основанию с последующей прикаткой катками статического действия и виброкатками.

Двухдисковая машина для затирки цементных стяжек (рис. 148)

предназначена для окончательной затирки цементных стяжек под укладку полов из синтетических ковров, линолеума, плитки ПХВ

идругих материалов. Затирка осуществляется двумя дисками из дре-

весно-стружечного материала, вращающимися в разные стороны с частотой 9 с–1 от электродвигателя через редуктор. Противовращение дисков обеспечивает прямолинейное поступательное движение машины. Во время работы машины в зону затирки по шлангу подводится вода, что облегчает затирку. За один проход машина шлифует полосу шириной 425 мм.

Сварку полотнищ линолеума с прирезанными друг к другу кромками осуществляют тепловым и холодным методами. Тепловой метод применяют для сварки полотнищ поливинилхлоридного линолеума, в котором содержится не менее 40 % по массе поливинилхлоридной смолы. При нагревании до температуры 200 oС такой материал переходит в вязкотекучее состояние, а при охлаждении осно-

210