Материал: m083700d

Внимание! Если размещение файла нарушает Ваши авторские права, то обязательно сообщите нам

CANopen • 141

Netzwerkkommunikation

5.3.2 Kommunikationszustände eines CANopen Controllers

5.3.2.1 CANopen Zustandsdiagramm

Das im folgenden beschriebene Zustandsdiagramm stellt die einzelnen Kommunikationszustände und mögliche Übergänge bezogen auf die CAN Kommunikation dar.

 

Power On

 

Reset

 

 

Communication

Initialization

Reset Node

 

 

 

Initialisation finished

 

Pre-Operational

Enter Pre-Operational

 

 

Stop Remote Node

 

Enter

 

 

Pre-Operational

 

Start

Stopped

 

 

 

Remote

Error

 

Node

 

 

Start Remote Node

 

Operational

Stop Remote Node

Abb. 5-11:Zustandsdiagramm des Buskopplers

g012422x

5.3.2.2 INITIALISATION

Nach einem Power On bzw. einem Reset (Modul-ID ungleich 0) befindet sich der Controller automatisch im Zustand INITIALISATION. In diesem Zustand überprüft der Controller in einem Selbsttest alle Funktionen seiner Bauteile und das Kommunikationsinterface. Es wird an Hand der gesteckten Klemmen und einer evtl. gespeicherten Konfiguration das Prozessabbild erstellt und das Objektverzeichnis initialisiert. Wurden während der Initialisierungsphase keine Fehler festgestellt geht der Controller automatisch in den Zustand PREOPERATIONAL. Traten Fehler auf, so wird in den STOP Zustand gewechselt.

Während der Initialisierung blinkt erst die I/O-LED orange und anschließend mit erhöhter Frequenz rot. Wurde die Initialisierung und der Wechsel in den Zustand PRE-OPERATIONAL erfolgreich beendet, leuchtet die I/O-LED grün und die RUN-LED blinkt. Bei aufgetretenen Fehlern (z. B. keine Endklemme gesteckt) zeigt die I/O-LED durch rote Blinksequenzen (siehe LED Statusanzeige) die Art des Fehlers an. Die STOP-LED leuchtet in diesem Fall rot.

WAGO-I/O-SYSTEM 750

CANopen

142 • CANopen

Netzwerkkommunikation

5.3.2.3 PRE-OPERATIONAL

In diesem Zustand kann die Kommunikation über SDOs stattfinden. Eine Kommunikation über PDOs ist nicht möglich. Mit den SDOs können Einträge des Objektverzeichnisses gelesen und beschrieben werden. Somit ist es möglich, beispielsweise mittels Konfigurationstool, den Controller neu zu konfigurieren. Das Mapping , Buskopplerparameter, ID’s usw. sind so an die geforderten Bedingungen anpassbar. Die neu erstellte Konfiguration kann im Flash gespeichert werden.

Der Wechsel vom Zustand PRE-OPERATIONAL zu OPERATIONAL wird mit dem NMT-Service Start_Remote_Node durchgeführt.

Im Zustand PRE-OPERATIONAL leuchtet die I/O-LED grün und die RUNLED blinkt.

5.3.2.4 OPERATIONAL

In diesem Zustand kann eine Kommunikation über SDOs und PDOs stattfinden. Verschiedene Konfigurationen sind in diesem Zustand nicht möglich. Es ist beispielsweise nicht erlaubt, bei einer gültigen PDO die COB-ID zu ändern. Eine detaillierte Beschreibung findet man bei den entsprechenden Einträgen im Objektverzeichnis.

Der Wechsel vom Zustand OPERATIONAL zu PRE-OPERATIONAL wird mit dem NMT-Service Enter_Pre_Operational_State durchgeführt.

Im Zustand OPERATIONAL leuchtet die I/O-, und RUN-LED.

5.3.2.5 STOPPED

Der STOPPED Zustand spiegelt einen Fehlerzustand wieder. Er wird erreicht, wenn der NMT Service Stop_Remote_Node empfangen wurde oder wenn ein schwerer interner Fehler (z. B. Klemme wurde im laufenden Betrieb gezogen) aufgetreten ist.

In diesem Zustand ist es nicht möglich über SDOs oder PDOs zu kommunizieren. Nur die NMT-Services und das Node Guarding/Heartbeat (wenn aktiviert) werden ausgeführt.

Der STOPPED Zustand kann über die NMT Services Start_Remote_Node_Indication, Enter_Pre_Operational_State und Reset_Node verlassen werden.

Im Zustand STOPPED leuchtet die STOP-LED.

WAGO-I/O-SYSTEM 750

CANopen

CANopen • 143

Netzwerkkommunikation

5.3.3 Netzwerk Management Objekte

5.3.3.1 Module Control Protocols

Mit diesen Protokollen kann der NMT Master den Zustand des NMT Slaves kontrollieren. Es sind die Zustände INITIALISING, PRE-OPERATIONAL, OPERATIONAL und STOPPED definiert. Es ist möglich alle Knoten mit einem Kommando bzw. jeden Knoten einzeln in einen anderen Zustand zu überführen.

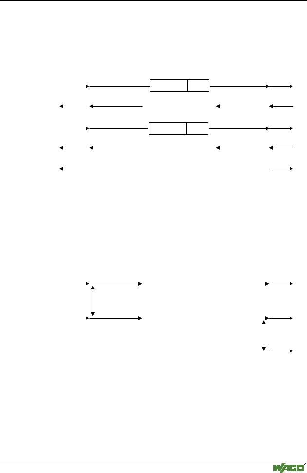
5.3.3.1.1 Start Remote Node

Mit diesem Service wird der NMT Slave (Controller) in den Zustand

OPERATIONAL überführt.

 

Start Remote Node

NMT Master

NMT Slave(s)

 

0

1

 

request

 

 

 

 

 

 

CS

 

Node

 

 

 

 

 

 

 

 

= 1

 

ID

 

 

 

 

 

 

 

 

 

 

COB-ID = 0

 

 

 

 

 

 

 

 

Abb. 5-12:Start Remote Node

Node ID = 0: Alle vorhandenen Knoten werden in den Zustand OPERATIONAL überführt.

5.3.3.1.2 Stop Remote Node

indication(s)

g012415x

Mit diesem Service wird der NMT Slave (Controller) in den Zustand STOPPED überführt.

 

 

Stop Remote Node

 

 

 

 

 

NMT Master

 

 

 

NMT Slave(s)

 

0

1

 

 

 

 

 

indication(s)

 

 

 

 

 

 

 

 

 

 

 

 

 

 

 

 

 

 

request

 

 

 

 

 

 

 

 

 

 

 

 

CS

 

Node

 

 

 

 

 

 

 

 

 

 

 

 

 

 

 

 

 

 

 

= 2

 

ID

 

 

 

 

 

 

 

 

 

 

 

 

 

 

 

 

 

 

 

 

 

 

COB-ID = 0

 

 

 

 

 

 

 

 

 

 

 

 

 

 

 

 

 

 

 

 

 

 

 

 

 

 

 

 

 

Abb. 5-13:Stop Remote Node

 

 

 

 

 

 

 

g012416x

Node ID = 0: Alle vorhandenen Knoten werden in den Zustand STOPPED überführt.

WAGO-I/O-SYSTEM 750

CANopen

144 • CANopen

Netzwerkkommunikation

5.3.3.1.3 Enter Pre-Operational

Mit diesem Service wird der NMT Slave (Controller) in den Zustand PRE-OPERATIONAL überführt.

 

Enter Pre-Operational

NMT Master

NMT Slave(s)

 

0

1

 

request

 

 

 

 

 

 

 

 

CS

 

Node

 

 

 

 

 

 

 

 

 

 

 

= 128

 

ID

 

 

 

 

 

 

 

 

 

 

 

 

COB-ID = 0

 

 

 

 

 

 

 

 

 

Abb. 5-14:Enter PRE-OPERATIONAL

Node ID = 0: Alle vorhandene Knoten werden in den Zustand PRE-OPERATIONAL überführt.

5.3.3.1.4 Reset Node

indication(s)

g012417x

Mit diesem Service wird beim NMT Slave (Controller) ein Reset ausgeführt.

 

 

 

Reset Node

 

 

 

 

 

 

NMT Master

 

 

 

NMT Slave(s)

 

0

1

 

 

 

 

 

indication(s)

 

 

 

 

 

 

 

 

 

 

 

 

 

 

 

 

 

 

 

request

 

 

 

 

 

 

 

 

 

 

 

CS

 

Node

 

 

 

 

 

 

 

 

 

 

 

 

 

 

 

 

 

 

 

 

 

= 129

 

ID

 

 

 

 

 

 

 

 

 

 

 

 

 

 

 

 

 

 

 

 

 

 

COB-ID = 0

 

 

 

 

 

 

 

 

 

 

 

 

 

 

 

 

 

 

 

 

 

 

 

 

 

 

 

Abb. 5-15:Reset Node

 

 

 

 

 

 

 

g012418x

Node ID = 0: Bei allen vorhandene Knoten wird ein Reset ausgeführt.

5.3.3.2 Error Control Protocols

Mit Hilfe von diesen Protokollen ist es möglich Fehler im Netzwerk festzustellen. So kann ein Master prüfen, ob ein Knoten sich noch in dem von ihm bestimmten Zustand befindet oder ob er, beispielsweise durch eine Reset, in einen anderen Zustand gewechselt ist.

WAGO-I/O-SYSTEM 750

CANopen

CANopen • 145

Netzwerkkommunikation

5.3.3.3 Node Guarding Protocol

Mittels Node Guarding wird über ein RTR Frame der NMT Slave zyklisch aufgefordert seinen aktuellen Zustand zu senden. Durch zusätzliches Wechseln eines Bits wird festgestellt, ob der NMT Slave noch korrekt arbeitet.

 

 

 

 

 

Node Guarding Protocol

 

 

 

NMT Master

 

 

 

 

 

NMT Slave

request

 

 

COB ID

Remote

 

indication

 

 

 

 

 

 

 

 

0x700+Node ID Frame

 

response

confimation

 

 

 

 

 

 

 

 

 

 

 

 

 

.7

 

.6

.0

 

 

 

 

 

 

 

Toggle-

 

 

Node State

 

 

 

 

 

 

 

 

 

 

 

 

 

 

 

 

 

Bit

 

 

 

 

 

 

 

 

 

 

 

 

 

 

 

 

request

 

 

COB ID

 

Remote

 

indication

 

 

 

 

 

 

 

 

confimation

 

 

0x700+Node ID Frame

 

response

 

 

 

 

 

 

 

 

 

 

.7

 

.6

.0

 

 

 

 

 

 

 

Toggle-

 

 

Node State

 

 

 

 

 

 

 

 

 

 

 

 

 

 

 

 

 

Bit

 

 

 

 

 

 

 

 

 

 

 

 

 

 

 

 

indication

 

 

 

 

 

 

 

 

indication

 

 

 

 

 

 

*if guarding error

 

 

Network Event*

 

 

 

 

 

Node Event*

Abb. 5-16:Node Guarding Protocol

 

 

 

 

g012419x

5.3.3.4 Heartbeat Protocol

Mit diesem Protokoll ist eine Überwachung ohne RTR-Frames möglich. Ein Heartbeat Erzeuger generiert zyklisch eine Heartbeat-Nachricht und n- Teilnehmer empfangen diese. In der Heartbeat Nachricht ist der aktuelle Zustand des Erzeugers kodiert.

 

 

 

Heartbeat Protocol

Heartbeat Producer

 

Heartbeat Consumer

request

 

 

 

 

indication(s)

 

 

 

 

 

0 … 7 s

 

 

 

 

Heartbeat

 

 

 

 

 

 

 

 

 

 

 

 

 

 

 

 

 

 

 

 

 

Producer

 

 

 

 

 

 

Time

 

 

 

 

request

 

0 … 7 s

 

 

indication(s)

 

 

 

 

 

 

 

 

 

Heartbeat

 

 

 

 

 

 

 

 

 

 

 

 

 

 

 

Consumer

 

 

 

 

 

Time

indication

 

 

 

 

 

 

 

 

 

 

 

 

Heartbeat

 

 

 

 

 

 

Event

 

 

 

 

 

 

Abb. 5-17:Heartbeat Protocol

 

 

 

g012420x

5.3.3.5 Bootup Protocol

Mit diesem Protokoll wird angezeigt, dass der NMT Slave vom Zustand INITIALISING in den Zustand PRE-OPERATIONAL gewechselt ist. Es wird ausgeführt nach einem Hard-/Software-Reset bzw. nach dem Service Reset Node.

WAGO-I/O-SYSTEM 750

CANopen