Материал: m083700d

Внимание! Если размещение файла нарушает Ваши авторские права, то обязательно сообщите нам

Feldbus-Controller 750-837, /02x-000, 750-838, /02x-000

• 51

Betriebssystem

 

 

 

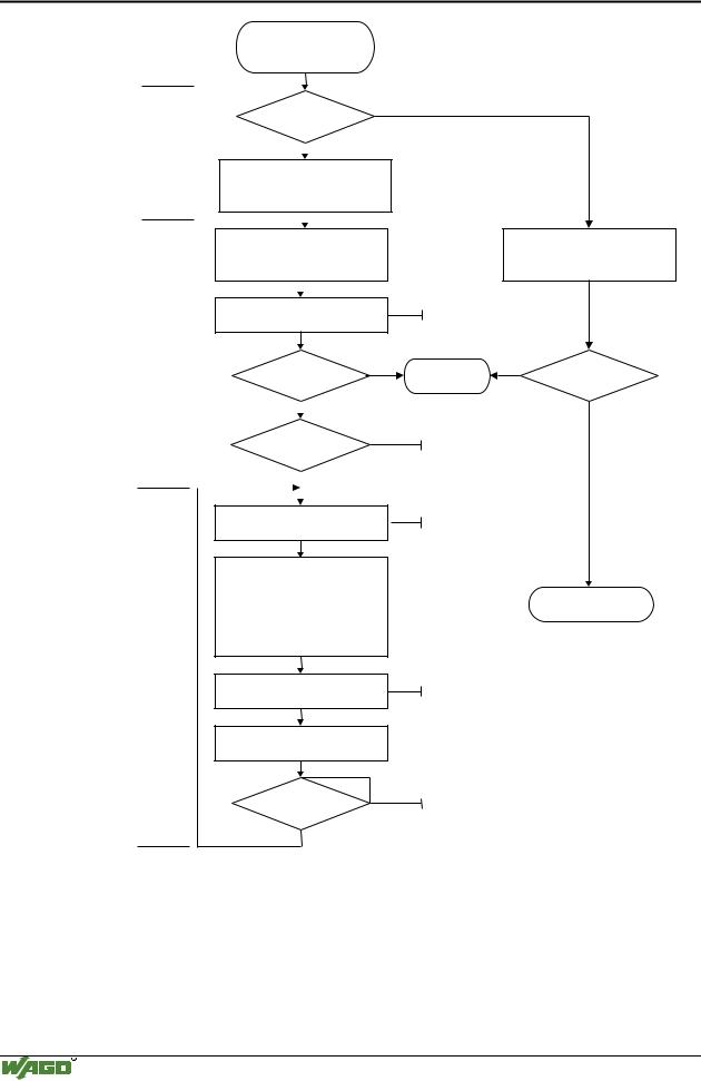
3.1.4 Betriebssystem

3.1.4.1 Hochlauf

Nach Einschalten der Versorgungsspannung oder nach Hardware-Reset läuft der Controller hoch. Das im Flash-Speicher vorhandene PFC-Programm wird ins RAM übertragen.

In der Initialisierungsphase ermittelt der Feldbus-Controller die Busklemmen und die vorliegende Konfiguration und setzt die Variablen auf 0 bzw. auf FALSE oder auf einen von dem PFC-Programm vorgegebenen Initialwert. Die Merker behalten ihren Zustand bei. Während dieser Phase blinkt die "I/O"- LED rot.

Nach fehlerfreiem Hochlauf geht der Controller in den Zustand "RUN". Die "I/O"-LED leuchtet grün.

Weitere Informationen

Die Auswertung der angezeigten LED Signale ist in dem Kapitel 3.1.9 "LED Statusanzeige" detailliert erläutert.

Im Auslieferungszustand ist im Flash-Speicher noch kein PFC-Programm vorhanden. Der Controller fährt wie beschrieben hoch, ohne das System zu initialisieren. Er verhält sich dann wie ein Koppler.

3.1.4.2 PFC-Zyklus

Nach fehlerfreiem Hochlauf startet der PFC-Zyklus bei oberer Stellung des Betriebsartenschalters oder durch einen Start-Befehl aus WAGO-I/O-PRO. Die Einund Ausgangsdaten des Feldbusses und der Busklemmen sowie die Werte von Zeitgebern werden gelesen. Anschließend wird das im RAM vorhandene PFC-Programm bearbeitet und danach die Ausgangsdaten des Feldbusses und der Busklemmen ins Prozessabbild geschrieben. Am Ende des PFC-Zyklus werden Betriebssystemfunktionen u. a. für Diagnose und Kommunikation ausgeführt und die Werte von Zeitgebern aktualisiert. Der Zyklus beginnt erneut mit dem Einlesen der Einund Ausgangsdaten und der Werte von Zeitgebern.

Der Wechsel der Betriebsart (STOP/RUN) erfolgt am Ende eines PFC-Zyklus.

Die Zykluszeit ist die Zeit vom Beginn des PFC-Programms bis zum nächsten Beginn. Wenn innerhalb eines PFC-Programms eine Schleife programmiert wird, verlängert sich entsprechend die PFC-Laufzeit und somit der PFCZyklus.

Während der Bearbeitung des PFC-Programms werden die Eingänge, Ausgänge und Werte von Zeitgebern nicht aktualisiert. Diese Aktualisierung findet erst definiert am Ende des PFC-Programms statt. Hieraus ergibt sich, dass es nicht möglich ist, innerhalb einer Schleife auf ein Ereignis aus dem Prozess oder den Ablauf einer Zeit zu warten.

WAGO-I/O-SYSTEM 750

CANopen

52 • Feldbus-Controller 750-837, /02x-000, 750-838, /02x-000

Betriebssystem

 

Versorgungsspannung

 

 

einschalten oder

 

 

Hardware-Reset

 

 

SPS-Programm

Nein

 

im Flash-Speicher

 

“I/O”-LED

 

 

Ja

 

 

 

 

blinkt

 

 

 

 

 

 

 

 

 

 

 

orange

SPS-Programm

 

 

 

 

vom Flash-Speicher

 

 

ins RAM übertragen

 

 

 

 

 

 

 

 

 

 

 

 

Ermittlung Busklemmen

 

 

und Konfiguration

 

“I/O”-LED

 

 

 

 

 

 

 

 

 

 

 

 

 

 

 

blinkt

Initialisierung des Systems

 

rot

 

 

 

 

 

 

 

 

 

Ja

 

Fehler

 

 

 

 

Nein

 

STOP

 

 

 

 

 

 

 

Betriebsart

 

 

 

 

 

 

 

RUN

 

 

 

 

 

SPS-

 

 

 

 

 

Ein-/Ausgänge u. Zeiten lesen

 

Zyklus

 

 

 

 

 

 

 

Im RAM vorhandenes

 

 

SPS-Programm

 

 

bearbeiten

 

“I/O”-LED

 

 

 

 

 

leuchtet

 

 

 

 

 

grün

Ausgänge schreiben

 

 

 

 

Betriebssystem-Funktionen,

 

 

Zeiten aktualisieren

 

STOP

Betriebsart

RUN

Abb. 3-10:Betriebssystem des Controllers

Ermittlung Busklemmen

und Konfiguration

Variablen auf 0 bzw. FALSE oder auf Initialwert setzen, Merker behalten ihren Zustand bei

Ja

STOP

Fehler

Nein

Betriebsartenschalter: obere Stellung oder Startbefehl in WAGO-I/O-PRO 32:

Online\Start bzw. Online\Stop

Feldbusdaten,

Busklemmendaten

Feldbusstart

Betrieb als Koppler

Feldbusdaten,

Busklemmendaten

Betriebsartenschalter:

Stellungswechsel oder

Startbefehl in

WAGO-I/O-PRO 32:

Online\Start bzw.

Online\Stop

g012941d

WAGO-I/O-SYSTEM 750

CANopen

Feldbus-Controller 750-837, /02x-000, 750-838, /02x-000

• 53

Prozessabbild

 

 

 

3.1.5 Prozessabbild

3.1.5.1 Prinzipieller Aufbau

Nach dem Einschalten ermittelt der Controller alle im Knoten gesteckten Busklemmen, die Daten liefern bzw. erwarten und eine Datenbreite/Bitbreite > 0 besitzen. Im Knoten können analoge und digitale Busklemmen gemischt angeordnet sein.

Aus der Datenbreite und dem Typ der Busklemme sowie der Position der Busklemmen im Knoten erstellt der Controller ein internes lokales Prozessabbild. Es ist in einen Eingangsund Ausgangsdatenbereich unterteilt.

Die Daten der digitalen Busklemmen sind bitorientiert, d. h. der Datenaustausch erfolgt bitweise. Die analogen Busklemmen stehen stellvertretend für alle Busklemmen, die byteorientiert sind, bei denen der Datenaustausch also byteweise erfolgt. Zu diesen Busklemmen gehören z. B. die Zählerklemmen, Busklemmen für Winkelund Wegmessung sowie die Kommunikationsklemmen.

Beachten

Die Anzahl der Einund Ausgangsbits bzw. –bytes der einzelnen angeschalteten Busklemmen entnehmen Sie bitte den entsprechenden Beschreibungen der Busklemmen.

Für das lokale Einund Ausgangsprozessabbild werden die Daten der Busklemmen in der Reihenfolge ihrer Position nach dem Controller in dem jeweiligen Prozessabbild abgelegt.

Dabei werden zuerst die byteorientierten und im Anschluss daran die bitorientierten Busklemmen in das Prozessabbild abgelegt. Die Bits der digitalen Klemmen werden zu Bytes zusammengefügt. Ist die Anzahl der digitalen E/As größer als 8 Bit, beginnt der Controller automatisch ein weiteres Byte.

Beachten

Wenn ein Knoten geändert bzw. erweitert wird, kann sich daraus ein neuer Aufbau des Prozessabbildes ergeben. Bei einer Erweiterung sind die Prozessdaten aller vorherigen Klemmen zu berücksichtigen.

Das Prozessabbild für die physikalischen Daten der Busklemmen ist identisch mit dem Prozessabbild des WAGO CANopen Feldbus-Kopplers.

Zusätzlich werden bei dem Controller die Daten der PFC-Variablen, ebenfalls getrennt nach Eingangsund Ausgangsdaten, in das Prozessabbild gelegt. Dieses erfolgt im Anschluss an die physikalischen Daten.

WAGO-I/O-SYSTEM 750

CANopen

54Feldbus-Controller 750-837, /02x-000, 750-838, /02x-000 Prozessabbild

3.1.5.2 Feldbusspezifischer Aufbau der Prozessdaten

Der Aufbau der Prozessdaten ist bei einigen Busklemmen, bzw. deren

Varianten feldbusspezifisch.

Bei dem CANopen Koppler/Controller wird das Prozessabbild byteweise aufgebaut (ohne word-alignment). Die interne Darstellung der Daten, die größer als ein Byte sind, erfolgt nach dem Intel-Format.

Im Folgenden wird für alle von dem Koppler/Controller unterstützten Busklemmen des WAGO-I/O-SYSTEM 750 die feldbusspezifische Darstellung im Prozessabbild des CANopen Kopplers/Controllers beschrieben und der Aufbau der Prozesswerte gezeigt.

Beachten

Befindet sich die beschriebene Klemme an einer beliebigen Position im Feldbusknoten, so sind die Prozessdaten aller vorherigen bytebzw. bitweiseorientierten Klemmen zu berücksichtigen.

In dem CANopen Objektverzeichnis kann über den Index 0x5000 das gesamte Eingangsprozessabbild ausgelesen und über den Index 0x5001 das gesamte Ausgangsprozessabbild geschrieben werden.

3.1.5.2.1 Digitale Eingangsklemmen

Die digitalen Eingangsklemmen liefern als Prozesswerte pro Kanal je ein Bit, das den Signalzustand des jeweiligen Kanals angibt. Diese Bits werden in das Eingangsprozessabbild gemappt.

Sofern in dem Knoten auch analoge Eingangsklemmen gesteckt sind, werden die digitalen Daten immer, byteweise zusammengefasst, hinter die analogen Eingangsdaten in dem Eingangsprozessabbild angehängt. Dabei wird für jeweils 8 Bit ein Subindex belegt.

Einzelne digitale Klemmen stellen sich mit einem zusätzlichen Diagnosebit pro Kanal im Eingangsprozessabbild dar. Das Diagnosebit dient zur Auswertung eines auftretenden Fehlers, wie Drahtbruch und/oder Kurzschluss.

1-Kanal digitale Eingangsklemmen mit Diagnose

750-435

Eingangsprozessabbild

Bit 7

Bit 6

Bit 5

Bit 4

Bit 3

Bit 2

Bit 1

Bit 0

 

 

 

 

 

 

Diagnosebit

Datenbit

 

 

 

 

 

 

S 1

DI 1

Für die Digitalen Eingänge wird das Objekt 0x6000 (auch 0x2000 möglich) verwendet.

WAGO-I/O-SYSTEM 750

CANopen

Feldbus-Controller 750-837, /02x-000, 750-838, /02x-000

• 55

Prozessabbild

 

 

 

2-Kanal digitale Eingangsklemmen

750-400, -401, -405, -406, -410, -411, -412, -427, -438, (und alle Varianten)

Eingangsprozessabbild

Bit 7

Bit 6

Bit 5

Bit 4

Bit 3

Bit 2

Bit 1

Bit 0

 

 

 

 

 

 

Datenbit

Datenbit

 

 

 

 

 

 

DI 2

DI 1

 

 

 

 

 

 

Kanal 2

Kanal 1

Für die Digitalen Eingänge wird das Objekt 0x6000 (auch 0x2000 möglich) verwendet.

2-Kanal digitale Eingangsklemmen mit Diagnose

750-419, -421, -424, -425

Eingangsprozessabbild

Bit 7

Bit 6

Bit 5

Bit 4

Bit 3

Bit 2

Bit 1

Bit 0

 

 

 

 

Diagnosebit

Diagnosebit

Datenbit

Datenbit

 

 

 

 

S 2

S 1

DI 2

DI 1

 

 

 

 

Kanal 2

Kanal 1

Kanal 2

Kanal 1

Für die Digitalen Eingänge wird das Objekt 0x6000 (auch 0x2000 möglich) verwendet.

2-Kanal digitale Eingangsklemmen mit Diagnose und Ausgangsdaten

750-418

Die digitale Eingangsklemme 750-418 liefert über die Prozesswerte im Eingangsprozessabbild hinaus 4 Bit Daten, die im Ausgangsprozessabbild dargestellt werden.

Eingangsprozessabbild

Bit 7

Bit 6

Bit 5

Bit 4

Bit 3

Bit 2

Bit 1

Bit 0

 

 

 

 

Diagnosebit

Diagnosebit

Datenbit

Datenbit

 

 

 

 

S 2

S 1

DI 2

DI 1

 

 

 

 

Kanal 2

Kanal 1

Kanal 2

Kanal 1

Für die Digitalen Eingänge wird das Objekt 0x6000 (auch 0x2000 möglich) verwendet.

Ausgangsprozessabbild

Bit 7

Bit 6

Bit 5

Bit 4

Bit 3

Bit 2

Bit 1

Bit 0

 

 

 

 

Quittier-

Quittier-

 

 

 

 

 

 

ungsbit

ungsbit

0

0

 

 

 

 

Q 2

Q 1

 

 

 

 

 

 

 

 

 

 

Kanal 2

Kanal 1

 

 

Für die Digitalen Ausgänge wird das Objekt 0x6200 (auch 0x2100 möglich) verwendet.

WAGO-I/O-SYSTEM 750

CANopen