Материал: m013500e_x06

Внимание! Если размещение файла нарушает Ваши авторские права, то обязательно сообщите нам

Feldbus-Koppler/-Controller • 71

Fieldbus Controller 750-806

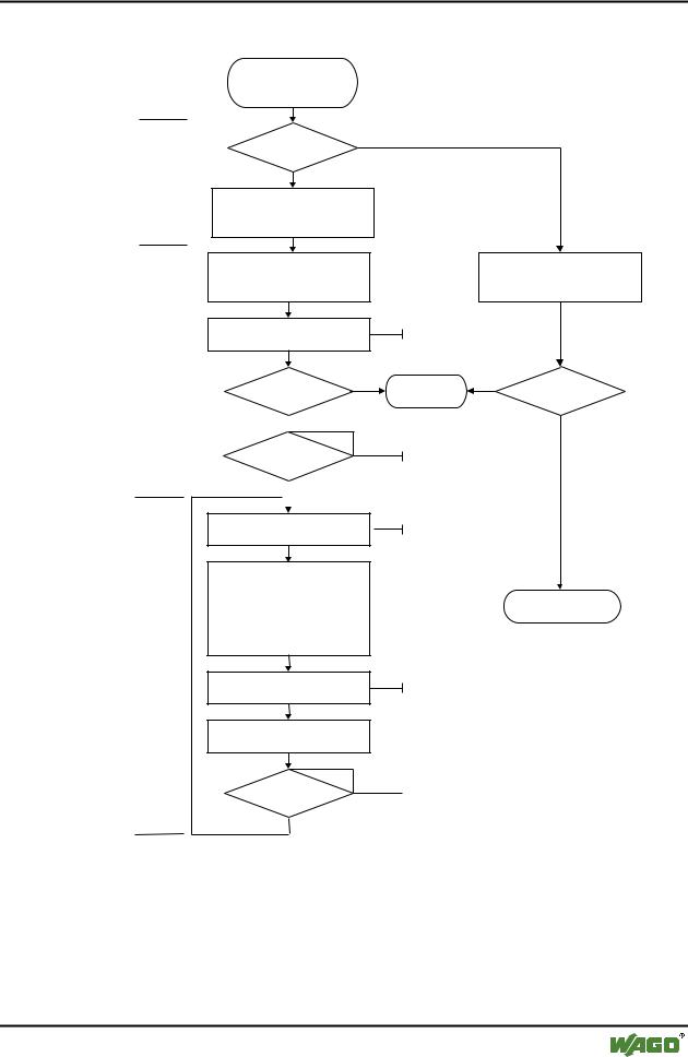
Switching on the supply voltage

Is a PLC

program in the Flash No

memory ?

“I/O” LED

is blinking Yes orange

PLC program transfer from the flash memory to RAM

Determination of the I/O modules and the configuration

Initialization of the system

“I/O” LED is blinking

red No Test o.k.?

Yes

STOP

Operating mode

RUN

PLC cycle

Reading inputs, outputs and times

PLC program in the RAM is processed

“I/O” LED

is shining green

Writing outputs

Operating system functions, updating times

STOP

Operating mode

RUN

Fig. 3-28: Controller operating system

Determination of the I/O modules and the configuration

Variables are set to 0 or FALSE or to their initial value,

flags remain in the same status.

Stop

No

Test o.k.?

 

Yes

operating mode switch is in the top position or start command in WAGO-IO-PRO 32:

Online/Start or Online/Stop

Fieldbus data,

data of I/O modules

Fieldbus start behaviour as a coupler

Fieldbus data,

data of I/O modules

operating mode switch is in the top position or start command in WAGO-IO-PRO 32:

Online/Start or Online/Stop

g012941d

WAGO-I/O-SYSTEM 750

DeviceNet

72 • Feldbus Coupler/Controller

Fieldbus Controller 750-806

3.2.4 Process Image

After switching on, the Controller recognizes all I/O modules plugged into the node which supply or wait for data (data width/bit width > 0). In nodes, analog and digital I/O modules can be mixed.

The Controller produces an internal process image from the data width and the type of I/O module as well as the position of the I/O modules in the node. It is divided into an input and an output data area.

The data of the digital I/O modules is bit orientated, i.e. the data exchange is made bit for bit. The analog I/O modules are all byte orientated I/O modules, i.e. those where the data exchange is made byte for byte. These I/O modules include, for example, the counter modules, I/O modules for angle and path measurement as well as the communication modules.

Note

For the number of input and output bits or bytes of the individually activated on I/O modules please refer to the corresponding I/O module description.

The data of the I/O modules is separated from the local input and output process image in the sequence of their position after the controller in the individual process image.

In the respective I/O area, first of all analog modules are mapped, then all digital modules, even if the order of the connected analog and digital modules does not comply with this order. The digital channels are grouped, each of these groups having a data width of 1 byte. Should the number of digital I/Os exceed 8 bits, the Controller automatically starts another byte.

Note

A process image restructuring may result if a node is changed or extended. In this case, the process data addresses also change in comparison with earlier ones. In the event of adding modules, take the process data of all previous modules into account.

The process image for the physical bus module data is identical with that of the WAGO DeviceNet fieldbus Coupler.

With the Controller, the data of the PFC variables are filled into the process image, separated according to input and output data.

WAGO-I/O-SYSTEM 750

DeviceNet

Feldbus-Koppler/-Controller • 73

Fieldbus Controller 750-806

3.2.5 Data Exchange

With DeviceNet, the transmission and exchange of data is made using objects.

For a network access on the single objects, it is necessary to create a connection between the desired participants and to allocate connection objects.

The DeviceNet fieldbus Controller 750-806 can communicate via the UCMMPort (Unconnected Message Manager Port).

The UCMM-Port permits a dynamic connection via one or several connections from one or more clients.

The object configuration for the data transmission is defined by the Assembly Object. The Assembly Object can be used to group data (e.g.: I/O data) to form blocks (mapping) and send this data via one single communication connection. This mapping results in a reduced number of accesses to the network. A differentiation is made between input and output assemblies.

An Input Assembly reads data from the application via the network or produces data on the network respectively.

An Output Assembly writes data to the application or consumes data from the network respectively.

Various Assembly instances are permanently programmed (static assembly) in the fieldbus Controller.

Further information

The Assembly instances for the static Assembly are described in chapter 5.5.1.1 "Assembly Instance".

In addition to the static assembly, dynamic assembly can also be used with the fieldbus Controller. The dynamic assembly can be used to set up Assembly Instances in which process data from various application objects can be configured as required.

Further information

For information regarding the dynamic Assembly, please refer to chapter 3.2.7.4 "Dynamic Assembly".

WAGO-I/O-SYSTEM 750

DeviceNet

74 • Feldbus Coupler/Controller

Fieldbus Controller 750-806

3.2.5.1 Communication Interfaces

For a data exchange, the DeviceNet fieldbus Controller is equipped with three interfaces:

the interface to fieldbus (-master),

the PLC functionality of the PFC (CPU) and

the interface to the bus modules

Data exchange takes place between the fieldbus master and the bus modules, between the PLC functionality of the PFC (CPU) and the bus modules as well as between the fieldbus master and the PLC functionality of the PFC (CPU).

Data access of the PLC functionality of the PFC (CPU) is via an application related IEC 61131-3 program and independent on the fieldbus system.

Access from the fieldbus side is fieldbus specific.

3.2.5.2 Memory Areas

The Controller uses a memory space of 256 words (word 0 ... 255) for the physical input and output data.

The Controller is assigned an additional memory space for mapping the PFC variables defined according to IEC 61131-3. This extended memory space (word 256 ... 511 each) is used to map the PFC variables behind the physical process image.

The division of the memory spaces and the access of the PLC functionality (CPU) to the process data is identical with all WAGO fieldbus Controllers. Access is via an application related IEC 61131-3 program and independent on the fieldbus system.

Access from the fieldbus side is fieldbus specific.

WAGO-I/O-SYSTEM 750

DeviceNet

Feldbus-Koppler/-Controller • 75

Fieldbus Controller 750-806

Fig. 3-29: Memory areas and data exchange for a fieldbus Controller

g012434d

In its memory space word 0 ... 255, the Controller process image contains the physical data of the bus modules.

1The data of the input modules can be read by the CPU and from the fieldbus side.

2In the same manner, writing to the output modules is possible from the CPU and from the fieldbus side. The value of the last is written to the output while concurrent writing on an output.

Note

A concurrent writing on an output must be avoided.

Either by using instance 11 of the static assembly (see chapter 0 "

Additional Assembly Instances 10 and 11") or by using the dynamic assembly (see chapter 3.2.7.4 "Dynamic Assembly").

The PFC variables are filled in the memory space word 256 ... 511 of the process image.

3 The PFC input variables are written in the input memory space from the fieldbus side and read by the CPU for further processing.

4 The variables processed by the CPU via the IEC 61131-3 program are filled in the output memory space and can be read out by the master.

WAGO-I/O-SYSTEM 750

DeviceNet