Материал: fomin-n-v-sistemy-upravlenija-elekt-437151079-unlocked

Внимание! Если размещение файла нарушает Ваши авторские права, то обязательно сообщите нам

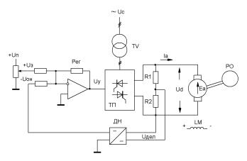
поступает на второй вход регулятора с полярностью, противоположной полярности задающего напряжения Uз, обеспечивая отрицательную обратную связь по напряжению ТП.

Рис.3.2. Принципиальная электрическая схема СУЭП с отрицательной обратной связью по напряжению двигателя (напряжению

ТП)

Выходное напряжение регулятора поступает на вход СИФУ ТП, т.е. является напряжением управления ТП Uу, определяя величину ЭДС ТП Еd.

Рассмотрим принцип работы СУЭП с отрицательной обратной связью по напряжению. Если обратная связь отсутствует, т.е. напряжение с выхода ДН равно нулю ( Uон=0), то система управления будет разомкнутой. В этом случае электромеханическая характеристика двигателя будет задаваться величиной напряжения Uз на входе регулятора Рег, и соответствовать характеристике 1 на рис. 3.3 при величине ЭДС ТП Ed1. Если нагрузка на валу двигателя отсутствует (режим идеального холостого хода), то двигатель будет работать в т. а характеристики 1 при токе якоря равном нулю.

При возрастании нагрузки на валу двигателя до величины Iс1, скорость вращения двигателя уменьшается, следовательно, уменьшается ЭДС электродвигателя, что приводит к возрастанию тока якоря при постоянстве ЭДС ТП, поэтому в установившемся режиме двигатель будет вращаться со скоростью, соответствующей величине тока нагрузки Iс1 в

76

т. b характеристики 1, при этом статическая просадка скорости в разомкнутой системе Δωраз будет соответствовать отрезку fb.

При увеличении нагрузки до величины тока Iс2 двигатель перейдет в т.с на характеристике 1, при этом статическая просадка скорости будет определяться величиной отрезка gc.

Если подключить напряжение обратной связи Uон на вход регулятора Рег (замкнуть систему регулирования), и установить ту же самую скорость идеального холостого хода, что и в разомкнутой системе увеличением напряжения задания Uз на входе регулятора, то в режиме идеального холостого хода (при токе якоря равном нулю) двигатель будет работать в т. а характеристики 1. При этом на входе регулятора

будет действовать напряжение u = Uз Uон (ошибка регулирования),

величина которой определяет величину напряжения управления Uу на входе ТП, т.е. величину ЭДС ТП Ed1.

Теперь при увеличении нагрузки на валу двигателя до величины Iс1, происходит снижение скорости вращения двигателя и увеличение якорного тока, при этом возрастает падение напряжения в ТП, что

приводит к снижению напряжения на выходе ТП ( Ud=Ed1-Ic1Rп) и, соответственно, снижению напряжения обратной связи Uон на входе регулятора. В этом случае величина ошибки на входе регулятора при постоянной величине Uз увеличивается, что приводит к увеличению напряжения управления на входе ТП и увеличению ЭДС ТП до величины

Ed2.

Увеличение Ed обеспечивает новую электромеханическую характеристику 2 при Ed2 > Ed1 на рис.3.3, на которой и будет работать двигатель в т. d , соответствующей току нагрузки Iс1. Увеличение тока нагрузки до величины Iс2 приведет к еще большему снижению напряжения на выходе ТП, еще большему увеличению ошибки на входе регулятора, еще большему увеличению напряжения управления на входе ТП, еще большему увеличению ЭДС ТП Ed3> Ed2, и переходу двигателя на характеристику 3 в т. e, соответствующую току нагрузки Iс2.

Если провести через точки а, d и e прямую линию, то получится результирующая характеристика 4-зам на рис. 3.3, соответствующая замкнутой системе регулирования с отрицательной обратной связью по напряжению.

77

Рис.3.3. Электромеханические характеристики разомкнутой и замкнутой системы управления с отрицательной обратной связью по

напряжению

При

величине тока статического Iс1

просадка

скорости в

замкнутой

системе регулирования соответствует отрезку

fd, откуда

видно, что статическая просадка скорости в замкнутой системе регулирования Δωзам меньше статической просадки скорости в разомкнутой системе регулирования Δωраз.

Т. о. применение отрицательной обратной связи по напряжению двигателя (напряжению ТП) повышает жесткость механической характеристики двигателя, т.е. увеличивает диапазон регулирования скорости.

Принципиальной электрической схеме на рис. 3.2 соответствуют структурные схемы СУЭП, представленные на рис. 3.4.

На рис.3.4.а напряжение тиристорного преобразователя Ud выделено через ЭДС преобразователя и падение напряжения в преобразователе Ud = Ed - Ia(Lпp+Rп), а на рис. 3.4.б – напряжение тиристорного преобразователя Ud выделено через ЭДС двигателя и падение напряжения в якорной цепи двигателя Ud=Ea+Ia(Lap+Ra).

78

Uз

u

РегUу

ТП

Ed

ЯЦ

Ia

Ic

ЭМП

kп

1 Rэ

 

Rэ / с ω

 

 

kр

Тµр +1

 

Тэр +1

 

 

Тмр

 

Uон Дел+ДН

 

 

 

 

Ud

 

Еа

 

с

 

 

 

kон

 

 

Lпp +Rп

 

 

 

 

 

 

 

 

а)

 

 

 

Uз

u

Uу

kп

Ed

1 Rэ

Ia

Ic

Rэ / с ω

 

 

 

kр

Тµр +1

 

Тэр +1

 

 

Тмр

 

Uон

kон

Ud

 

Еа

 

с

 

 

 

 

 

La p +Ra

 

 

 

 

 

 

 

 

б)

 

 

 

Рис. 3.4. Структурная схема СУЭП с отрицательной обратной связью по напряжению

Обе структурные схемы применяют при моделировании СУЭП с отрицательной обратной связью по напряжению для анализа динамических свойств системы регулирования по управляющему и возмущающему воздействиям (переходные процессы при пуске, торможении, набросе и сбросе нагрузки).

Оценим свойства рассматриваемой СУЭП в статическом (установившемся) режиме работы. Для данного режима работы замкнутой системы управления с отрицательной обратной связью по напряжению после затухания переходных процессов (т.е при р=0), легко может быть получена следующая система уравнений:

 

Коэффициент

 

 

 

обратной

связи

по

 

kон=Uонmax/Udmax

напряжению

(коэффициент

 

пропорциональности между

 

 

 

 

действительным

 

 

 

напряжением

ТП

и

 

 

напряжением

в

цепи

 

 

обратной связи)

 

 

 

 

 

 

Uон=Udkон

Напряжение в

цепи

 

 

обратной связи

 

 

 

 

 

 

u=Uз-Uон

Ошибка

 

(3.1)

 

79

 

 

 

 

регулирования

на

входе

 

 

регулятора

 

 

 

 

 

 

 

kр= Uу/Δu

Коэффициент

 

 

 

передачи

(усиления)

 

 

регулятора

 

 

 

 

 

 

 

Uу=kрΔu

Напряжение

 

 

 

управления ТП

 

 

 

 

 

 

 

Kп=ΔEd/ΔUу

Коэффициент

 

 

 

передачи (усиления ТП)

 

 

 

 

 

 

Ed=kпUу

ЭДС ТП

 

 

(3.1)

Ud=Ed-IaRп=Ea+IaRa

Напряжение

на

 

 

выходе ТП

 

 

 

Ea=kФн = cω

ЭДС двигателя

 

 

Для оценки статических характеристик СУЭП с отрицательной обратной связью по напряжению выведем и проанализируем уравнение электромеханической (механической) характеристики замкнутой системы регулирования. На основании вышеприведенных уравнений (3.1) можно записать равенство:

(Uз Uон )kрkп Ia Rп = cω+ Ia Ra

или, подставив значения переменных и раскрыв скобки, получим следующие уравнения:

(Uз kон (cω+ Ia Ra ))kрkп Ia Rп = cω+ Ia Ra

UЗkрkп kрkпkонcω− kрkпkонIa Ra Ia Rп = cω+ Ia Ra сω(1+ kрkпkон ) = UЗkрkп Ia Ra (1+ kрkпkон ) Ia Rп

Решив последнее уравнение относительно скорости вращения, получаем уравнение электромеханической (скоростной) характеристики электропривода в СУЭП с отрицательной обратной связью по напряжению:

 

kрkп/ c

I R / c

он

I R

.

 

ω = Uз 1+ kрkпkон

1+ kрkпk

с

(3.2)

 

 

 

a п

 

 

a a

 

 

 

 

 

 

 

 

 

80