Материал: description

Внимание! Если размещение файла нарушает Ваши авторские права, то обязательно сообщите нам

46

5.5. Выбор типов и маркировка кабелей

Здесь можно провести маркировку выбранного кабеля, выбрать тип кабеля, задать его длину. При этом выдаются для выбора типы кабелей, после выбора типа - жильность (не меньше числа цепей в кабеле) и сечение (рис. 5.3).

Отобранные значения заносятся в таблицу по кнопке «Записать».

Если в проекте используются преимущественно кабели одного типа, то для автоматического задания типа кабеля для всех неопределенных в окно редактирования кабеля включена кнопка «Записать для всех». По ней будет автоматически подобрана жильность кабелей выбранного типа с запасом 2 резервные жилы.

Кроме того добавлена кнопка сброса, если тип кабеля был задан ошибочно.

Рис.5.3. Маркировка кабелей

Если при индивидуальном редактировании обозначений кабелей изменена буквенная часть, то по кнопке перенумеровать осуществляется нумерация внутри каждой группы букв. При этом для кабелей, нанесенных на принципиальной схеме, обозначение не меняется.

Для индивидуально-массовой корректировки можно использовать кнопки «Копировать - Вставить» следующим образом.

Первый кабель нужного типа Вы выбираете из базы данных, как было ранее.

По кнопке копирования он запоминается. При вставке в другой кабель, проверяется, достаточно ли жил, и, если не достаточно, предлагается автоматический подбор с округлением в большую сторону. Таким образом, если запомнить кабель с минимальным количеством жил нужного типа, то остальные заполнятся автоматически. При использовании нескольких типов кабелей, легко переключаться между разными типами (по кнопке копирования).

47

Если нужно добавить в базу данных САПР новый тип кабеля, задайте его характеристики в соответствующих графах и нажмите кнопку «+БД». Для удаления кабеля из базы – «-БД».

5.6. Контроль

В этом режиме осуществляется проверка, не возникли ли в результате корректировок схем и кабельных связей неподключенные провода. На экран выдаются четыре списка.

1)Список марок и обозначений устройств, отсутствующих в кабелях.

2)Список марок, подключенных с разрывом. (Например, если марка проходит через устройства 1 - 2 - 3 - 4, а кабели соединяют отдельно устройства 1 - 2 и устройства 3 -4).

3)Неподключенные марки кабелей (для которых не было выполнено подключение).

4)Повтор марок в кабелях.

Кроме того при входе в форму маршрутов автоматически подсвечиваются типы кабелей: если их жильность недостаточна – красным; если число резервных жил больше трех – желтым.

5.7. Вывод документов

По завершении редактирования кабельных связей могут быть сформированы выходные документы.

По кнопке «Журнал (Е)» может быть распечатан кабельный журнал как документ

EXEL.

По кнопке «Журнал (W)» может быть распечатан кабельный журнал как документ

WORD.

По кнопке «Журнал (А)» может быть распечатан кабельный журнал как документ Автокад..

По кнопке «Раскладка» может быть распечатан кабельный журнал как документ EXEL в виде для импорта в программу CableCS.

Если задана длина кабелей, то по кнопке «Сумма» можно посмотреть сводную потребность кабелей

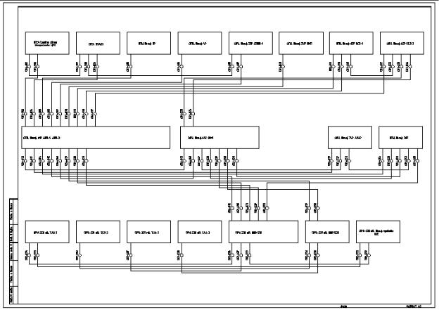
По кнопке "Чертеж" выдается схема кабельных связей. На чертеже программа строит план расположения устройств и проходящих между ними кабелей (с условной нумерацией) и таблицу кабельных связей (если кабели отмаркированы, то в таблицу заносится марка кабеля, иначе - условный номер).

Для больших схем чертѐж может оказаться “громоздким”. Для редактирования схемы введена возможность изменения расположения устройств на чертеже, которое запоминается программой. В дальнейшем кабели автоматически привязываются к ним. Ряды устройств рекомендуется располагать через 130 мм. (Если кабелей мало, можно ближе).

Например, первоначально программа выводит исходную схему в следующем виде.

48

Средствами Автокада сдвигаем верхний ряд устройств на 130 мм вверх.

Затем возвращаем часть устройств на прежний уровень и в другие места Компонуем чертѐж, чтобы всѐ вошло в форматку А2.

Нажимаем в меню пункт «Перечертить». Получаем заключительную схему.

49

50

6. ПОДКЛЮЧЕНИЕ КАБЕЛЕЙ

6.1. Работа в программе NKU_VK.

Исходными для программы подключения кабелей являются данные, полученные на предыдущих этапах: ряды зажимов, сформированные при проектировании комплектных устройств, и кабельные связи, созданные по полным схемам.

В режиме Состав для каждой монтажной единицы из полных схем могут быть импортированы подключаемые кабели.

При необходимости кабели могут быть отредактированы «вручную» или набраны с

«нуля» (в режиме Монтаж/Подключение кабелей/Кабели).

Рис.6.1. Редактирование подключаемых кабелей.

Затем в режиме Монтаж/Подключение кабелей/Подключение по кнопке Создать

программа автоматически подключает кабели с учетом марок, монтажных единиц, кабельной стороны ряда зажимов, занятости клемм (рис. ). На экран выдается справа схема подключения в табличном виде; слева перечень неподключенных проводов.

Неподключенные провода появляются, если на клеммнике нет соответствующей марки или недостаточно клемм нужной марки.

После этого можно откорректировать подключение вручную, стрелкой влево отключая кабель от выбранной клеммы, а стрелкой вправо подключая. При подключении программа контролирует соответствие марок. На пустые клеммы могут быть подключены любые провода (например, для организации транзитов).

По кнопке Чертеж можно начертить схему подключения для выбранного ряда зажимов.