Материал: Kursach

Внимание! Если размещение файла нарушает Ваши авторские права, то обязательно сообщите нам

3.3. Система с переменной структурой без устойчивого вырожденного движения.

Другой способ построения системы с переменной структурой целесообразно использовать в случае, если фазовое пространство для каждой из фиксированных структур не содержит гиперплоскостей с устойчивым вырожденным движением. За счёт ‘сшивания’ в определенной последовательности участков из неустойчивых траекторий удается получить устойчивое движение для любых начальных условий.

В качестве примера рассмотрим случай, когда в нашем распоряжении имеются две линейные структуры с незатухающими колебаниями, то есть, находящиеся на границе устойчивости.

Уравнения движения в этих системах одно и то же:

.

При разных значениях фазовые траектории систем будут иметь вид эллипсов с разными полуосями. Уравнения для рассогласования без учета нелинейного элемента имеет вид:

Для получения фазовой траектории типа эллипс необходимо выполнение двух условий:

В соответствии с полученными ограничениями для первой структуры возьмем k1=100, а для второй k1=200.

При :

При :

Структурная схема такой системы будет иметь вид:

Рис. 3.8. Структурная схема

Фазовые траектории первой и второй структур изображены ниже:

Рис. 3.9. Фазовые траектории при к1=100, к1=200.

Переключение с одной структуры на другую будет происходить при пересечении фазовой траекторией координатных осей. Аналитический закон переключения структур запишется следующим образом:

если

если

Структурная схема системы с переменной структурой без устойчивого вырожденного движения с учетом рассчитанных коэффициентов приведена ниже:

Рис. 3.10. Структурная схема системы с переменной структурой без устойчивого вырожденного движения

Фазовая траектория СПС без устойчивого вырожденного движения:

Рис. 3.11. Фазовая траектория СПС без устойчивого вырожденного движения

Переходная характеристика СПС без устойчивого вырожденного движения:

Рис. 3.12 Переходная характеристика СПС без устойчивого вырожденного движения

3.4. Системы с переменной структурой со скользящим режимом движения

Наиболее рациональной считается идея синтеза систем с переменной структурой с искусственным вырожденным движением. Сущность этого подхода заключается в следующем. Как и прежде считается, что имеется несколько линейных структур, не обязательно устойчивых, из которых синтезируется система с переменной структурой. В фазовом пространстве искусственно задается некоторая гиперплоскость S, движение в которой обладает желаемыми свойствами, причем траектории, лежащие в этой плоскости, не принадлежат ни одной из линейных структур. Последовательность изменения структур должна быть выбираема такой, чтобы изображающая точка при любых начальных условиях всегда попадала на эту плоскость, а затем двигалась (скользила) по ней. Тогда с момента попадания на эту гиперплоскость в системе будет существовать искусственное вырожденное движение, которое можно наделить рядом полезных свойств, не принадлежащих ни одной из фиксированных структур.

Для рассмотренной ранее СПС с устойчивым вырожденным движением, которое определяется уравнением , введем на фазовой плоскости линию скольжения . Все остальные параметры управляющего устройства оставим без изменений.

Структурная схема системы с переменной структурой со скользящим режимом движения:

Рис.3.13. Структурная схема системы с переменной структурой со скользящим режимом движения

Переход от одной структуры к другой осуществляется в соответствии с законом переключения:

Фазовая траектория СПС со скользящим режимом движения:

Рис. 3.14. Фазовая траектория СПС со скользящим режимом движения

Переходная характеристика СПС со скользящим режимом движения:

Рис. 3.15. Переходная характеристика

Видно, что СПС дают существенно лучшие показатели по сравнению с линейными системами регулирования. Как видно из полученных графиков в СПС без вырожденного устойчивого движения и в СПС с вырожденным устойчивым движением существуют колебания, а в СПС со скользящим режимом колебания отсутствуют. Изменяя целенаправленно параметры СПС, можно влиять на качественные показатели системы.

Таким образом, подводя итоги, можем отметить, что СПС может быть построена по одному из трех рассмотренных выше принципов. В большинстве случаев предпочтение отдается системам со скользящим режимом в силу их специфических свойств.

4. Синтез спс со скользящим режимом методами фазового пространства

4.1. Синтез управляющего устройства спс третьего порядка без учета нелинейности

Выполним синтез СПС для управляемого объекта третьего порядка с математической моделью:

Было установлено, что, система должна иметь замкнутую структуру, при этом в силу специфики объекта для обеспечения качественного управления эта структура должна быть переменной. На первом этапе аналитического конструирования не будем учитывать характер входных воздействий и ограничения вида насыщения, а синтезируем систему, обеспечивающую качественные показатели в свободном движении, причиной которых являются начальные возмущения - отклонения от какого-либо равновесного состояния. Основными требованиями к системе будем считать точность, характер переходного процесса, быстродействие. Конкретные значения этих показателей уточним в процессе синтеза системы.

Запишем модель управляемого объекта с учетом принятых соглашений для её дальнейшего использования в процессе синтеза. Так как при свободном движении =0, уравнения движения запишутся следующим образом:

В пространстве состояний:

Рассмотрим возможность положительного решения задачи синтеза при простейшей структуре СПС со скользящим движением, а именно, синтезируем СПС с управлением вида:

,

где - постоянные коэффициенты причем .

- уравнение, задающее некоторую гиперплоскость, которая является при принятых выше соотношениях границей разрыва управляющего воздействия u.

Так как фактически структура системы определена, в результате синтеза необходимо определить параметры СПС, а именно, значения , , и , обеспечивающие требуемые показатели качества разрабатываемой системы.

4.2. Определение параметров управляющего устройства, обеспечивающих существование скользящего режима

Условия существования скользящего режима для системы произвольного порядка имеют вид:

Для системы третьего порядка n=3, а i принимает одно значение, i=2, поэтому, с учетом значений параметров объекта, условия существования скользящего режима запишутся так:

Из первого неравенства можно сделать вывод, что скользящий режим возможен при и . При выборе значения α следует руководствоваться тем, что его значение влияет на точность и быстродействие системы - чем больше α, тем точнее система и тем быстрее заканчивается переходный процесс.

Для моделирования системы возьмем , .

Тогда c2 определим следующим образом:

Подставим в третье уравнение и получим квадратное уравнение, решая которое определим с2.

По условиям существования скользящего режима , следовательно, .

Из неравенства следует, что . Примем β = -50.

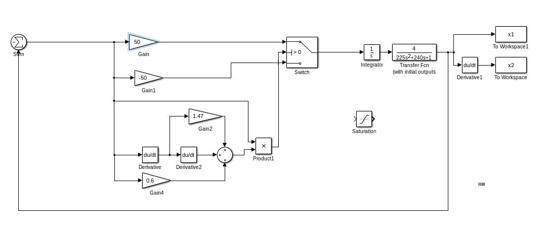
Структурная схема СПС со скользящим режимом и управлением вида u = ψx1

Рис.4.1 Структурная схема СПС со скользящим режимом

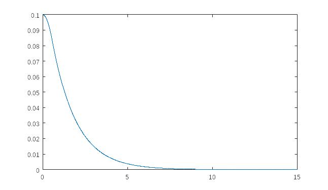
Фазовые траектории в СПС третьего порядка представлены на рис.4.2:

Рис. 4.2 Фазовые траектории в СПС третьего порядка при различных параметрах

Переходные характеристики в СПС третьего порядка: