Материал: Kursach

Внимание! Если размещение файла нарушает Ваши авторские права, то обязательно сообщите нам

2.3. Исследование системы управления с пропорционально-дифференциальным регулятором

Рис. 2.3. Структурная схема системы с пд-регулятором

Задачу повышения быстродействия при сохранении устойчивости можно решить за счёт изменения структуры регулятора – перейдем к пропорционально-дифференциальному регулятору, в котором управляющее воздействие формируется по закону

.

Идея повышения быстродействия системы заключается в увеличении k1 при одновременном увеличении k2. Причем увеличение должно привести к увеличению скорости нарастания переходной характеристики, а увеличение - к уменьшению колебательности и увеличению запасов устойчивости.

При указанном законе управления уравнения свободного движения относительно ошибки запишутся следующим образом:

- в виде дифференциального уравнения:

,

Передаточная функция замкнутой системы имеет вид:

Матрица Гурвица:

,

Тогда:

Переходные характеристики

Построим переходные характеристики для различных согласованных значений коэффициентов k1 и k2:

Рис. 2.4. Переходные характеристики.

Из полученных графиков, видно, что для устойчивых режимов движения можно повлиять на быстродействие системы методом подбора коэффициентов. Но существенно изменить его невозможно.

2.4. Оценка влияния нелинейного элемента на свойства линейной системы

Влияние нелинейного элемента на свойства линейной системы оценим по результатам моделирования процессов в исследуемой системе с ПД- регулятором. На графиках показаны изменения выходной координаты в установившемся режиме для систем с нелинейным элементом и без него.

Рис.2.5 Структурная схема системы с пд-регулятором и нелинейностью

Рис. 2.6 Переходная характеристика

На Рис.2.6 показаны графики изменения выходной координаты при затухающих колебаниях для систем с нелинейным элементом и без него. В данном случае наличие нелинейного элемента оказывает несущественное влияние на свойства системы. А именно, введение в линейную систему нелинейного элемента приводит к увеличению времени нарастания и уменьшению колебательности процесса.

3. Принцип построения систем с переменной структурой (спс)

3.1. Основные виды спс

Одним из методов аналитического конструирования СПС является метод фазового пространства. Рассмотрим некоторые особенности фазового пространства линейных структур и некоторые идеи, положенные в основу построения СПС.

Предположим, что в нашем распоряжении имеется две, пусть даже неустойчивые линейные структуры, но в фазовом пространстве одной из них существует гиперплоскость с устойчивым вырожденным движением. Тогда следует выбрать такую последовательность изменения этих структур, чтобы, во-первых, любая траектория в фазовом пространстве Х пересекала эту гиперповерхность, и, во-вторых, в момент попадания изображающей точки на эту гиперплоскость структура системы совпадала со структурой с устойчивым вырожденным движением. Построенная таким образом система будет устойчивой для любых начальных условий.

Рассмотрим этот принцип на примере системы второго порядка. В качестве структуры с устойчивым вырожденным движением примем неустойчивую структуру с фазовыми траекториями типа ‘седло’:

Для анализа линейной системы возьмем уравнения, описывающие изменение скорости в ранее рассмотренном управляемом объекте при условии, что в качестве управляющего устройства применяется пропорционально – дифференциальный регулятор. Уравнения для рассогласования в этом случае запишутся без учёта нелинейного элемента следующим образом:

Рассчитаем и в уравнении вида:

таким образом, чтобы корни характеристического уравнения были бы вещественными, но разных знаков.

Для того, чтобы корни были вещественные необходимо, чтобы выполнялись условия:

Возьмем . Тогда:

Тогда, если

При таких k, корни характеристического уравнения будут равны:

λ1 = 1.005, λ2 = -1.005

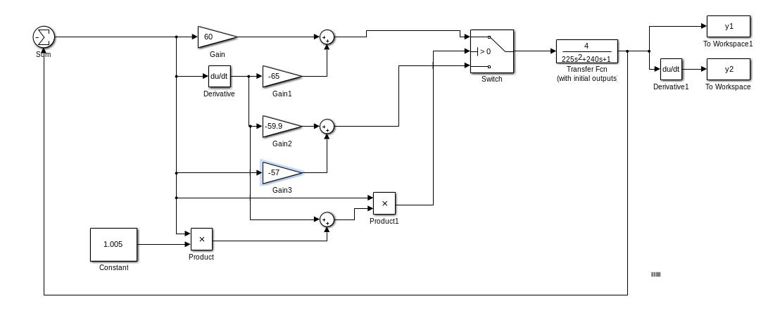
Структурная схема системы показана на рисунке 3.1.

Начальные условия при этом зададим: [-250 250] [-300 250] [250 -250] [300 -250].

Фазовая траектория системы представлена на рисунке 3.2:

Рис. 3.1. Структурная схема системы

Рис. 3.2. Фазовая траектория

Решения уравнения запишутся следующим образом:

Если начальные условия для решений выбрать так, что , то или , а для нашего примера получим : . Это уравнение прямой на фазовой плоскости, наклон которой равен с учётом знака, которая проходит во втором и четвёртом квадрантах. Эта прямая и является совокупностью устойчивых фазовых траекторий для неустойчивой системы второго порядка. Если в начальный момент времени изображающая точка находится на прямой S, то она будет асимптотически приближаться к началу координат.

В то же время необходимо отметить, что любые сколь угодно малые возмущения могут отклонить точку от устойчивой траектории S и в системе возникает неустойчивое движение. По этой причине движение, происходящее по траекториям, принадлежащим гиперплоскости устойчивых движений, принято называть вырожденным.

Эта особенность фазового пространства линейных систем позволяет наметить один из возможных принципов построения систем с переменной структурой

3.2. Система с переменной структурой с устойчивым вырожденным движением

Предположим, что в нашем распоряжении имеется две, пусть даже неустойчивые линейные структуры, но в фазовом пространстве одной из них существует гиперплоскость с устойчивым вырожденным движением. Тогда следует выбрать такую последовательность изменения этих структур, чтобы, во-первых, любая траектория в фазовом пространстве Х пересекала эту гиперповерхность, и, во-вторых, в момент попадания изображающей точки на эту гиперплоскость структура системы совпадала со структурой с устойчивым вырожденным движением. Построенная таким образом система будет устойчивой для любых начальных условий.

Проиллюстрируем этот принцип на примере системы второго порядка. В качестве структуры с устойчивым вырожденным движением примем неустойчивую структуру с фазовыми траекториями типа ‘седло’. В качестве второй неустойчивой структуры примем структуру с фазовыми траекториями типа ‘неустойчивый фокус’, то есть, раскручивающиеся спирали. Для получения такой фазовой траектории необходимо, чтобы корни характеристического уравнения были комплексными сопряженными с положительными вещественными частями. Такую структуру можно получить за счёт соответствующего подбора коэффициентов в регуляторе. Уравнение замкнутой системы было получено ранее:

Рассчитаем и таким образом, чтобы корни характеристического уравнения, были бы комплексно-сопряженными и имели положительные вещественные части.

Для того, чтобы корни были комплексно-сопряженными необходимо, чтобы

Знак минус перед k2 говорит о том, что обратная связь по производной от отклонения должна быть положительной, что в свою очередь объясняется тем, что сам объект является асимптотически устойчивым.

Возьмем . Тогда .

Возьмем . Тогда корни характеристического уравнения будут равны:

Структурная схема системы с фазовой траекторией типа “неустойчивый фокус”:

Рис. 3.3. Структурная схема

Рис. 3.4. Фазовая траектория неустойчивой системы

Далее возникает задача: выбрать такую последовательность изменения структур, чтобы движение было устойчивым. Решим эту задачу методом фазовой плоскости. Разобьем фазовую плоскость на две области 1 и 2, границами которых является прямая S и ось x2. Если состояние системы таково, что изображающая точка находится в области 1, то её движение должно происходить по раскручивающимся спиралям (система должна иметь вторую структуру). В области 2 изображающая точка должна двигаться по кривым гиперболического типа (система должна иметь первую структуру).

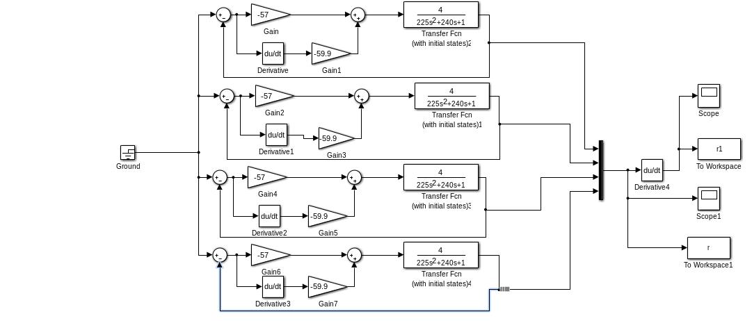
Структурная схема системы с переменной структурой с вырожденным устойчивым движением с учетом рассчитанных коэффициентов:

Рис. 3.5. Структурная схема системы с переменной структурой

Рис. 3.6. Фазовая траектория системы с вырожденным устойчивым движением

Рис. 3.7. Переходная характеристика системы с вырожденным устойчивым движением

Этот подход позволяет построить устойчивую систему и отказаться от требований устойчивости для каждой из имеющихся структур. Однако в рассматриваемом случае движение по линии переключения отсутствует, так как инерционные силы смещают изображающую точку с этой линии, её дальнейшее движение происходит по другой фазовой траектории, но в целом движение остаётся асимптотически устойчивым - фазовая траектория стягивается к началу координат.