Материал: Guryanova_Design_and_flight_operation_of_the_DA_42_NG_plane_2015

Внимание! Если размещение файла нарушает Ваши авторские права, то обязательно сообщите нам

Светодиод UP (убранное положение)

Светодиод APP (заход на посадку )

Светодиод LDG (посадка)

УБРАННОЕ

ПОЛОЖЕНИЕ

ЗАХОД НА ПОСАДКУ

Микровыключатель положения LDG (посадка)

ПОСАДКА

Микровыключатель индикации положения LDG (посадка) и уборки для установки в положение APP (заход на посадку)

Переключатель управления закрылками на главной панели

Микровыключатель убранного положения закрылков

Микровыключатель индикации убранного положения и необходимости выпуска

Микровыключатель индикации положения APP (заход на посадку)

Рис. 39. Электрическая система управления закрылками

46

ТЕМА 6. ТОПЛИВНАЯ СИСТЕМА

47

 

Правый

 

 

Топливная система

основной бак

 

 

Сорта топлива: JET A, JET A-1, TS-1, RT.

 

 

 

 

 

 

 

 

 

 

 

 

В каждом крыле DA 42 NG установлен основной топливный бак

 

 

 

 

 

 

объемом приблизительно 26 ам. галл. (100 л).

 

 

 

 

 

 

 

 

 

 

Левый

 

Дополнительные топливные баки располагаются в гондолах двига-

 

 

 

 

 

 

 

 

 

 

 

телей. Объем дополнительного топливного бака с каждой стороны

 

 

 

 

основной бак

 

 

 

 

 

 

 

составляет 13,7 ам. галл. (52 л).

 

 

 

 

 

 

 

 

 

 

 

 

Общий объем топлива (в основном и дополнительном топливных

 

 

 

 

 

 

баках) равен 39,6 ам. галл. (150 л) на каждую сторону.

 

 

 

 

 

 

Каждый двигатель оснащен двумя параллельно установленными

 

 

 

 

 

 

независимыми электрическими топливными насосами низкого давле-

 

 

 

 

 

 

 

Правый

 

 

 

 

 

 

ния и одним топливным насосом высокого давления, которые осу-

 

дополнительный

 

 

 

 

 

 

ществляют подачу топлива в двигатель.

 

бак

 

 

 

 

 

 

Каждый дополнительный топливный бак оснащен вспомогательным

 

 

 

 

 

 

 

 

 

 

 

 

электрическим топливным насосом, обеспечивающим перекачку топ-

 

 

 

 

 

 

лива в основной топливный бак.

 

 

 

 

 

 

Пилот может отключить подачу топлива на любой двигатель при

 

 

 

 

 

 

помощи крана подачи топлива / перекрывного крана.

 

 

 

 

Левый

Отличия DA 42. Давление в трубопроводе развивается насосом

 

 

 

 

дополнительный

высокого давления, на который топливо подается насосом низкого

 

 

 

 

бак

давления. Привод обоих насосов механический, от двигателя.

 

 

 

 

 

 

 

 

 

 

 

 

Рис. 40. Размещение топливных баков

48

Обратная

магистраль

Кран переключения подачи топлива

Дополнительный

бак

Топливный

радиатор

Датчик

температуры

топлива

Датчик уровня топлива

Магистраль

подачи

топлива

Топливные насосы низкого давления

Насос перекачки дополнительного бака

Реле низкого уровня топлива

Реле-сигнализатор уровня топлива

Дренажная

система

Основной бак

Рис. 41. Принципиальная схема топливной системы самолета DA 42 NG

49

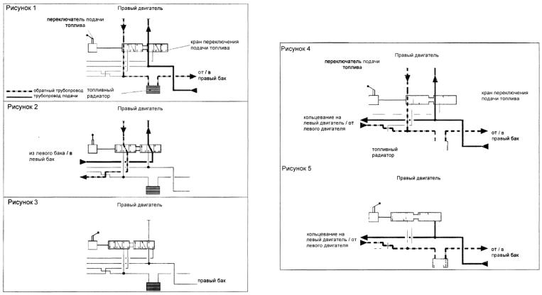
Рис. 1. Нор-

Рис. 4. Правый кран в нормальном режиме,

мальная ра-

левый в режиме кольцевания

бота

 

Рис. 2. Режим кольцевания топлива

Рис. 3. Закрытое положение

Рис. 5. Правый кран в закрытом положении, левый в режиме кольцевания

Рис. 42. Схема положений топливного крана

50