115
кады (ДУ). Каскад обычно питается от двухполярного источника (с одинаковыми по величине напряжениями +Е и –Е), относи-
тельно общей точки которого ведется отсчет входных (Uвх1 |
и |
Uвх2) и выходных (Uвых1 и Uвых2 ) напряжений (рис. 11.1, а). Сим- |
|
метрия схемы относительно генератора постоянного тока |
Iг |
практически устраняет дрейф нулевого уровня из-за температурного смещения входных и выходных характеристик транзисторов VT1 и VT2 (транзисторы идентичны).
Если входные напряжения Uвх1 и Uвх2 совпадают по фазе и одинаковы по амплитуде (такие сигналы называют синфазными)
Uвх1 Uвх2 Uсф ,
то токи в плечах ДУ остаются постоянными (в силу симметрии
схемы они равны Iг |
2). При этом Uвых1 Uвых2 |
Е IгRК 2, а |
|||
между коллекторами транзисторов VT1 и VT2 отсутствует раз- |
|||||
ность потенциалов |
Uвых Uвых1 Uвых2 |
0. |
|
|
|
|
|
|
|
||
I |
|
I2 |
I / Iг |
|
|
1 |
|
|
|
|
|
RК |
|
RК |
|
08, |
I1 / Iг |
Uвых1 |
Uвых2 Е |
|
|||
|
|
|
|||
|
|
|
|
||
VT1 |
VT2 |
|
|
|
|
Uвх |
|
Uвх2 |
|
02, |
I2 / Iг |
|
Iг |
|
|
||
|
Е |
|
|
4 Uвх /φТ |
|
|
|
4 |
|
|
|
|
а |
|
б |
|
|
Рис. 11.1 – Дифференциальный усилитель (а) |
|||||
|
и его вольтамперная характеристика (б) |
|
|||
Если на вход ДУ подается дифференциальный входной сиг- |
|||||
нал Uвх Uвх1 |
Uвх2 |
0, то происходит перераспределение токов |
|||
между плечами каскада, но сумма токов I1 I2 Iг |
остается по- |
||||
стоянной. На рис. 11.1, б показаны зависимости I1 |
и I2 от Uвх , |
||||
определяемые соотношениями |
|
|
|
||
116
I1 Iг
1 e Uвх
Т и I2 Iг
1 eUвх
Т ,
где Т kT – температурный потенциал; e
k – постоянная Больцмана;
Т – температура перехода по абсолютной шкале; е – заряд электрона.
При комнатной температуре Т 26 мВ. Линейный диапазон изменения входного дифференциального напряжения составляет примерно 2 Т , а полный – 4 Т . Если нагрузка включается между коллекторами транзисторов VT1 и VT2 (например, стрелочный милливольтметр), реализуются усилительные свойства обеих половин ДУ. Но часто используется и несимметричный выход, когда в качестве выходного сигнала используется изменение Uвых1 или Uвых2 ( Uвых1 и Uвых2 равны по величине, но противоположны по фазе).
Для оценки коэффициентов передачи по напряжению для
входного дифференциального сигнала K1 Uвых1 и K2 Uвых2
Uвх Uвх
(рис. 11.2, а) воспользуемся эквивалентной схемой для приращений напряжений и токов (рис. 11.2, б).
|
|
Е |
|
|
|
|
RК |
RК |
|
RК |
|
RК |
|
|
|
|
U |
|
Uвых2 |
|
|
Uвых1 |
Uвых2 |
вых1 |
|
|
|
|
Яiб |
|
Яi |
|
||
|
|
|
|
б |
||
|
|
|
|
iб |
||
VT1 |
VT2 |
|
iб |
|
|
|
|
A rб |
|
rб |
C |
||
Uвх |
B |
|
iэ |
iэ |
|
|
|
|
iб |
|
|||
|
|
|
iб |
|
|
|
|
Iг |
|
rэ |
rэ |
|
|
|
|
|
Uвх |
|
|
|
|
|
Е |
B |
|
|
|
|
|
|
|
|
|
|
|
а) |
|
б) |
|
|
|
Рис. 11.2 – Вариант схемы дифференциального усилителя (а) и эквивалентная схема для определения входного сопротивления и коэффициента усиления по напряжению для дифференциального сигнала (б)
117
Входное сопротивление для дифференциального сигнала (обходим контур ABC)
r |
|
Uвх |
|
rбiб rэiэ rэiэ rбiб |
2 r |
r 1 β 2h |
11Э |
, (11.2) |
|
i |
i |
||||||||
вх |
|
|
б |
э |
|
||||
|
|
б |
|
б |
|
|
|
|
т.е. в два раза больше,чем для каскада посхемес общимэмиттером. Приращения выходных напряжений можно оценить как
Uвых2 Uвых1 iбRК.
Коэффициенты усиления входного дифференциального напряжения
K K |
|
K |
|
U |
вых2 |
|
iбRК |
|
RК |
. (11.3) |
|
Uвх |
|
|
|||||||
|
2 |
1 |
|
|
rвхiб |
2h11Э |
||||
Переменная составляющая напряжения в точке В (общая точка эмиттеров транзисторов VT1 и VT2) равна половине Uвх . Она является входным сигналом для транзистора VT2, включенного по схеме с общей базой. Его входное сопротивление является элементом последовательной обратной связи по току для транзистора VT1, увеличивающим входное сопротивление со стороны базы этого транзистора.
Сопротивление эмиттерного перехода связано с током эмит-
тера транзистора соотношением r |
Т . |
|
(11.4) |
|
|
|
э |
Iэ |
|
|
|
|
+E |
|
RК |
|
|
RК |
RК |
|
Uвых1 |
||
|
|
||||
Uвых1 |
Uвых2 |
rб |
|
iб |
|
Uсф |
|
|
|
|
|
|
|
|
|
|
|
VT1 0 VT2 |
|
iб |
iэ |
rэ |
iэ |
|
|
||||
|
|
Uсф |
|
|
|
Iг |
|
|
2iэ |
Rг |
|
|
-E |
|
|
||
|
|
|
|
|
|
а |
|
|
б |
|
|
Рис. 11.3 – Схема для оценки коэффициента передачи синфазного сигнала в дифференциальном усилителе
118
Для уменьшения входных токов и повышения входного сопротивления входной дифференциальный каскад переводят в режим микротоков. При этом rэ 1 rб и справедливы соотношения
r |
2r 1 и K |
RK |
|
|
RK |
. |
(11.5) |
2rэ 1 |
|
||||||
вх |
э |
|
2rэ |
|
|
||
|
|
|
|
|
|||
Выходное сопротивление реального генератора постоянного |
|||||||
тока Rг не равно бесконечности. Вследствие этого даже при пол- |
|||||||
ной симметрии плеч наблюдаются определенные |
изменения |
||||||
Uвых1 или Uвых2 при изменении входного синфазного напряжения (рис. 11.3, а). Для оценки коэффициента передачи синфазного напряжения воспользуемся эквивалентной схемой, приведенной к одному плечу дифференциального усилителя (рис. 11.3, б).
Входное сопротивление синфазному сигналу
|
Uсф |
|
r i r i 2R i |
э |
r r 2R 1 2R 1 .(11.6) |
|||||||||||||
r |
|
|
|
б б |
э э |
г |
||||||||||||
i |
|
i |
|
|
|
|||||||||||||
сф |
|
|
|
|
|
|
|
б |
э |
г |
|
|
г |
|
||||
|
|
б |
|
|
б |
|
|
|
|
|
|
|
|
|
|
|
|
|
|
Коэффициент передачи синфазного напряжения |
|
||||||||||||||||
|
|
|
|
Kсф |
|
Uвых1 |
|
|
iбRK |
|
RK |
|
|
RK |
. |
(11.7) |
||
|
|
|
|
|
rсф iб |
2Rг 1 |
|
|||||||||||
|
|
|
|
|
|
|
Uсф |
|
|
|
|
2Rг |
|
|||||
Важной характеристикой дифференциального усилителя является коэффициент ослабления синфазного сигнала Мсф, опре-
деляемый отношением коэффициентов усиления K и Kсф:
RK
М |
сф |
|
K |
|
|
2rэ |
|
|
Rг |
. |
(11.8) |
|
|
|
RK |
|
|
||||||||
|
|
K |
|
|
|
|
|
r |
|
|||
|
|
|
|
сф |
|
|
|
|
|
э |
|
|
|
|
|
|
|
|
|
|
|||||
2Rг
Его часто оценивают в децибелах
Мсф,дБ 20lgМсф .
11.2Стабилизаторы тока
Варианты построения схем генераторов постоянного тока (стабилизаторов тока) для дифференциального усилительного
119
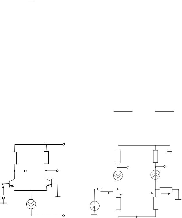
каскада приведены на рис. 11.4 (в простейшей схеме каскада вместо генератора тока включается резистор R г).
В схеме рис. 11.4, а эмиттерный ток транзистора VT1 задается с помощью базового делителя и резистора R0:
|
Iг |
Iг |
I |
Iг |
|
|
|||
R1 |
|
R1 |
|
R1 |
|
|
|
||
|
|
|
|
|
|
VT1 |
VT1 |
|
|
|
VT2 |
|
|
|
|
|
|
VT1 |
|
R2 |
|
R0 |
|
|
R0 |
|
VT2 |
||
R2 |
|
|||
|
-E |
|
-E |
|
|
-E |
|
||
|
а) |
б)б |
|
вв) |
Рис. 11.4 – Варианты построения схем стабилизаторов тока
I |
|
|
E R2 |
U |
|
R , |
|
|
|
|
(11.9) |
||||
|
|
||||||
|
Э |
R R |
|
ЭБ |
0 |
|
|
|
|
|
1 2 |
|
|
|
|
где UЭБ 0,7 В для кремниевого транзистора. Коллекторный ток практически повторяет ток эмиттера и почти не зависит от потенциала коллектора VT1. Поэтому
I |
|
|
E R2 |
|
|
|
|
|
R . |
|
||||
|
|
|
|
0,7 |
|
(11.10) |
||||||||
|
|
|
|
|||||||||||
|
г |
R R |
2 |
|
|
|
|
0 |
|
|||||
|
|
|
1 |
|
|
|
|
|
|
|
||||
Для повышения температурной стабильности генератора |
||||||||||||||
тока в схеме рис. 11.4, б последовательно с R2 включен транзи- |
||||||||||||||
стор VT2 в диодном включении. Для этой схемы |
|
|||||||||||||
|
|
I |
|
|
|
E 0,7 R2 |
. |
|
(11.11) |
|||||
|
|
|
|
|
|
|||||||||
|
|
|
г |
|
R R |
2 |
R |
|
|
|||||
|
|
|
|
|
|
1 |
|
|
|
0 |
|
|
|
|
Интересно, что схема сохраняет свои функции и при выполнении условия R2 R0 0 (см. рис. 11.4, в).