Материал: 6_kurs_rukovodstvo

Внимание! Если размещение файла нарушает Ваши авторские права, то обязательно сообщите нам

Тема: экономический анализ и оценка эффективности деятельности учреждений здравоохранения актуальность темы

Возможность применения конкретных экономических знаний в здравоохранении становится важнейшим фактором изыскания путей наиболее рационального и эффективного расходования тех материальных ресурсов, которые выделяет общество на охрану здоровья людей.

Врачам необходимы знания в области экономики, умения считать, во что обходится лечение больных, стремление не только к высокому уровню медицинской помощи, но и к достижению его наиболее экономичными способами.

Предлагаемая к рассмотрению тема практического занятия ставит своей целью научить студентов сопоставлять затраты, расходуемые на медицинскую помощь больным, и получаемый экономический эффект от проведения лечебно-профилактических или оздоровительных мероприятий. Это достигается с помощью методики экономического анализа.

Данный метод широко используется в здравоохранении и имеет много модификаций. Экономический эффект может быть рассчитан для отдельного больного (с учетом степени тяжести его состояния, сопутствующей патологии) и разных клинико-статистических групп (КСГ) болезней. Стоимость клинико-диагностических обследований и лечебных мероприятий следует рассчитывать на основе стандартного набора соответствующих процедур и манипуляций по каждой КСГ болезней. Для определения экономического эффекта в здравоохранении существуют и другие методики. Но они требуют более сложных расчетов и оценки.

Цели обучения

Общая цель: уметь провести экономический анализ и определить экономический эффект (или его отсутствие) от проведенных лечебно-профилактических или оздоровительных мероприятий среди больных определенной КСГ.

Конкретные цели:

Уметь:

  1. Интерпретировать методы и виды экономического анализа в здравоохранении.

  2. Интерпретировать сущность, критерии и показатели медицинской, социальной и экономической эффективности в здравоохранении.

  3. Рассчитать показатели затрат и эффекта от проведенных медицинских мероприятий (общий экономический ущерб, предотвращенный экономический ущерб, критерий экономической эффективности).

  4. Оценить и дать заключение по дальнейшему использованию лечебно-профилактических или оздоровительных мероприятий.

Содержание обучения

Граф логической структуры темы (Приложение 1).

Теоретические вопросы

  1. Понятие об экономическом анализе в здравоохранении. Его методы (типы), виды.

  2. Эффективность здравоохранения: понятие медицинской, социальной и экономической эффективности, критерии и показатели, их отражающие.

  3. Методы изучения эффективности в здравоохранении.

  4. Методика проведения экономического анализа (Приложение 2).

  5. Экономический ущерб: понятие, виды, составные части общего экономического ущерба, методики расчета показателей общего и предотвращенного экономического ущерба.

  6. Методические подходы к определению экономического эффекта: выбор клинико-статистических групп, классифицированных по различным признакам, использование нормативов стоимости отдельных видов медицинских услуг.

Ситуационные задания для отработки умений в соответствии с целями обучения Задача №1.

В одном из ЛПУ разработаны и внедрены мероприятия вторичной профилактики среди больных ишемической болезнью сердца (ИБС). Для определения их экономической эффективности отобрана клинико-статистическая группа (КСГ) из 100 больных ИБС трудоспособного возраста с одинаковой степенью выраженности ишемии.

Исследование проводилось в течение 3-х лет.

2008 г. – 1-й год наблюдения, взят как исходный год, когда

мероприятия вторичной профилактики еще не были

внедрены в деятельность ЛПУ.

2009 и 2010гг. – 2-й и 3-й годы исследования, когда активно проводились

лечебно-профилактические и оздоровительные мероприятия

В таблице приведены данные о стоимости медицинской помощи больным указанной КСГ, экономическом ущербе в связи с временной нетрудоспособностью (ВН) и общем экономическом ущербе за 2008 и 2009 годы.

Сведения за 2010 г. приведены далее по тексту.

ГОДЫ

Общая

стоимость

медпомощи

(у. е.)

Стоимость

стационарной

помощи

(в %)

Экономический ущерб в связи

с ВН

(у. е.)

Общий

экономический ущерб

(у. е.)

2008

4475.5

75.3

55051.03

59526.53

2009

6349.7

50.6

45954.33

52304.03

Объем оказанной медицинской помощи в 2010 г. был следующим:

В условиях поликлиник

сделано посещений: к участковым терапевтам – 100,

к кардиологам – 800,

невропатологам – 123,

окулистам – 100,

др. специалистам – 100.

Всего посещений – 1223.

проведено различных лабораторных, инструментальных и других функциональных методов исследования – 295.

В условиях стационара больные этой КСГ провели 385 койко-дней.

Санаторно-курортное лечение из этой группы больных прошли 9 человек.

Общее число дней невыхода на работу в связи с ВУТ среди указанной КСГ больных составило 1350 дней. Перевода на инвалидность или летального исхода в указанный год не наблюдалось.

Задания:

  1. Сформулировать цель и задачи исследования.

  2. Выбрать и рассчитать необходимые и достаточные показатели, отражающие затраты на медицинскую помощь, на выплату пособий по ВН и инвалидности, потери стоимости, связанной с несозданной продукцией в связи с ВН и инвалидностью за 2010 год.

  3. Составить необходимые для анализа таблицы, отражающие сведения за 2010 год и в динамике за 2008-2010 годы.

  4. Провести собственно экономический анализ по указанной КСГ и сделать заключение по дальнейшему использованию разработанных мероприятий вторичной профилактики среди больных ИБС.

Эталон решения задачи №1

ЦЕЛЬ ИССЛЕДОВАНИЯ – определить экономическую эффективность от проведенных лечебно-профилактических мероприятий среди 100 больных ИБС.

ЗАДАЧИ: 1) Определить затраты, связанные с оказанием амбулаторно-поликлинической, стационарной и санаторно-курортной помощи больным данной КСГ за 2008-2010 годы.

2) Определить экономический ущерб в связи с временной нетрудоспособностью.

3) Рассчитать предотвращенный экономический ущерб и критерий экономической эффективности в КСГ больных ИБС.

Выбор и расЧет необходимых показателей

(выбрать показатели поможет граф логической структуры темы (см. Приложение 1).

Для проведения экономического анализа нам необходимы показатели:

общая стоимость медицинского обслуживания (в т.ч. стоимость амбулаторно-поликлинической, стационарной и санаторно-курортной помощи);

общий экономический ущерб в связи с заболеваемостью (в т.ч. общая стоимость медицинского обслуживания, экономический ущерб в связи с ВН);

предотвращенный экономический ущерб;

критерий экономической эффективности.

Следовательно, нам необходимо рассчитать следующие показатели за 2010 г.:

1. общая стоимость медицинского обслуживания: т.е.

стоимость

амбулаторно-

поликлинической

помощи

+

стоимость

стационарной помощи

+

стоимость

санаторно-курортной

помощи

Для расчета этих показателей используем нормативную стоимость отдельных видов медицинских услуг и пособий (см. примечание Приложения 3).

1.1 общая стоимость амбулаторно-поликлинической помощи:

(стоимость 1 посещения х кол-во всех посещений к врачам-специалистам) + (стоимость 1 исследования х кол-во всех исследований) =

= (1,26 х 1223) + (0,65 х 295) = 1540,98 + 191,75 = 1732,73 у. е

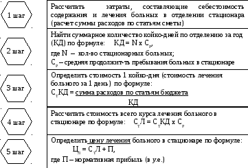
1.2 общая стоимость стационарной помощи:

(стоимость 1 койко-дня х койко-дней, проведенных в стационаре больными КСГ) = 6,0 х 385 = 2310 у.е.

1.3 общая стоимость санаторно-курортного лечения:

а) стоимость 1 путевки для государства (70%) =

= стоимость 1 путевки х 70% = 120 х 70 = 84 у. е.

100% 100

б) общая стоимость санаторно-курортного лечения = (стоимость 1 путевки х

кол-во больных, получивших санаторно-курортное лечение)=

= 84 х 9 = 756 у.е.

Таким образом, общая стоимость медицинского обслуживания составляет:

1732,73+2310,0+756,0=4798,73 у.е.

2. общий экономический ущерб в связи с ВН, т.е.

экономический ущерб

в связи с выплатой пособий по ВН

+

+

экономический ущерб в связи с потерей стоимости несозданной продукции в связи с ВН