Материал: 2218

Внимание! Если размещение файла нарушает Ваши авторские права, то обязательно сообщите нам

Графически поперечная сила была принята 64 кН с достаточной степени точности.

5. РАСЧЕТ И КОНСТРУИРОВАНИЕ КОЛОННЫ

Для проектируемого 8-этажного здания принята сборная железобетонная колонна сечением 40×40 см.

Для колонн пр меняется тяжелый бетон классов по прочности на сжатие не ниже В15, а для с льно загруженных – не ниже В25. Армируются колонны продольными стержнями диаметром 16 …40 мм из горячекатаной стали А400, А500С поперечными стержнями преимущественно из горячекатаной

 

стали класса А240.

 

 

 

 

 

 

 

 

5.1.

Исходные данные

 

 

 

 

Нагрузка на 1 м2 перекрытия принимается такой же, как

в предыдущих

 

расчетах (см. табл. 1).

 

 

 

 

 

 

 

Нагрузка на 1 м2покрытия

 

 

 

 

 

 

 

 

 

 

 

Таблица 3

 

 

 

 

 

 

 

 

 

Вид нагрузки

 

Нормативная

Коэффициент

 

Расчетная

 

 

 

нагрузка

надежности

 

нагрузка

 

 

 

 

(γf = 1), кН/м2

по нагрузке γf

 

(γf > 1), кН/м2

 

 

1

 

2

3

 

4

 

 

Гидроизоляционный ковер (3 слоя)

 

0,150

1,3

 

0,195

 

 

Армированная цементно-песчаная

 

0,880

1,3

 

1,144

 

 

стяжка, δ = 40 мм, ρ = 2200 кг/м3

 

 

 

 

 

 

 

Керамзит по уклону, δ = 100 мм, ρ =

 

0,600

1,3

 

0,780

 

 

600 кг/м3

 

 

 

 

 

 

 

Утеплитель – минераловатные пли-

 

0,225

1,2

 

0,270

 

 

ты, δ = 150 мм,

 

 

 

 

 

 

 

ρ = 150 кг/м3

 

 

 

 

 

 

 

Пароизоляция 1 слой

 

0,050

1,3

 

0,065

 

 

Многопустотная плита перекрытия с

 

3,400

1,1

 

3,740

 

 

омоноличиванием швов,

 

 

 

 

 

 

 

СибАДИ

 

 

 

δ = 220 мм

 

 

 

 

 

 

 

Постоянная нагрузка (groof)

 

5,305

 

 

6,194

 

 

Временная нагрузка –

 

 

 

 

 

 

 

снеговая* : S = S0μ

1,800·0,7 = 1,260

 

1,800

 

 

в том числе длительная часть снего-

 

0,630

 

0,900

 

 

вой нагрузки Ssh

 

 

 

 

 

 

 

Полная нагрузка (groof + S)

 

6,565

 

 

7,994

 

* - полная кратковременная снеговая нагрузка и коэффициент μ принимаются по СНиП 2.01.07-85* [1] или по Приложению 18.

51

Материалы для колонны:

Бетон – тяжелый класса по прочности на сжатие В25, расчетное сопротивление при сжатии Rb = 14,5 МПа (табл. 5.2 [3], Приложение 4).

Арматура:

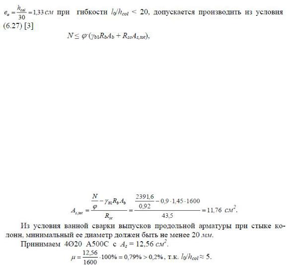
− продольная рабочая класса А500С (диаметр 16 …40 мм), расчётное сопротивление Rs = Rsc= 435 МПа (табл. 5.8 [3], Приложение 7),

поперечная – класса А240.

СибАДИ5.2. Определение усилий в колонне

Рассч тывается средняя колонна подвального этажа высотой hfl = 2,8 м. Высота т пового этажа hfl также равна 2,8 м. Грузовая площадь колонны А = 6×6,3 = 37,8 м2.

Продольная с ла N, действующая на колонну, определяется по формуле:

N = γn(g +Vp +ψn1·V0)n·A + gb(n + 1) + gcol(n + 1) + γn(groof + S)A,

где n – кол чество этажей. В нашем случае n = 8; А – грузовая площадь;

g, Vp, V0 – соответственно постоянная и временная нагрузки на 1 м2 перекрытия по та л. 1.

Согласно та л. 1, g = 4,7 кН/м2; Vp = 0,6 кН/м2; V0 = 1,95 кН/м2;

groof – постоянная нагрузка на 1 м2 покрытия по табл. 2 (groof = 6,194

кН/м2);

S – полная снеговая нагрузка на 1 м2 покрытия по табл. 2;

gb – собственный вес ригеля с учетом γf γn длиной (6,3 – 0,4) = 5,9 м; gb = 3,66·5,9 = 21,59 кН;

3,66 кН/м – погонная нагрузка от собственного веса ригеля (см. расчет ригеля);

5.3. Расчет колонны по прочности

Расчет по прочности колонны производится как внецентренно сжатого элемента со случайным эксцентриситетом еа:

Однако расчет сжатых элементов из бетона классов В15 …В35 (в нашем случае В25) на действие продольной силы, приложенной с

эксцентриситетом е0

52

где Ab – площадь сечения колонны;

As,tot – площадь всей продольной арматуры в сечении колонны:

СибАДИ

l0 – расчетная длина колонны подвала с шарнирным опиранием в уровне 1-го

этажа

с жесткой заделкой в уровне фундамента;

Rsc – расчетное сопротивление арматуры сжатию.

l0 = 0,7(hfl + 15 см) = 0,7(280 + 15) = 206,5 см;

l0/hcol =206,5/40=5,16<20; Ab=40·40=1600 см2.

ϕ - коэфф ц ент, пр нимаемый при длительном действии нагрузки по

табл.

ли по Пр ложению 19, в зависимости от гибкости колонны.

6.2. [3]

При l0/hcol =5,16, коэффициент ϕ = 0,92.

Диаметр поперечной арматуры принимаем Ø6 А240 (из условия сварки c продольной арматурой). Шаг поперечных стержней s = 300 мм, что

удовлетворяет конструктивным требованиям [3]: s ≤ 15d = 15·20 = 300 мм и s

500 мм.

Если μ > 3 %, то шаг поперечных стержней должен быть s ≤ 10d s ≤ 300мм.

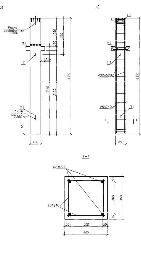
Армирование колонны показано на рис.11.

53

СибАДИ

Рис. 11. К расчету колонны.

а – опалубка колонны; б – схема рмирования

54

6. РАСЧЕТ И КОНСТРУИРОВАНИЕ ФУНДАМЕНТА ПОД КОЛОННУ

6.1. Исходные данные

Грунты основания – пески средней плотности, условное расчётное сопротивление грунта R0 = 0,35 МПа.

СибАДИБетон тяжелый класса В25. Расчетное сопротивление растяжению

Rbt =1,05МПа,γb1 = 0,9. Арматура класса А500С, Rs = 435МПа = 43,5кН/см2.

Вес ед н цы объема бетона фундамента и грунта на его обрезах

γm = 20 кН/м3.

Высоту фундамента предварительно принимаем 90 см. C учётом пола подвала глуб на заложения фундамента Н1 = 105 см. Расчетное усилие, передающееся с колонны на фундамент, N = 2391,6 кН. Нормативное усилие:

Nn = N/γfm = 2391,6/1,15 = 2079,65 кН,

где γfm = 1,15 – усредненное значение коэффициента надежности по нагрузке.

6.2. Определение размера стороны подошвы фундамента

Площадь подошвы центрально нагруженного фундамента определяется по условному давлению на грунт R0 без учета поправок в зависимости от размеров подошвы фундамента глубины его заложения

Размер стороны квадратной подошвы фундамента:

Принимаем а = 2,7 м (кратно 0,3 м). Давление на грунт от расчетной нагрузки

55