ТРАНСПОРТ. ТРАНСПОРТНЫЕ И ТЕХНОЛОГИЧЕСКИЕ МАШИНЫ
жения, прежде всего, водителями транспорт- |
средств в местах возможного выхода пешехо- |
|||||||||||||
ных средств, дефекты в обустройстве и рас- |
дов на проезжую часть дорог. Распределение |
|||||||||||||
положении пешеходных переходов и недоста- |
ДТП |
по местам их совершения приведено в |
||||||||||||
точное обеспечение |
|
видимости пешеходов |
таблицах 4, 5, 6. |
|
|
|
|
|||||||
водителями |
и |
пешеходами |
транспортных |
|
|
|
|
|
|
|
|
|||
Таблица 4 – Распределение наездов на пешеходов по годам в зоне перекрестков |
||||||||||||||
|
|
|
|
|
|
|
|
|
|
|
|
|
|
|
Улица |
|
2005 |
|
2006 |
2007 |
|
2008 |
|
2009 |
|
2010 |
|
Всего |
|
Красный Путь |
|
1 |
|
3 |
6 |
|
8 |
|
3 |
|
3 |
|
24 |
|
Гагарина |
|
1 |
|
0 |
1 |
|
1 |
|
0 |
|
0 |
|
3 |
|
10 лет Октяб- |
|
23 |
|
16 |
15 |
|
10 |
|
11 |
|
7 |
|
82 |
|
ря |
|
|
|
|
|
|
|
|
|
|
|
|
|
|
Жукова |
|
5 |
|
7 |
2 |
|
9 |
|
6 |
|
2 |
|
31 |
|
Ленина |
|
10 |
|
3 |
5 |
|
4 |
|
7 |
|
7 |
|
36 |
|
Маркса |
|
11 |
|
14 |
9 |
|
10 |
|
8 |
|
17 |
|
69 |
|
Масленникова |
4 |
|
5 |
7 |
|
4 |
|
4 |
|
2 |
|
26 |
|
|
Хмельницкого |
|
9 |
|
7 |
7 |
|
4 |
|
8 |
|
7 |
|
42 |
|
Маяковского |
|
1 |
|
8 |
0 |
|
1 |
|
5 |
|
6 |
|
21 |
|
ИТОГО |
|
65 |
|
63 |
52 |
|
51 |
|
52 |
|
51 |
|
334 |
|
Таблица 5 – Распределение ДТП с наездом на пешеходов в зоне ПП по годам |
|
|
||||||||||||
|
|
|
|
|
|
|
|
|
|
|
|
|
|
|
Улица |
|
2005 |
|
2006 |
2007 |
|
2008 |
|
2009 |
|
2010 |
|
Всего |
|
Красный Путь |
|
4 |
|
3 |
4 |
|
3 |
|
2 |
|
1 |
|
17 |
|
Гагарина |
|
4 |
|
2 |
0 |
|
0 |
|
0 |
|
0 |
|
6 |
|
10 лет Октяб- |
|
11 |
|
6 |
6 |
|
9 |
|
10 |
|
10 |
|
52 |
|
ря |
|
|
|
|
|
|
|
|
|
|
|
|
|
|
Жукова |
|
7 |
|
3 |
4 |
|
3 |
|
3 |
|
4 |
|
24 |
|
Ленина |
|
6 |
|
5 |
7 |
|
5 |
|
2 |
|
3 |
|
28 |
|
Маркса |
|
12 |
|
10 |
10 |
|
23 |
|
14 |
|
12 |
|
81 |
|
Масленникова |
2 |
|
1 |
1 |
|
1 |
|
2 |
|
0 |
|
7 |
|
|
Хмельницкого |
|
3 |
|
5 |
4 |
|
1 |
|
1 |
|
1 |
|
15 |
|
Маяковского |
|
1 |
|
1 |
0 |
|
1 |
|
2 |
|
0 |
|
5 |
|
итого |
|
50 |
|
36 |
36 |
|
46 |
|
36 |
|
31 |
|
235 |
|
Таблица 6 – Распределение ДТП с наездом на пешехода в зоне остановочных пунктов го- |
||||||||||||||
родского пассажирского транспорта |
|
|
|
|
|
|
|
|
||||||
|
|
|
|
|
|
|
|
|
|
|
|
|
|
|
Улица |
|
2005 |
|
2006 |
2007 |
|
2008 |
|
2009 |
|
2010 |
|
Всего |
|
Красный Путь |
|
7 |
|
7 |
7 |
|
3 |
|
6 |
|
8 |
|
38 |
|
Гагарина |
|
2 |
|
1 |
3 |
|
1 |
|
0 |
|
4 |
|
11 |
|
10 лет Октяб- |
|
3 |
|
8 |
7 |
|
4 |
|
1 |
|
5 |
|
28 |
|
ря |
|
|
|
|
|
|
|
|
|
|
|
|
|
|
Жукова |
|
0 |
|
2 |
0 |
|
0 |
|
0 |
|
0 |
|
2 |
|
Ленина |
|
3 |
|
2 |
3 |
|
3 |
|
0 |
|
2 |
|
13 |
|
Маркса |
|
13 |
|
18 |
11 |
|
12 |
|
12 |
|
15 |
|
81 |
|
Масленникова |
2 |
|
0 |
2 |
|
2 |
|
1 |
|
2 |
|
9 |
|
|
Хмельницкого |
|
4 |
|
5 |
6 |
|
7 |
|
3 |
|
7 |
|
32 |
|
Маяковского |
|
3 |
|
1 |
1 |
|
3 |
|
3 |
|
2 |
|
13 |
|
итого |
|
34 |
|
44 |
40 |
|
35 |
|
26 |
|
45 |
|
224 |
|
Оценивая общую динамику аварийности за |
- общее число ДТП на основных городских |
|||||||||||||
период 2005 |
– |
2010 |
гг. на представленной |
магистралях год от года увеличивалось (в |
||||||||||
группе магистралей, следует констатировать |
2010г число ДТП возросло на 31% относитель- |
|||||||||||||
следующее: |
|
|
|
|
|
|
но данных 2005 года); |
|
|
|
|
|||
Вестник СибАДИ, выпуск 3 (21), 2011 |
21 |
ТРАНСПОРТ. ТРАНСПОРТНЫЕ И ТЕХНОЛОГИЧЕСКИЕ МАШИНЫ
-число наездов на пешеходов ежегодно снижалось – и в 2010г уменьшилось на 33% в сравнении с 2005 годом;
-показатель Кн, характеризующий долю наездов на пешеходов относительно общего числа ДТП, за исследуемый период уменьшился, в среднем, в два раза (таблица 7);
-отдельные магистрали (проспект К.Маркса, ул. Маяковского, ул. Ленина, ул. 10
лет Октября) следует характеризовать по уровню опасности для пешеходов как “выше среднего“. Очевидно, такие улицы в первую очередь нуждаются в улучшении организации движения, и особенно, те участки, которые представляются как стабильные места концентрации ДТП.
Таблица 7 – Распределение доли |
ДТП с участием пешеходов относительно общего числа |
||||||
происшествий, % |
|
|
|
|
|
|
|
|
|
|
|
|
|
|
|
Улица |
2005 |
|
2006 |
2007 |
2008 |
2009 |
2010 |
Красный Путь |
5,3 |
|
4,6 |
3,9 |
2,6 |
1,6 |
1,9 |
Гагарина |
7,1 |
|
4,8 |
5,7 |
3,1 |
2,1 |
3,7 |
10 лет Октября |
8,0 |
|
7,4 |
5,6 |
5,0 |
4,4 |
3,2 |
Жукова |
6,8 |
|
7,0 |
2,8 |
3,7 |
2,8 |
2,1 |
Ленина |
8,1 |
|
5,8 |
6,0 |
4,7 |
5,0 |
4,2 |
Маркса |
7,6 |
|
7,6 |
6,2 |
5,9 |
5,5 |
5,4 |
Масленникова |
8,0 |
|
4,0 |
4,8 |
3,6 |
2,6 |
2,1 |
Хмельницкого |
5,7 |
|
6,3 |
5,3 |
4,5 |
3,1 |
3,6 |
Маяковского |
7,4 |
|
9,8 |
4,6 |
4,5 |
4,8 |
6,2 |
Таблица 8 – Среднечасовое число конфликтных ситуаций в зоне уличных пешеходных переходов на магистралях г. Омска
Улица |
|
|
Номер пешеходного перехода на магистрали |
|
|
||||||||
|
|
|
|
|
|
|
|
|
|
|
|
|
|
|
1 |
2 |
3 |
4 |
5 |
6 |
7 |
8 |
9 |
10 |
11 |
12 |
13 |
Красный Путь |
5 |
4 |
0 |
4 |
0 |
4 |
8 |
4 |
- |
- |
- |
- |
- |
|
|
|
|
|
|
|
|
|
|
|
|
|
|
Гагарина |
0 |
- |
- |
- |
- |
- |
- |
- |
- |
- |
- |
- |
- |
|
|
|
|
|
|
|
|
|
|
|
|
|
|
10 лет Октября |
13 |
10 |
23 |
11 |
8 |
9 |
24 |
11 |
19 |
31 |
43 |
37 |
23 |
|
|
|
|
|
|
|
|
|
|
|
|
|
|
Жукова |
23 |
35 |
10 |
31 |
10 |
10 |
35 |
- |
- |
- |
- |
- |
- |
|
|
|
|
|
|
|
|
|
|
|
|
|
|
Ленина |
0 |
172 |
8 |
57 |
16 |
56 |
107 |
- |
- |
- |
- |
- |
- |
|
|
|
|
|
|
|
|
|
|
|
|
|
|
Маркса |
24 |
177 |
20 |
0 |
108 |
4 |
105 |
31 |
0 |
4 |
173 |
207 |
178 |
|
|
|
|
|
|
|
|
|
|
|
|
|
|
Масленникова |
0 |
0 |
0 |
0 |
0 |
0 |
0 |
0 |
0 |
20 |
39 |
- |
- |
|
|
|
|
|
|
|
|
|
|
|
|
|
|
Хмельницкого |
4 |
4 |
4 |
4 |
4 |
7 |
0 |
0 |
- |
- |
- |
- |
- |
|
|
|
|
|
|
|
|
|
|
|
|
|
|
Маяковского |
7 |
3 |
3 |
2 |
2 |
- |
- |
- |
- |
- |
- |
- |
- |
|
|
|
|
|
|
|
|
|
|
|
|
|
|
Учитывая особую значимость организации |
ходных потоков, а также параметры, характери- |
|
дорожного движения в зоне пешеходных пере- |
зующие обустройство |
пешеходного перехода |
ходов, были выполнены наблюдения за пове- |
(протяженность направляющих ограждений, |
|
дением водителей ТС на этих участках магист- |
ширина перехода и проезжей части, длительно- |
|
ралей. Результаты фиксации числа конфликтов |
сти фаз регулирования – для регулируемых пе- |
|
на уличных переходах приведены в таблице 8. |
шеходных переходов). |
Методика эксперимен- |
Кроме подсчета числа возникающих конфликтов |
тального исследования и обработка его резуль- |
|
в зоне пешеходных переходов, фиксировались |
татов приведены в работах [1, 2]. |
|
интенсивности движения транспортных и пеше- |
|
|
22 |
Вестник СибАДИ, выпуск 3 (21), 2011 |
ТРАНСПОРТ. ТРАНСПОРТНЫЕ И ТЕХНОЛОГИЧЕСКИЕ МАШИНЫ
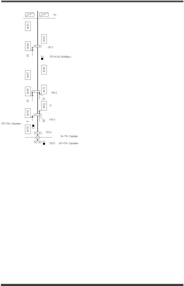
Рис. 1. Фрагмент линейной схемы магистрали пр. К. Маркса
Условные обозначения:
- внеуличный пешеходный переход;
- уличный пешеходный переход;
- остановочный пункт ГПТ;
- здание с указанием номера; М- магазины; О- офисы;
Б- лечебные учреждения; ПП 1- код (номер) уличного пешеходного перехода;
- светофорный объект; 30ориентировочная привязка перехода к зданию, м.
Сопоставление данных о среднечасовом количестве конфликтных ситуаций вида “транспорт - пешеход“ и среднегодовым числом наездов на пешеходов свидетельствует о наличии прямой связи между этими показателями.
Это подтверждает предположение о возможности использования данного показателя конфликтности при оценке опасности пешеходных переходов.
Заключение Выполнен анализ аварийности с участием пешеходов на наиболее загружен-
ных магистралях г. Омска, который позволил установить, что:
-на общегородских магистралях прослеживается тенденция ежегодного сокращения числа наездов на пешеходов при ежегодном росте общего числа ДТП;
-такие общегородские магистрали как пр. К.Маркса, улицы: 10 лет Октября, Маяковского,
иЛенина отличаются повышенной опасностью для пешеходов;
-между числом наездов на пешеходов и числом конфликтов вида “транспорт - пешеход“ имеется прямая зависимость;
-основными факторами опасности в зоне уличных пешеходных переходов являются: не выполнение водителями обязанности уступать дорогу пешеходам, опасный выход пешеходов на проезжую часть дорог перед приближающимся автомобилем; дефекты в размещении и обустройстве переходов.
Библиографический список
1.Симуль М.Г. Эффективность средств организации движения пешеходов /Материалы второй межрегиональной научно-практической конференции (г. Сургут, 2 апреля 2010) –Омск, СибАДИ, 2010.- С.153-157.
2.Симуль М.Г., Рябоконь Ю.А. О соблюдении водителями правил проезда пешеходных переходов в городе// Автотранспортноепредприятие. – 2011. – № 3.
–С. 48 – 50.
3.ГОСТ Р 52289-2004. Технические средства организации движения. Правила применения дорожных знаков, разметки, светофоров, дорожных ограждений и направляющихустройств.
CONFLICT SITUATIONS AND ROAD ACCIDENT RATE WITH THE PARTICIPATION OF THE PEDESTRIANS
ON THE URBAN MAINS
Yu.A. Ryabokon, M.G. Simul
In the articlethe analysisof accident rate withthe participation of pedestrians on the basic urban mains is given Omsk for 2005 - 2010 yr., and also results of experiment regarding the number of conflict situations on the pedestrian passages of the mains in question. The brief procedure of an experimental study of conflict situationsis given.
Рябоконь Юрий Антонович, к.т.н., доц., заведующий кафедрой «Организация и безопасность движения» СибАДИ, г. Омск, направление научных исследований: различные вопросы обеспечения безопасности движения, количество публикаций -52.
Симуль Мария Геннадьевна, старший преподаватель кафедры «Организация и безопасность движения» СибАДИ, г. Омск. Направление научных исследований: оценка эффективности средств и методов организации дорожного движения, количество публикаций– 13. E-mail: simul79@yandex.ru
Вестник СибАДИ, выпуск 3 (21), 2011 |
23 |
СТРОИТЕЛЬСТВО. СТРОИТЕЛЬНЫЕ МАТЕРИАЛЫ И ИЗДЕЛИЯ
РАЗДЕЛ II
СТРОИТЕЛЬСТВО. СТРОИТЕЛЬНЫЕ МАТЕРИАЛЫ И ИЗДЕЛИЯ
УДК 625.731.3
НОВАЯ КЛАССИФИКАЦИЯ ТИПОВ УКРЕПЛЕНИЯ ОТКОСОВ ЗЕМЛЯНОГО ПОЛОТНА
В.А. Шнайдер, В.В. Сиротюк
Аннотация. Выполнен анализ действующей классификации укреплений откосов земляного полотна. Представлена новая классификация способов укрепления откосов земляного полотна.
Ключевые слова: земляное полотно, укрепление откосов земляного полотна, геосинтетические материалы, классификация.
Введение
Откосные части дорожных конструкций являются одним из самых уязвимых элементов. В общей структуре методов повышения эксплуатационной надежности и долговечности первостепенное значение должно отводиться методам обеспечения устойчивости земляного полотна. Иначе могут возникать опасные деформации в пределах как всей дорожной конструкции, так и за ее пределами, при этом начальная деформация откоса может являться «спусковым» механизмом прогрессирующего разрушения обочин, покрытия, водоотводных канав, дренажных сооружений, прилегающих естественных склонов [1].
Основная часть
Укрепления откосов земляного полотна предназначены для повышения их эрозионной устойчивости, противодействия ударному воздействию и инфильтрации атмосферных осадков, стекания поверхностных вод, дефляции и других факторов, действующих на поверхность дороги и проявляющихся в зоне, находящейся выше влияния паводковых воздействий. Откосные неподтопляемые защитные конструкции предназначены для противодействия и изоляции поверхностных слоев откосов земляного полотна от температурных воздействий.
Для выбора типа укрепления откосов земляного полотна предлагают принимать во внимание и учитывать целый комплекс факторов и условий[1]:
–вид укрепляемого сооружения (насыпь или выемка);
–требуемый срок службы защитного укрепления;
–род грунта, из которого сложено укрепляемое сооружение, его свойства и состояние;
–род грунта основания сооружения (геологические разрезы основания укрепляемого земляного сооружения), его свойства и состояние, возможность просадки насыпи на слабом основании;
–высоту и крутизну укрепляемого откоса;
–местные климатические условия и метеорологическую обстановку;
–местные топографические условия (абсолютные отметки участка работ над уровнем моря, экспозиции склонов, по которым проложена дорога, экспозицию откосов укрепляемого земляного полотна);
–местные гидрологические условия (глубину и длительность периода подтопления откосов при наивысшем расчетном и низшем уровнях воды, амплитуду колебаний уровней воды, скорость течения, высоту ветровой и судовой волн, высоту набега волны на откос данной крутизны, ледовый режим, наличие карчехода);
–степень агрессивности среды для применяемых укрепительных материалов;
–вид и количество имеющихся строительных местных материалов для укрепительных работ, возможных условий их разработки, транспортировки, дальность возки, стоимость;
24 |
Вестник СибАДИ, выпуск 3 (21), 2011 |
СТРОИТЕЛЬСТВО. СТРОИТЕЛЬНЫЕ МАТЕРИАЛЫ И ИЗДЕЛИЯ
–наличие местной рабочей силы и ее квалификацию;
–возможности максимальной механизации трудоемких процессов укрепительных работ;
–заданный срок и период года для выполнения строительных работ.
Оценивать эрозионную опасность предлагают потенциальным смывом почвы (т/га в год), который рассчитывается по специальным формулам с учетом балльной оценки климата, рельефа. В общем виде потенциальная опасность эрозии представляется следующей зависимостью:
A = f(B, C, D, E),
где А – потенциальная опасность проявления эрозии; В – фактор влияния климатических условий территории на проявление эрозии; С – фактор влияния рельефа на проявление эрозии; D – фактор влияния почвенного покрова и подстилающих пород на проявление эрозии; Е – фактор влияния растительного покрова на предотвращение эрозии.
Для стабилизации эрозионных процессов (ветровая и водная эрозия), приводящих к оползням и обвалам, наиболее надежным и целесообразным способом с точки зрения экологии является создание растительного дернового слоя на склонах и откосах. Но на создание этого слоя необходимы годы, поэтому есть необходимость выполнения дополнительных укрепительных работ.
Действующая на сегодняшний день классификация типов укрепления, разработанная СоюздорНИИ, подразделяет все типы на 3 группы [2]:
1)биологические – предназначены для защиты откосов от эрозии, сплывов, оплывин в районах с благоприятными грунтовыми и климатическими условиями;
2)несущие – предназначены для компенсации сдвигающих усилий, возникающих в грунте поверхностных слоев откосов, а так же силовых воздействий паводковых и поверхностных вод;
3)защитные и изолирующие конструкции – предназначены для изоляции поверхностных слоев откоса от температурных воздействий, впитывания атмосферных осадков и отвода грунтовых вод.
Представленная классификация имеет ряд существенных недостатков, поскольку в некоторых случаях не имеет четких признаков подразделения элементов, а в некоторых случаях эти признаки подобраны не совсем удачно. К тому же она разрабатывалась более 30 лет назад и не содержит конструкций и материалов укрепления, появившихся в после-
дующий период, следовательно, морально и физически устарела.
Мы разработали новую классификацию типов укрепления. В предлагаемой нами классификации укрепления откосов земляного полотна выделяем следующие основные критерии (рисунок 1):
1 – по виду используемых материалов;
2 – по конструктивному признаку;
3 – по технологическому принципу;
4 – по виду обеспечиваемой устойчивости. По первому критерию – виду используе-
мых материалов, выделяем 3 основных типа: биологические укрепления; конструкции и типы укреплений с использованием искусственных материалов, смешанные (рисунок 2). По конструктивному критерию выделяем две основные группа: сплошные и решетчатые (рисунок 3). По технологическому критерию выделяем следующие конструкции: сборные и монолитные (рисунок 4). По виду обеспечения устойчивости нами выделены следующие группы типов конструкций: обеспечивающие местную устойчивость; комбинированные; обеспечивающие общую устойчивость.
Наиболее перспективными материалами для укрепления откосов на сегодняшний день являются различные геосинтетические материалы: геотекстили, объемные георешетки, геоматы, геокомпозиты. Они предотвращают или замедляют процесс эрозии грунта, предотвращают взаимопроникновение материалов контактирующих слоев в период строительства (технологическая прослойка) или в период строительства и эксплуатации (разделительная прослойка), предотвращают кольматацию (вмыв мельчайших или илистых частиц в поры, что приводит к уменьшению фильтрации [3] дренажей (фильтр), предотвращают вынос частиц грунта потоком (обратный фильтр)[4].
Заключение
Геосинтетические материалы на практике хорошо зарекомендовали себя. Но возникают следующие вопросы:
1)каковы заиливающие характеристики этих материалов в зависимости от разных грунтов;
2)когда наступает «отказ»;
3)возникает необходимость определения шероховатости геосинтетических материалов для дальнейшего изучения процессов заиливания.
Необходимо продолжить анализировать все возможные типы укрепления и продолжить разработку классификации с глубокой проработкой вопросов.
Вестник СибАДИ, выпуск 3 (21), 2011 |
25 |