Материал: 2165

Внимание! Если размещение файла нарушает Ваши авторские права, то обязательно сообщите нам

Рис. 9. Расчетные случаи загружения резервуара: а – резервуар заполнен водой, но не обсыпан грунтом (стадия гидравлического испытания);

б – резервуар обсыпан грунтом, но не заполнен водой (стадия эксплуатации)

Рис. 10. Цилиндрический сборный железобетонный резервуар с предварительно - напряженной стенкой

56

Рис. 11. Соединение стенки резервуара с покрытием днища

57

Рис. 12. Расчетная схема при определении кольцевых растягивающих

усилий в стенке резервуара

58

Рис. 13. Расчетная схема стенки резервуара при давлении воды

59

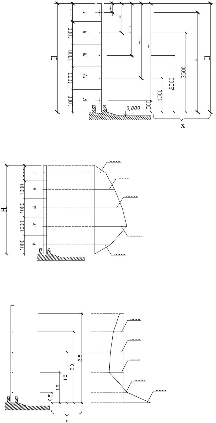
Рис. 14. Разбивка стенки резервуара на зоны

Рис. 15. Эпюра кольцевых растягивающих усилий

60