Материал: 1740

Внимание! Если размещение файла нарушает Ваши авторские права, то обязательно сообщите нам

36

Следовательно, передача непрерывных сообщений заменяется передачей последовательности чисел. Эти числа можно выразить в удобной системе счисления и передать по линии связи в виде последовательности кодовых комбинаций. В технических приложениях наибольшее применение находит двоичная система счисления. Реализация двух цифр такой системы (0 и 1) наиболее проста.

Каждому целому числу (уровню квантования) можно поставить в соответствие двоичное n-разрядное число. Обычно используется натуральный двоичный код, в котором кодовые группы соответствуют номеру передаваемого уровня квантования в двоичной системе счисления, т.е. структура кодовой группы определяется выражением

 

n 1

N an 1 2n 1 an 2 2n 2 ... a0

20

ai 2i , (2.6)

 

i

0

где ai – кодовый символ i-го разряда ( ai

0; 1 ).

 

Множители 2n 1 ,2n 2 ,...,20 называют весовыми коэффици-

ентами соответствующего разряда или просто весами разрядов. Количество уровней амплитуды, которые можно представить в виде n-разрядного двоичного числа, равно

 

 

 

 

 

 

 

 

M

X max

 

 

Xmin

2n .

 

(2.7)

 

 

 

 

 

 

 

 

 

 

 

 

 

X

 

 

 

 

 

 

 

 

 

 

 

 

 

 

 

 

 

 

Двоичные символы числа N можно представить условно в

 

 

 

 

 

 

 

 

 

 

 

 

 

 

 

виде наличия или от-

1

 

1

0

1

0

1

 

1

 

сутствия импульса на

 

 

 

 

 

 

 

 

 

 

 

 

 

 

 

соответствующих

по-

 

 

 

 

 

 

 

 

 

 

 

 

 

 

 

зициях. На рис. 2.4 по-

64

32

16

8

4

2

 

1 t

казана двоичная

им-

Рис. 2.4 – Последовательность

пульсно-кодовая груп-

импульсов, отображающая число

па, соответствующая

N=107 в двоичной системе счисления

десятичному

числу

 

 

 

 

 

 

 

 

 

 

 

 

 

 

 

N=107 при числе

раз-

рядов n=7.

3. Преобразователь напряжения в цифровой двоичный код (АЦП) взвешивающего типа

Uэт 0
Uоп 0
Sn 1Uэт n 1
Sn 2Uэт n 2
... S1Uэт 1
Uэт 0

37

3.1. Принцип действия преобразователя

Работа преобразователя основана на сравнении кодируемого напряжения x(t) с взвешенной суммой n эталонных напряжений, величины которых равны

Uэт i 2

i

U ,

(2.8)

 

 

 

где i=n–1, n–2, … ,1, 0

– номер разряда;

 

n – число разрядов;

 

 

 

 

 

 

U – шаг равномерного квантования;

U

эт n 1

2n 1

U

( X

max

X

min

) 2

– эталон наибольшего

 

 

 

 

 

 

 

веса (старшего разряда).

 

 

 

 

 

Пусть X min

0 , X max

E .

 

 

 

 

Преобразование напряжения Х в n-разрядное число осуществляется здесь за n тактов; на каждом такте вырабатывается очередной двоичный символ.

Первый такт. Вырабатывается первое эталонное напряже-

ние

Uэт n 1

E 2

и

первое

опорное

напряжение

Uоп n 1

Uэт n 1

E 2 .

 

 

 

 

Если кодируемое

напряжение

Х оказалось

больше, чем

Uоп n 1 , то первый символ (символ старшего разряда) Sn 1 1 ; в

противном случае Sn 1 0.

Второй такт. Вырабатывается второе эталонное напряже-

ние Uэт n

2

E 4 и формируется второе опорное напряжение

Uоп n 2

Sn 1Uэт n 1

Uэт n 2 .

Если X

Uоп n

2 , то Sn 2 1 ; в противном случае Sn 2 0.

Такие операции повторяются до последнего, n-го такта.

n-й такт. Последнее эталонное напряжение равно шагу квантования по амплитуде E2n U , а последнее опорное напряжение уже незначительно отличается от Х

.

38

Если X Uоп 0 , то S0 1 ; в противном случае S0 0. На этом цикл преобразования заканчивается.

В табл. 2.1 в качестве примера указаны значения перечисленных величин для пятиразрядного (n=5) преобразователя, рассчитанного на преобразование напряжений Х, которые могут

принимать любое значение

в интервале

от X min

0 до

X max

E 8 . Пусть величина входного напряжения равна 3,31.

 

Таблица 2.1 – Пример преобразования методом взвешивания

 

Х

Номер такта

 

Uэт i

 

Uоп i

 

Si

 

 

 

1

 

4,00

 

4,00

 

0

 

 

 

2

 

2,00

 

2,00

 

1

 

 

3,31

 

 

 

 

 

 

 

 

 

3

 

1,00

 

3,00

 

1

 

 

 

4

 

0,50

 

3,50

 

0

 

 

 

 

 

 

 

 

 

 

 

 

 

5

 

0,25

 

3,25

 

1

 

3.2. Описание лабораторной установки

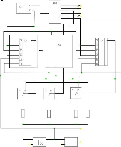
Исследуемый преобразователь построен по типу прямого преобразования с цепью обратной связи. Структурная схема преобразователя приведена на рис. 2.5.

Основные узлы преобразователя выполняют следующие функции:

1)генератор тактовых импульсов (ГТИ) вырабатывает периодическую последовательность прямоугольных импульсов, которые управляют работой всего преобразователя. Период по-

вторения импульсов ТГТИ определяет время, необходимое для образования одного разряда двоичного числа;

2)распределитель импульсов определяет частоту циклов кодирования, управляя распределением импульсов кодовой группы по соответствующим разрядам;

3)входное кодируемое напряжение x(t) подается в сравнивающее устройство, где производится его последовательное сравнение с эталонным напряжением, формируемым в генераторе эталонного напряжения (ГЭН);

39

Генератор Распределитель тактовых импульсов импульсов

 

 

 

 

 

 

Управляющее

 

Цепь обратной

 

 

устройство

 

связи

 

 

 

Uоп

 

 

 

 

 

 

 

 

 

Генератор

 

 

x(t)

 

Сравнивающее

 

эталонного

 

 

 

 

устройство

 

 

напряжения

 

 

 

 

 

 

Вых.

 

 

 

 

 

 

 

 

 

 

 

 

 

 

 

 

Формирующее

 

 

 

 

 

 

 

устройство

 

 

 

 

 

 

 

Рис. 2.5 – Структурная схема преобразователя

собратной связью

4)вырабатываемое в результате сравнения напряжение ошибки через цепь обратной связи воздействует на управляющее устройство и таким образом управляет выдачей эталонного напряжения соответствующего разряда;

5)результат сравнения с формирующего устройства поступает на выход преобразователя в виде импульсов кода.

Функциональная схема преобразователя приведена на рис.

2.6.

Работа преобразователя иллюстрируется временными диаграммами на рис. 2.7.

Импульсы ГТИ служат импульсами запуска для циклического распределителя на триггерах.

В преобразователе использован семиразрядный код (n=7), поэтому на восьми выходах распределителя появляется серия коммутирующих импульсов, равномерно сдвинутых во времени друг относительно друга. Цикл кодирования повторяется с пе-

риодом Т=8ТГТИ – это время, необходимое для образования одной кодовой комбинации.

 

 

 

 

 

 

 

 

 

 

40

 

 

 

 

 

 

 

 

 

 

 

 

 

 

 

 

 

6

Б1

 

Б2

 

 

 

 

 

 

 

 

 

 

 

 

 

 

 

 

 

 

 

 

 

 

 

 

 

 

 

 

 

 

 

 

 

 

1

 

 

 

 

 

9

 

 

 

 

 

 

 

 

 

 

 

 

 

 

 

 

 

4

 

 

 

 

 

Б3

 

 

 

 

 

2

 

 

 

 

 

5

 

 

 

 

 

 

 

 

 

 

 

 

 

 

 

 

 

7

 

 

 

 

 

 

 

 

 

 

 

 

 

1

 

 

 

 

 

 

 

 

 

 

 

 

 

 

 

 

 

 

 

 

 

3

 

 

 

 

 

 

 

 

 

 

 

 

 

 

 

 

 

2

 

 

 

 

 

 

 

 

 

 

 

 

 

 

 

 

 

8

 

 

 

 

 

 

 

 

 

 

 

 

 

 

 

 

 

 

 

 

 

 

 

Б4

 

 

 

 

 

 

 

 

5

 

 

1

 

 

 

 

 

 

 

 

 

 

 

 

 

 

1

 

1

 

 

 

 

 

 

 

 

 

 

 

1

 

 

 

 

 

 

 

 

 

 

 

1

6

 

 

 

 

 

 

 

 

 

 

 

 

 

 

 

 

6

5

 

 

 

 

 

 

 

 

 

 

 

 

 

 

 

 

5

4

 

 

 

 

 

 

 

 

 

 

 

 

 

 

 

 

4

3

 

 

 

 

 

 

 

 

 

 

 

 

 

 

 

 

3

2

 

 

 

 

 

 

 

 

 

 

 

 

 

 

 

 

2

 

 

 

 

 

 

 

1

 

 

1

1

 

 

 

 

 

 

 

 

 

 

 

 

 

4

 

 

2

3

 

 

 

 

 

 

 

 

 

 

 

 

 

 

 

 

 

 

1

 

 

2

 

1

 

2

 

 

1

 

2

 

 

 

 

 

 

 

 

 

1

0

 

 

 

 

1

0

 

 

 

1

1

0

2

 

1

2

 

 

1

2

 

 

 

 

 

 

 

 

 

 

 

 

 

 

 

 

 

 

КЛ7

 

 

КЛ4

 

 

 

 

 

 

КЛ1

 

 

 

 

 

 

 

 

 

 

 

 

 

 

 

 

 

4

4

 

 

 

 

4

4

 

 

 

 

 

4

4

 

 

 

 

 

 

 

 

 

 

 

 

 

 

 

 

 

 

 

A1

 

 

 

 

A4

 

 

 

 

 

 

A7

 

 

 

 

 

 

 

 

 

 

 

 

 

 

3

 

 

 

 

 

3

 

 

 

 

3

 

 

 

 

 

 

 

 

 

 

 

 

 

 

 

 

 

 

 

 

 

 

 

 

3

 

 

 

 

 

3

 

 

 

 

3

 

 

 

 

 

 

 

 

 

 

 

 

 

2n-1*R

 

 

 

 

 

 

 

 

 

 

 

 

 

 

 

 

 

 

 

 

 

 

 

 

 

 

 

 

 

Б7

 

 

 

 

 

2

3

3

 

 

 

 

2

 

 

 

 

 

 

 

 

 

2

 

 

 

 

2

 

 

 

 

 

 

 

 

 

 

 

 

 

 

Б5

 

 

 

3

 

3

Б6

 

 

 

 

1

1

 

 

 

 

_

1

1

 

 

 

 

 

 

 

 

 

 

 

 

 

 

 

fT

 

 

 

 

 

 

 

Рис. 2.6 – Функциональная схема преобразователя

собратной связью

Вкачестве управляющего устройства используется статический триггерный регистр (регистр памяти) – Т1-Т7. Запись чисел в регистр производится в параллельном коде. В каждом

триггере хранится один разряд двоичного числа. Регистр позво-