Материал: ---Готовые билеты---

Внимание! Если размещение файла нарушает Ваши авторские права, то обязательно сообщите нам
  1. Растворимость газов в жидкостях. Закон Генри-Дальтона. Закон распределения.

Растворимость газов в жидкостях.

Растворимость газов с повышением температуры уменьшается.

Согласно закону Генри, растворимость газа при постоянной температуре пропорциональна давлению газа над раствором.

где Г- константа Генри.

Закону Генри строго подчиняются те газы, растворимость которых невелика и которые не вступают в химическое взаимодействие с растворителем

Закон Джона Дальтона.

В случае растворения смеси газов в жидкости каждый их них растворяется пропорционально своему парциальному давлению.

Закон распределения и коэффициент распределения

В систему из дух несмешивающихся жидкостей I и II введено вещество III, концентрация которого в жидкостях с1 и с2. Согласно закону распределения, соотношение концентраций при Т = const есть величина постоянная, именуемая коэффициентом распределения L:

L  константа, не зависящая от количества растворённого вещества в обеих жидкостях. Она определяется природой растворителей, природой растворённого вещества и температурой.

Закон Генри  частный случай более общего закона распределения.

  1. Законы Рауля.

Согласно первому закону Рауля, давление пара растворителя над раствором пропорционально мольной доле растворителя в растворе.

Относительное понижение давления пара растворителя над раствором равно мольной доли растворённого вещества.

Это вторая формулировка 1-го закона Рауля.

Графическое изображение 1-го закона Рауля.

Если система полностью подчиняется закону Рауля, на графике будут наблюдаться прямолинейные зависимости.

Температура замерзания раствора ниже температуры замерзания растворителя, а температуры кипениявыше.

Согласно второму закону Рауля, повышение температуры кипения раствора и понижение температуры его замерзания пропорциональны моляльной концентрации раствора.

не зависит от природы растворённого вещества, а определяется природой растворителя и моляльностью, т.е. числом растворённых молекул в определённого количестве растворителя.

С помощью закона Рауля можно определять неизвестные молекулярные массы растворённых веществ. Если определяется раствора, то метод носит название эбулиоскопия, если - криосокпия.

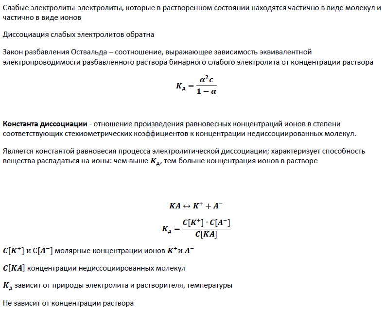
  1. Э лектролитическая диссоциация. Степень диссоциации. Слабые электролиты.

  1. Константа диссоциации. Закон разведения Оствальда.

  2. Сильные электролиты. Понятие активности и коэффициента активности. Ионная сила раствора.

В растворах сильных электролитов в результате их практически полной диссоциации создается высокая концентрация ионов.

Между катионами и анионами возникает электростатическое притяжение и эффективная, (то есть экспериментально определенная) концентрация этих ионов оказывается меньше, чем их истинная концентрация.

Для оценки способности ионов к химическому взаимодействию в растворах сильных электролитов используют понятие  активности (   ).

Активностью иона называют эффективную или условную концентрацию его, соответственно которой он действует в химических реакциях.

Между активностью иона (   ) и его действительной концентрацией (   ) существует зависимость

 ,

где   - коэффициент активности; 

Таким образом, коэффициент активности  это отношение активности иона к его общей концентрации. Так как   , то   , поэтому при точных расчетах в уравнение закона действующих масс должны входить активности ионов, а не их концентрации. Если диссоциацию электролита изобразить схемой

 ,-

то константа диссоциации   будет выражаться следующим образом:

В этом случае   называют термодинамической константой.

Понятие активности применимо не только к отдельным ионам, но и к электролиту в целом. Для электролита   средняя активность и средний коэффициент активности связаны с активностями и коэффициентами активности катионов   и анионов   следующими соотношениями:

 

Коэффициенты активности ионов зависят не только от концентрации сильного электролита, но и от концентрации всех других ионов, присутствующих в растворе. Мерой электростатического взаимодействия между ионами является ионная сила раствора  , которая вычисляется по формуле:

где   концентрации различных ионов, моль/л;

 заряды этих ионов.

  1. Электролитическая диссоциация воды. Ионное произведение воды. Водородный показатель. Понятие об индикаторах.

Диссоциация воды.

Вода – слабый амфотерный электролит. И как слабый электролит в незначительной степени диссоциирует на ионы, которые находятся в равновесии с недиссоциированными молекулами:

H2O <-> H+ OH-

KH2O = (H+)(OH-)/ (H2O)

Учитывая значение константы диссоциации воды и концентрацию недиссоциированных молекул воды в моль/л, получим выражение, называемое ионным произведением воды:

KH2O = (H+)(OH-)= 10-14

Постоянство произведения (H+)(OH-) означает, что в любом водном растворе ни концентрация ионов водорода, ни концентрация гидроксид-ионов не может быть равна нулю. В чистой воде: (H+)= (OH-)= 10-7 моль/л. Если в неё добавить кислоту, то  (H+)станет больше 10-7, а (OH-)меньше. И наоборот.

Из постоянства произведения (H+)(OH-) следует, что при увеличении концентрации одного из ионов воды соответственно уменьшает концентрация другого иона. Это позволяет вычислить концентрацию одного вида ионов, когда известна концентрация другого.

Концентрации ионов водорода, выраженные в моль/л, обычно составляют малые доли единицы. Использование таких чисел не всегда удобно. Поэтому введена особая единица измерения концентрации ионов водорода, называемая водородным показателем и обозначается  рН.

Водородным показателем рН называется отрицательные десятичный логарифм концентрации ионов водорода: рН = -lg(H+)

Гидроксильный показатель рОН называется  отрицательным десятичным логарифморм ионов гидроксония: рОН = -lg(OH-)

рН + рОН = 14 

рН = 7 – нейтральная среда;

рН < 7 – кислая среда;

рН > 7 – щелочная среда.

Одним из способов определения кислотности растворов является использование индикаторов (это сложные органические кислоты или основания):

Ио́нное произведе́ние воды́ — произведение концентраций ионов водорода Н+ и ионов гидроксида OH− в воде или в водных растворах, константа автопротолиза воды.

Вывод значения ионного произведения воды

Вода, хотя и является слабым электролитом, в небольшой степени диссоциирует:

H2O + H2O ↔ H3O+ + OH−

или

H2O ↔ H+ + OH−

Равновесие этой реакции сильно смещено влево. Константу диссоциации воды можно вычислить по формуле:  где:

[H+] — концентрация ионов гидроксония (протонов);

[OH−] — концентрация гидроксид-ионов;

[H2O] — концентрация воды (в молекулярной форме) в воде;

Концентрация воды в воде, учитывая её малую степень диссоциации, величина практически постоянная и составляет (1000 г/л)/(18 г/моль) = 55,72 моль/л.

Константа Kв, равная произведению концентраций протонов и гидроксид-ионов, называется ионным произведением воды. Она является постоянной не только для чистой воды, но также и для разбавленных водных растворов веществ. C повышением температуры диссоциация воды увеличивается, следовательно, растёт и Kв, при понижении температуры — наоборот.

Практическое значение ионного произведения воды

Практическое значение ионного произведения воды велико, так как оно позволяет при известной кислотности (щёлочности) любого раствора (то есть при известной концентрации [H+] или [OH−]) найти соответственно концентрации [OH−] или [H+]. Хотя в большинстве случаев для удобства представления пользуются не абсолютными значениями концентраций, а взятыми с обратными знаком их десятичными логарифмами — соответственно, водородным показателем (pH) и гидроксильным показателем (pOH).

Так как Kв — константа, при добавлении к раствору кислоты (ионов H+), концентрация гидроксид-ионов OH− будет падать и наоборот. В нейтральной среде [H+] = [OH−] = моль/л. При концентрации [H+] > 10−7 моль/л (соответственно, концентрации [OH−] 10−7 моль/л (соответственно, концентрации [H+] < 10−7 моль/л) — щелочной. Чистая вода очень плохо проводит электрический ток, но всё же обладает измеримой электрической проводимостью, которая объясняется небольшой диссоциацией воды на ионы водорода и гидроксид-ионы. Для воды и разбавленных водных растворов при неизменной температуре произведение концентраций ионов водорода и гидросид-ионов есть величина постоянная. Эта постоянная величина называется ионным произведением воды. Растворы, в которых концентрация ионов водорода и гидроксид-ионов одинаковы, называются

нейтральными растворами.

Если концентрация ионов водорода в водном растворе известна, то тем самым определена и концентрация гидроксид-ионов. Поэтому как степень кислотности, так и степень щёлочности раствора можно количественно охарактеризовать концентрацией ионов водорода. Кислотность и щелочность раствора можно выразить другим, более удобным способом: вместо концентрации ионов водорода указывают её десятичный логарифм, взятый с обратным знаком.

Эта величина называется водородным показателем и обозначается через рН:

рН=-lg[H+]

Для измерения рН существуют различные методы. Приближённо реакцию

раствора можно определить с помощью специальных реактивов, называемых

индикаторами, окраска которых меняется в зависимости от концентрации ионов

водорода. Наиболее распространённый индикатор – метиловый оранжевый,

метиловый красный, фенолфтолеин.

Индикаторы – вещества, позволяющие следить за составом среды или за протеканием химической реакции. Одни из самых распространенных – кислотно-основные индикаторы, которые изменяют цвет в зависимости от кислотности раствора. Происходит это потому, что в кислой и щелочной среде молекулы индикатора имеют разное строение.

Кислотно-основные индикаторы — органические соединения, способные изменять цвет в растворе при изменении кислотности (рН). Индикаторы широко используют в титровании в аналитической химии и биохимии. Из-за субъективности определения цвета, индикаторы pH не всегда удобны, для точного измерения pH используют pH-метры с цифровой индикацией.

Измерение pH с помощью индикаторной бумаги

Ks: 

Формы применения индикаторов

Индикаторы обычно используют, добавляя несколько капель водного или спиртового раствора, либо немного порошка (например, смесь мурексида с хлоридом натрия) к пробе исследуемого раствора. Так, при титровании, в аликвоту исследуемого раствора добавляют индикатор, и наблюдают за изменениями цвета в точке эквивалентности.

Другой способ применения - использование полосок бумаги, пропитанных раствором индикатора или смеси индикаторов и высушенных (например, "Универсальный индикатор"). Такие полоски выпускают в самых разнообразных вариантах - с нанесенной на них цветной шкалой - эталоном цвета (в том числе для окрашенных или мутных сред), или с напечатанными числовыми значениями рН; для точного измерения в узких диапазонах рН, и для ориентировочного исследования растворов; в рулончиках, коробках и пеналах, или в виде отрывных книжечек.

Современные индикаторные полоски могут быть изготовлены с красителем - индикатором, привитым к целлюлозе или иному полимеру. Это делает их устойчивыми к вымыванию, вплоть до многократного использования.