Материал: volkov_sk_marketingovoe_prodvizhenie_rossii_kak_turistichesk

Внимание! Если размещение файла нарушает Ваши авторские права, то обязательно сообщите нам

Ключевую роль в продвижении территории должна принадлежать федеральным властям. Они не только должны активно участвовать в разработке территориальных программ маркетинга, но и выступать основным заказчиком ее реализации. Маркетинговая служба может быть создана как подразделение администрации территориального образования, как специально созданная структура, в которой власть является соучредителем, как независимая рыночная структура с единым координационным центром.

Само наличие огромных туристских ресурсов у отдельно взятой территории еще не гарантирует больших туристских потоков. Для развития индустрии туризма в стране необходимо обеспечить соответствующие экономические, политические и социально-культурные условия, способствующие росту приезжих туристов. Для того, чтобы туризм стал приносить экономический и социальный доход, необходимо активно развивать имеющиеся ресурсы. Необходимо комплексное развитие туристской инфраструктуры. Это подразумевает не только модернизацию существующей туристской инфраструктуры, но и активное маркетинговое сопровождение продвижения национальных туристских продуктов на внешнем рынке. При правильном симбиозе господдержки и туристского бизнеса Россия может рассчитывать на положительную динамику роста туристских потоков, что в свою очередь может дать толчок к развитию другим отраслям народного хозяйства страны.

80

Глава 3

МЕТОДИЧЕСКИЕ И ПРАКТИЧЕСКИЕ РЕКОМЕНДАЦИИ ПО ФОРМИРОВАНИЮ МАРКЕТИНГОВОГО МЕХАНИЗМА ПРОДВИЖЕНИЯ РОССИЙСКОГО ТУРПРОДУКТА

НА МЕЖДУНАРОДНЫЕ РЫНКИ

3.1. Разработка маркетингового механизма продвижения национального турпродукта на международных рынках

В эпоху глобализации, когда межтерриториальные передвижения людей стали гораздо проще и быстрее, конкуренция между странами (регионами) за туристические потоки значительно усилились. Для обеспечения конкурентоспособности на туристическом рынке территориям уже не достаточно обеспечить дифференцированное предложение, они должны обеспечить постоянный коммуникационный процесс между стейкхолдерами туристической территории. Развитие маркетингового механизма взаимодействия будет способствовать формированию устойчивых связей между потребителями территориального туристического продукта (туристами) и поставщиками услуг (стейкхолдеры туристической территории).

Развитие рыночных отношений и повышение деловой активности способствуют активизации деятельности по продвижению России и отдельных территорий на международном рынке туристских услуг. Вместе с тем необходимо отметить, что продвижение российских регионов как туристских направлений происходит не равномерно в силу отсутствия единой стратегии продвижения. Российские регионы используют различные маркетинговые механизмы продвижения региональных туристских про-

81

дуктов, исходя из собственного понимания и осознания роли и места индустрии туризма в стратегии регионально развития.

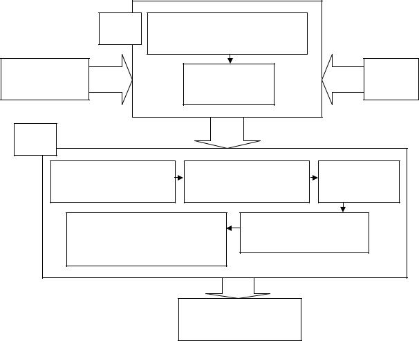
В силу географических особенностей и большого разнообразия туристических возможностей России формирование зонтичного туристического бренда страны следует производить на основе туристических суббрендов регионов или даже отдельных достопримечательностей. Для повышения эффективности от принимаемых мер по продвижению национального турпродукта на международных рынках необходима разработка маркетингового механизма продвижения (рис. 3.1).

1

 

Цель: создание

 

 

 

этап

туристического бренда

 

 

Коллабо-

 

Определение

 

 

ГЧП

рация

 

 

 

 

стейкхолдеров

 

 

 

 

 

 

 

2

 

 

 

 

 

этап

 

 

 

 

 

Внешний и внутрен-

 

Разработка концепции

Визуализация

ний маркетинговый

 

туристического

 

бренда

анализ

 

бренда

 

 

 

Маркетинг и оценка

Продвижение

 

бренда

 

эффективности

 

 

 

 

 

 

 

Результаты

Рис. 3.1. Маркетинговый механизм продвижения национального турпродукта на международные рынки

И с т о чн и к : авторский

82

Основной целью предлагаемого маркетингового механизма продвижения национального турпродукта является формирование сильного туристического бренда территории (в данном случае туристического бренда страны), который призван усилить конкурентные преимущества в процессе его позиционирования на основных целевых рынках.

Главными носителями и трансляторами ценностей туристического бренда должны стать резиденты территории, которые должны идентифицировать себя с продвигаемым во внешнюю среду туристическим брендом. Для этого концепция позиционирования должна быть простой и ясной. Невозможно строить сильный туристический бренд без понимания того, каким он должен быть. Что территория (страна, регион, город, муниципалитет) может предложить туристам. В силу объективных условий ограниченности всех видов ресурсов территориям нужно определить наиболее перспективные виды туризма и делать все возможное для их эффективного развития и продвижения на туристическом рынке. На взгляд автора, сильный и конкурентоспособный туристический бренд территории должен отвечать следующим критериям:

быть обоснованным (правдивым). Рекламные обещания и реальное состояние дел должны полностью совпадать. Не обоснованные туристические обещания территорий могут полностью нивелировать маркетинговые усилия стейкхолдеров по формированию сильного туристического бренда;

быть правдоподобным. Необходимо избегать гротескных эпитетов

ислоганов, использующихся в маркетинговых кампаниях по продвижению туристических территорий. Чрезмерно пафосное описание туристических возможностей территорий может вызвать опасение со стороны потенциальных туристов, особенно тех, у кого нет личного опыта взаимодействия с данной туристической территорией;

83

быть простым (понятным). Не имея четкой стратегии развития

ипродвижения территории как туристического направления, органы власти стремятся заполнить информационный вакуум различного рода сообщениями в СМИ без маркетинговой основы для формирования единого восприятия территории целевыми аудиториями, вследствие чего возникает эффект размытого восприятия. Необходимо простое и понятное для целевой аудитории послание о выгодах и преимуществах туристической территории. Туристический бренд должен легко узнаваться и быть понятным;

иметь призыв. Туристическая территория должна призывать потенциальных туристов посетить ее, обосновывая свой призыв конкретными обещаниями. Как выделяют исследователи, в ближайшем будущем основными факторами привлекательности будут: культура, состояние окружающей среды, уровень социального развития территории, а также атмосфера территории [89, c. 10];

быть уникальным. Для того, чтобы быть эффективным, туристический бренд территории должен отличаться от других брендовконкурентов. В условиях высоко конкурентного туристического рынка это сделать очень сложно. Практически все ниши рынка имеют своих явных

ипотенциальных лидеров, поэтому необходимо ответственно и креативно подойти к вопросу разработки УТП туристической территории и процессу разработки коммуникационной стратегии.

Основой предлагаемого механизма маркетингового продвижения должна стать грамотная и научно обоснованная коммуникационная страте-

гия с основными стейкхолдерами туристического бренда территории.

В рамках данного исследования к основными стейкхолдерам туристиче-

ской территории относятся:

84