Материал: Строительные машины (в вопросах и ответах)

Внимание! Если размещение файла нарушает Ваши авторские права, то обязательно сообщите нам

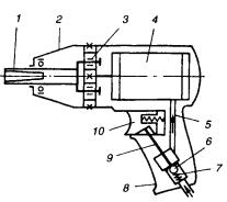
Долбежник состоит из однофазного коллекторного двигателя, одноступенчатого цилиндрического редуктора, бесконечной долбежной фрезерной цепи с направляющей линейкой, рычажного механизма подачи и основания с зажимным приспособлением. Заглубление фрезерной цепи в обрабатываемый материал при долблении паза осуществляется при равномерном нажатии на рукоять рычажного механизма подачи.

Рис. 172. Электрический долбежник: 1 – колонка с прижимами; 2 – стопорные винты; 3 – двигатель; 4 – рычажный механизм подачи; 5 – линейка; 6 – долбежная фрезерная цепь; 7 – основание; 8 – внешние режущие звенья; 9 – внутренние скалывающие звенья

Основными параметрами долбежников являются размеры выбираемых пазов и скорость резания.

Электрические долбежники имеют максимальный размер выбираемых пазов 20×60×160 мм, скорость резания 0,1 м/с, мощность электродвигателя до 1,1 кВт.

Эксплуатационная производительность деревообрабатывающих машин (м3/с)

Пэ = ВНvпKуKв,

246

где В и Н – соответственно ширина и глубина пропила (для дисковой пилы и лобзика), гнезда (для долбежника), строгания или фрезерования (для ножевых барабанов фрез), м;

vп – скорость подачи рабочего органа, м/с;

Kу – коэффициент, учитывающий конкретные условия обработки древесины;

Kв – коэффициент использования машины по времени.

71. Что представляют собой пневматические ручные машины?

Довольно широкое распространение при производстве строи- тельно-монтажных, санитарно-технических и отделочных работ получили пневматические ручные машины, источником энергии которых служит атмосферный воздух, сжатый до давления 0,5…0,7 мПа в компрессорах. По сравнению с электрическими пневматические машины легче, портативнее, проще по конструкции, нечувствительны к перегрузкам, обладают большей удельной мощностью, более надежны и безопасны в эксплуатации. Однако пневматические машины имеют низкий КПД (8…16 %) и расходуют электроэнергии в среднем в 7…9 раз больше (поскольку для привода компрессора необходим двигатель большой мощности), а также требуют дополнительных эксплуатационных расходов на сооружение трубопроводов – воздуховодов с приборами для очистки воздуха и на обслуживание компрессорной установки.

По принципу действия различают вращательные, ударные и ударно-вращательные пневмомашины. К вращательным пневмомашинам относятся сверлильные, шлифовальные, резьбонарезные, пневмоножницы, пневмогайковерты, кинематика, назначение и принцип действия которых такие же, как у электромашин с вращательным движением рабочего органа.

Для привода вращательных пневмомашин применяют поршневые, турбинные и ротационные пневмодвигатели. По сравнению с поршневыми турбинные и ротационные двигатели проще по конструкции, портативны (на 1 кВт мощности двигателя приходится не

247

более 1 кг массы), быстроходны (до 330 с–1), легко реверсируются и могут выдерживать значительные перегрузки. Турбинные двигатели, имеющие частоту вращения до 1670 с–1, применяют в высокоскоростных шлифовальных машинах с абразивными борголовками диаметром до 30 мм.

Основной недостаток перечисленных пневмомашин – значительный шум при работе.

72. Как устроены и функционируют пневматические машины вращательного действия?

Пневматические сверлильные ручные машины (рис. 173) вы-

пускают прямыми и угловыми. Прямые сверлильные ручные машины имеют корпус пистолетного типа, и в их кинематическую схему включен одноили двухступенчатый планетарный редуктор. У угловых пневмомашин планетарный редуктор работает совместно с конической передачей.

Рис. 173. Схема пневматической сверлильной машины: 1 – шпиндель; 2 – корпус; 3 – одноступенчатый планетарный редуктор; 4 – нереверсивный ротационный пневмодвигатель; 5 – канал; 6 – шариковый клапан; 7 – пружина; 8 – рукоятка; 9 – толкатель; 10 – подпружиненный курок

Пневматические сверлильные ручные машины способны сверлить отверстия диаметром до 32 мм (по стали), имеют частоту вращения шпинделя (на холостом ходу) 6,6…33 с–1, мощность двигате-

248

ля 0,4…1,8 кВт, массу 1,7…8,0 кг. Расход сжатого воздуха при максимальной мощности составляет 0,9…1,2 м3/мин, рабочее давление воздуха 0,5 мПа.

Шлифовальные пневмомашины (рис. 174) выполняют прямыми,

угловыми и торцевыми. Торцевую шлифовальную машину применяют в основном для шлифования и полирования металлических, цементных, гранитных и мраморных поверхностей.

Рис. 174. Пневматическая торцевая шлифовальная машина: 1 – вал; 2 – корпус; 3 – пневмодвигатель; 4 – центробежный шариковый регулятор; 5 – пусковое устройство; 6 – основная рукоятка; 7 – курок; 8 – защитный кожух; 9 – шлифовальный круг

Прямые машины комплектуются кругами диаметром 63…150 мм, торцевые и угловые – чашечными кругами диаметром 125…180 мм. Частота вращения шпинделя пневмошлифовальных машин 75…200 с–1, мощность давления 0,4…1,5 кВт при расходе сжатого воздуха

0,9…2,0 м3/мин.

Пневматические гайковерты имеют то же назначение, что и электрогайковерты. Различают гайковерты частоударные – с частотой ударов 15…20 с–1 и редкоударные – с частотой ударов 2…3 с–1. Каждый пневматический гайковерт состоит из реверсивного ротационного пневмодвигателя с глушителем, вибробезопасного ударно-

249

вращательного механизма, корпуса, рукоятки с пусковым устройством, механизма реверса с переключателем.

Рис. 175. Пневматический редкоударный гайковерт: 1 – ключ; 2 – шпиндель, возвратная пружина; 4 – силовая пружина; 5, 6 – кулачки; 7 – валик; 8 – ведомая часть; 9 – центробежные грузы; 10 – ведущая часть; 11 – пневмодвигатель; 12 – пластмассовая рукоятка; 13 – пусковое устройство; 14 – механизм реверса; 15 – металлический корпус; 16

синхронизирующая втулка

Редкоударные пневмогайковерты (рис. 175) предназначены для тарированной затяжки ответственных высокопрочных резьбовых соединений диаметром 20…60 мм и развивают энергию удара 25…160 Дж. Их выпускают только прямыми. Прямые гайковерты выполнены по безредукторной схеме, а в конструкцию угловых пневмомашин включен одноступенчатый цилиндрический редуктор.

Частоударные пневмогайковерты обеспечивают сборку резь-

бовых соединений диаметром 14…36 мм за 4…10 с и развивают наибольший момент затяжки 100…1600 Н·м. Их выпускают прямыми и угловыми.

250