Материал: Способы отслеживания учебных результатов и повышения качества знаний учащихся в начальной школе

Внимание! Если размещение файла нарушает Ваши авторские права, то обязательно сообщите нам

Способы отслеживания учебных результатов, периодичность промежуточного оценивания учебных достижений обучающихся в 1-4 классах и измерители могут фиксироваться в календарно-тематическом плане по каждой теме учебной программы. Содержательный анализ выполненной работы делается на основе четких критериев и отражается в классном журнале, диагностической карте и дневнике учебных достижений.

Для контроля и оценки освоения предметного содержания используются процентные измерители обученности и обучаемости [82].

Способы выбираются следующие:

стартовые проверочные работы;

итоговые контрольные работы;

тестовые диагностические работы;

текущие проверочные работы;

публичные предъявления результатов творческой, деятельности учащегося или группы;

«портфель» достижений ученика 4 класса.

Стартовая работа (проводится в начале сентября) призвана определить актуальный уровень знаний учащегося, необходимый для продолжения обучения, что позволяет организовать коррекционную работу в зоне актуальных знаний, а также наметить зону ближайшего развития ученика в предметном содержании. Результаты стартовой работы фиксируются учителем в классном журнале, в диагностическом листе класса, учащимся - в оценочном листе и дневнике достижений процентными измерителями.

Тестовая диагностическая работа включает в себя задания, направленные на проверку пооперационного состава действия, которым овладевает учащийся в рамках данной учебной задачи. Результаты данной работы фиксируются учащимися в специальной тетради и учителем в классном журнале процентными измерителями.

Тематическая проверочная работа проводится по ранее изученной теме в ходе изучения следующей на этапе решения частных задач. Результаты этой работы фиксируются учителем в классном журнале, а учащимся - в оценочном листе и дневнике достижений уровневыми измерителями/высокий , средний , низкий/

Итоговая контрольная работа включает в себя все основные темы учебного периода. Задания рассчитаны на проверку не только предметных знаний, но и надпредметных умений, характеризующих развивающий эффект обучения. Данная работа может проводиться в несколько этапов. Её результаты фиксируются учителем в классном журнале, учеником - в дневнике достижений. Материалы итоговой контрольной работы обобщаются в аналитической справке процентными измерителями.

Предъявление (демонстрация) достижений ученика или группы в творческой деятельности проводится публично. Например, на родительском собрании. Эта форма оценки характеризуется тем, что в ней смещается акцент с того, что учащийся не знает и не умеет, на то, что он знает и умеет по данной теме (его достижения) уровневыми измерителями/высокий , средний , низкий/

«Портфель» достижений представляет собой форму и процесс организации образцов и продуктов учебно-познавательной деятельности школьника. Содержание «портфеля» включает в себя три обязательных элемента:

краткое описание учителем , родителями или учеником 4 класса цели и содержания «портфеля»;

авторские работы (продукты учебно-познавательной деятельности), работыобщественного признания;

самоанализ и планы на будущее.

Оценка «портфеля» осуществляется качественно на специально организованных общественных смотрах. Результаты оценки фиксируются в сертификатах и сводных таблицах сводом процентных и уровневых измерителей. В классном журнале при таком способе отслеживания результатов отметки не выставляются, а качество усвоения знаний и умений оценивается следующими видами оценочных суждений:измерители следущие:

«V» - хорошо знает и может применить на практике в данной и других предметных областях;

«+» - знает;

«-» - не знает,

которые корректируются по мере усвоения учащимися темы. В нижней части левой страницы разворота журнала записываются тема, все виды работ проверочного характера и пооперационный состав действия, которым должны овладеть учащиеся в ходе изучения данной темы.

Все виды контрольно-оценочных работ по учебным предметам оцениваются с помощью следующих измерителей:

сначала оценивается выполнение учеником всех предложенных заданий, определяется сумма баллов, набранная им по всем заданиям;

результат переводится в процентное отношение к максимально возможному количеству баллов, выставляемому за работу;

количественные результаты проверки, выраженные в процентном отношении, фиксируются учителем в классном журнале;

качественная пооперационная оценка фиксируется в классном журнале;

качественная оценка фиксируется учителем и учащимися в дневнике достижений (диагностической карте).

Уровневые критерии овладения основными знаниями, умениями и навыками измеряются в %:

самый высокий уровень - 85-100%;

высокий уровень - 70-84%;

средний уровень - 50-69%;

ниже среднего - 30-49%;

низкий уровень - менее 30%.

Количественная характеристика знаний, умений и навыков дается только по итогам учебного года на основе итоговой проверочной работы по предмету.

Качественная характеристика знаний, умений и навыков составляется на основе «портфеля» ученика, его рефлексивной самооценки и публичной демонстрации (представления) результатов обучения за год. В 1-2-х классах используется содержательная качественная характеристика достижений и трудностей учащихся. Количественная характеристика знаний, умений и навыков отражается в итоговом оценочном листе только с 4-го класса.

. Опытно-экспериментальная работа по выявлению эффективности способов отслеживания учебных результатов

.1 Организация и методы исследования. Подготовка материалов формирующего и контролирующего эксперимента

Практика показывает, что формирование способов отслеживания учебных результатов/педагогического мониторинга/ - очень трудный и длительный процесс, так как для правильного их оценивания необходима быстрая педагогическая ориентировка; а она становится возможной в том случае, когда весь процесс обучения обеспечивает такой уровень овладения способами, при котором учащийся способен усвоить учебный материал.

Для эксперимента взяли два четвертых класса- 4А и 4Б, детского дома №2 г. Есиль. С одним занимались, применяя традиционные способы отслеживания учебных результатов с отметками, с другим - по системе усовершенствования безотметочных способов отслеживания учебных результатов.

Использовали методику измерения обученности класса по показателям СОК - степени обученности класса (формула В.П. Смирнова). На этапе формирующего эксперимента определили систему способов проверочных работ, предусматривающую проверку знаний учащихся на трех основных этапах обучения:

Для проверки прочности усвоения материала и умения оперировать изученным, брались более сложные задания, включающие и вопросы по повторению. При этом пользовались способами: устный контроль (индивидуальный, фронтальный, групповой, взаимный опрос и т.д.); письменный контроль (диктант, тесты и т.д.); графический контроль (по рисункам, линеечке, схемам и т.д.); тестовый контроль и игровой контроль (нетрадиционные уроки), тестирование, проверочные работы. Причем способы были одни и те же в классах с отметочным и безотметочным обучением.

Констатирующий этап эксперимента определялся третьим этапом - этапом контрольной или творческой проверки знаний, умений и навыков по определенной теме; его цель - установить, насколько свободно и уверенно учащиеся владеют знаниями, насколько сформированы их умения и навыки в соотношении двух экспериментальных классов.

Время проведения проверочной работы -5- 7-10 минут; итоговые, творческие задания рассчитаны на 15-20 минут урока или домашнего задания).Результаты обученности учащихся определялись по трем показателям. Степень обученности класса по формуле В.П.Смирнова[84]:

СОК = (п "5" х 100% + п "4" х 64% + п "3" х 36% + п "2" х 16%)/п х 7

(7 - количество предметов), где

п "5" - количество "5", полученных учащимися;

п "4" - количество "4";

п "3" - количество "3";

п "2" - количество "2";

п - общее количество учащихся.

Результаты обрабатывались следующим образом:

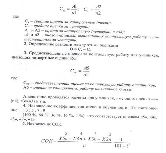
Нахождение средневзвешенного по каждому ряду оценок:


Где

Ск - средние оценки за контрольную (тест);

Сч - средние оценки за четверть;

А1 и А2 - оценки за контрольную (четверть и год);и n2 - число учащихся, выполнивших контрольную работу и аттестованных за четверть.

Определение разности между этими оценками

О = СК-СЧ

.Средневзвешенные оценки за контрольную работу для учащихся, имеющих четвертные оценки «5»:


где

Сср. - средневзвешенная оценка за контрольную работу отличников;

А5 - оценки за контрольную работу отличников класса.

Аналогично проводятся расчеты для учащихся, имеющих оценки «4» (n4), «3»(nЗ) и т.д.

.Нахождение коэффициентов степени обученности. Их соотношение: 1:3:5:7:9

(100 %, 64 %, 36 %, 16 %, 4 %), что соответствует оценкам «5», «4», «3», «2», «1».

.Нахождение СОК:


где в числителе сумма взвешенных коэффициентов обученности, а в знаменателе количество аттестованных учащихся класса, писавших контрольную работу. В качестве итоговых результатов получается:

- величина, свидетельствующая о завышении или занижении оценки;

СОК - величина, позволяющая независимо определить степень обученности учащихся. По данной формуле можно вычислить степень обученности и по одному предмету. Интересно сравнить по классу или по предмету процент успеваемости, процент обучаемости на "5" и "4" и степень обученности. Берем для примера один класс (4 "Б") по русскому языку и математике за I и II четверти. При этом учитель совместно отслеживает, когда и почему наблюдаются "спады" и "взлеты", выясняется уровень требовательности к знаниям учащихся, объективность в выставлении оценок. Особенно это понять помогает сравнительный анализ контрольных срезов учителя и независимого (административного) контроля. Насколько прочны, глубоки и системны ЗУН учащихся показывает сравнительный анализ успеваемости по основным предметам за предыдущий год учащихся /3 класс/ и оценки по этим же предметам в 4 классе за I и II четверти (в период адаптации). База этих данных показывает, что значительное снижение обучающихся на "5" и "4" произошло только в 4 "А" классе, так как были занижены требования учителя, недостаточно сформирован навык самостоятельной работы учащихся, что отмечалось и в предыдущем учебном году.

В 4б классе с безотметочным обучением или нет снижения успеваемости, или оно незначительное из-за трудностей адаптационного периода или недостаточной скоординированности деятельности .

Таким образом, педагогический мониторинг помогает видеть изменения в обученности учащихся по предметам с отметочным и безотметочным обучением. Общий результат : в 4»А- 74,7%, в 4 «Б» успеваемость100 %. Это показатель того , что учащиеся в 4»А не умеют понимать задачу. Диагностика умения понимать учебную задачу показывает плачевный результат. Учащимся предлагалось из двух вопросов:

Как будем делать?

Что будем делать? подчеркнуть тот, который указывает на учебную задачу. Правильно отвечает 9 учащихся, неправильно - 11.

С учителем нашли причину: учитель или сам не определяет задачу, а только сообщает тему или говорит об этом, но дети не вычленяют задачу урока. Приняли решение: учитель сообщает тему, сами учащиеся определяют задачи урока, учитель дополняет, поправляет.

Проведена диагностика по ряду проблем по развитию речи:

. Умение озаглавить текст. Точно никто не озаглавил. Близко к теме - 11 учащихся. Совершенно неправильно -10 учащихся.

. Определить последовательность выполнения учебной задачи:

правильно - 2 ученика,

частично справились - 5 учеников

не справились - 11 учеников.

. Умение выбрать из текста нужное и написать выборочное изложение

справились - 2 ученика,

неполно - 8 учеников,

не справились - 9 учеников.

Данные среза показали, над чем должен работать учитель,.

Такая диагностика занимает 5 - 10-15 минут урока, но определяет дальнейшую работу над коррекцией ОУУН, помогает увидеть просчеты в работе.В 4 «Б» при безотметочном обучении учебная задача была понята всеми учащимися.

Важно было выяснить готовность учащихся 4-х классов к обучению в основной школе, и, кроме проверки техники чтения, контрольных срезов по русскому языку и математике, было проведено исследование:

. Скорости письма учащихся в 4 «А», с отметочным обучением

Результат:

уровень 3-го класса - 16%,

-го класса - 67, 2 %

-го класса - 16, 8 %.

В 4»Б»с безотметочным- техника чтения всего класса соответствует норме.

. Умение устно считать (выполнение арифметического диктанта по теме "Многозначные числа") в 4»Б», с безотметочным.

Результат:

. Знание компонентов всех действий и умение их находить.

. Умение работать над ошибками по русскому языку.

В 4 «А», с отметочным обучением. Знания и умения на среднем уровне.

Результаты диагностики показали, что учителя недостаточно уделяют внимания самостоятельной работе учащихся, не используют разных видов контроля, недостаточно заняты формированием навыков само- и взаимоконтроля. Также мы будем пользоваться методикой квалиметрической оценки, позволяющей не только описать оцениваемый параметр, но и измерить его количественно, что очень важно для учителя. Соответствие оцениваемого параметра заданным критериям измеряется специальными методиками. Сегодня для некоторых оцениваемых параметров, таких как сформированность учебной деятельности, самостоятельность, познавательная активность, имеются измерительные методики. Некоторые их них представлены в методическом пособии «Диагностика результатов обучения в 4-х летней начальной школе» / Под редакцией Н.В. Калининой, - Ульяновск, 2002. Для других оцениваемых параметров, и прежде всего качества усвоения знаний, умений, навыков, такие методики разрабатываются самими педагогами. /Приложение В./

.2 Практическое применение способов отслеживания учебных результатов и анализ материалов опытно - экспериментальной работы

Одним из основных экспериментальных способов мониторинга был избран способ самооценки. Удобным инструментом оценивания может стать линеечка, которая напоминает ребенку измерительный прибор. С помощью линеечек можно измерить все что угодно.

Например, в тетрадке ребенка крестик, поставленный на самом верху линеечки, будет обозначать, что в диктанте не пропущено ни одной буквы, в середине - что пропущена половина букв, и в самом низу - если не написано ни одной буквы. При этом на другой линеечке крестик внизу может означать, что все слова в диктанте написаны отдельно, в середине - что отдельно написана половина слов и т.д. Такая оценка: - позволяет любому ребенку увидеть свои успехи (всегда есть критерий, по которому ребенка можно оценить как «успешного»);

удерживает учебную функцию отметки: крестик на линеечке отражает реальное продвижение в изучаемом предметном содержании;