Материал: СОВЕРШЕНСТВОВАНИЕ МЕДИЦИНСКОЙ СОРТИРОВКИ РАНЕНЫХ НА ПЕРЕДОВЫХ ЭТАПАХ МЕДИЦИНСКОЙ ЭВАКУАЦИИ

Внимание! Если размещение файла нарушает Ваши авторские права, то обязательно сообщите нам

 

 

 

 

 

 

 

31

 

 

 

 

 

 

 

 

 

 

 

 

 

 

 

 

 

 

 

 

 

 

 

 

 

 

 

 

 

да

 

 

 

 

 

 

 

 

 

 

 

 

 

 

 

 

 

 

 

 

 

 

 

 

Вторичная

 

 

 

Ходит?

 

 

 

 

Легкораненый

 

 

 

сортировка

 

 

 

 

 

 

 

 

 

 

 

 

 

 

 

 

 

 

 

 

 

 

 

 

 

 

 

 

 

 

 

 

нет

 

 

 

 

 

 

 

 

 

 

 

 

 

 

 

 

 

 

 

нет

 

 

 

 

 

 

 

 

 

 

 

 

 

 

 

 

 

 

Проверить

 

 

 

 

 

 

 

 

Дышит?

 

 

проходимость

 

 

 

Легкораненый

 

 

 

 

 

 

 

 

 

 

дыхательных путей

 

 

 

 

 

 

 

 

 

 

 

 

 

 

 

 

 

 

 

 

 

 

 

 

 

 

 

 

 

 

 

 

 

Апноэ

 

 

 

 

 

 

 

 

 

 

 

 

 

 

 

 

 

 

 

 

 

 

да

 

 

Умер

 

 

 

 

 

 

 

 

 

 

 

 

 

 

 

 

 

 

 

 

 

 

 

 

ЧДД

 

>30

 

 

 

 

 

 

 

 

 

 

 

 

 

 

Неотложный

 

 

 

 

 

 

 

 

 

 

 

 

 

 

 

 

 

 

 

 

 

 

 

 

 

 

<30

 

 

 

 

 

 

 

 

 

 

 

 

 

 

 

 

 

 

 

 

 

 

 

 

 

 

 

 

 

 

 

 

 

 

 

 

 

 

 

 

 

 

 

 

 

 

 

 

 

 

 

Радиальный

 

 

 

 

 

 

 

 

 

 

 

 

 

 

 

 

 

 

 

 

 

Пульса

 

пульс отсутствует

 

 

 

 

 

 

 

 

 

 

 

 

 

 

 

Неотложный

 

 

 

 

ция

Капиллярный ответ

 

 

 

 

 

 

 

 

 

 

 

 

 

Радиальн

 

 

Капиллярны

>2 сек

 

 

 

 

 

 

 

 

 

 

 

 

 

 

 

 

 

 

 

 

 

 

 

 

 

 

ый

пульс

 

 

й ответ <2

не выполняет команды

 

 

 

 

 

 

присутств

 

 

сек

 

 

 

 

 

 

 

 

 

 

 

 

 

 

 

 

 

 

 

 

 

ует

 

Оценка

 

 

 

 

 

 

 

Неотложный

 

 

 

сознания

 

 

 

 

 

 

 

 

 

 

 

 

 

 

выполняет команды

 

 

 

 

 

 

 

 

 

 

 

 

 

 

 

 

 

 

Срочный

 

 

 

 

 

 

 

 

 

 

 

 

 

 

 

 

 

 

 

 

 

 

 

 

 

 

 

 

 

 

 

 

 

 

 

 

 

 

 

 

 

 

 

 

 

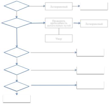
Рисунок 1.1 Методика сортировки пострадавших S.T.A.R.T.

Первостепенно спасатели определяют, наличие дыхания у пострадав-

шего. Если дыхание отсутствует, производят проверку его дыхательных пу-

тей и устраняют причину препятствия для дыхания. Если после этого дыха-

ние пострадавшего не восстановилось, то он оценивается как погибший (тело помечают чёрным цветом). При самостоятельном дыхании у пострадавшего,

спасатели производят измерение его частоты. При частоте дыхания более 30

в минуту, пострадавший отмечается красным цветом, которому требуется оказание неотложной помощи, поскольку одним из признаков шока служит увеличение ЧДД. Далее спасатели у пострадавшего оценивают наличие пульса на запястье. При отсутствии пульса пострадавшего отмечают красным цветом. При прощупывании пульса производят тест капиллярных сосудов,

который заключается в нажатии на ноготь пальца руки (пока он не побелеет)

далее, производят подсчет, за сколько секунд вернётся обратно кровь. Если в течение двух секунд ноготь не порозовеет, то пострадавшего отмечают крас-

ным цветом, при приобретении нормальной окраски ранее – проводят по-

следний тест неврологических функций. Пострадавшего просят выполнить любое простое действие. При адекватной реакции на указания спасателей,

32

его отмечают желтым цветом. Если же реакция отсутствует, то такого по-

страдавшего отмечают красным цветом ввиду того, что его состояние, может быть, остается опасным для жизни.

Помощь, оказываемая при сортировке: восстановление свободной про-

ходимости верхних дыхательных путей и остановка наружного кровотече-

ния. Ориентировочное время для проведения сортировки по алгоритму

START на одного пострадавшего 15-30 секунд.

При использовании сортировки START каждому пострадавшему выда-

ется сортировочная лента в зависимости от тяжести повреждения. Выделяют

4 группы по приоритету: 1. Красный - высокий приоритет - нуждаются в не-

отложной помощи 2. Желтый - второй приоритет, возможность более дли-

тельного ожидания эвакуации (45 минут) 3. Зеленый – ходячий пострадав-

ший, смогут ожидать несколько часов для транспортировки. 4. Черный – умершие или умрут во время экстренной помощи (имеют крайне тяжелую травму) (Domres B. et.al., 2001, Schenk T. L., 2008). Если среди пострадавших есть дети, то они сразу же приобретают наивысший приоритет при эвакуации вне зависимости от полученных травм, желательно эвакуировать их с роди-

телями. На всех пострадавших заполняют первичные медицинские карты, где регистрируют фамилию, пол, возраст, область повреждения, состояние фи-

зиологических параметров в динамике, сортировочную группу (Schenk T. L., 2008).

Алгоритм START принят многими системами неотложной помощи для сортировки на догоспитальном этапе (Nocera A., Garner A., 1999, Garner A. et.al., 2001, Wiseman D.B. et al., 2002, Bozeman W.P., 2003). Он был использо-

ван во время стихийных бедствий в 1989 году, при землетрясении в

Northridge в 1992 и 2001гг., во время атаки на New York World Trade Center,

и во время теракта в Оклахоме 1995 г. (Jenkins J.L. et al., 2008, Kahn C.A. et al., 2009).

В 1995 году Т. Hodgetts с соавт. была предложена система первичной сортировки «Решето» (SIEVE), которая может также использоваться при

33

чрезвычайных ситуациях. «SIEVE» применяется в качестве сортировки "пер-

вого взгляда" - быстрого и простого расположения по приоритетам большого количества жертв одновременно в случае массового поступления пострадав-

ших (рис. 1.2.). Приоритетным является способность самостоятельно пере-

двигаться, частота дыхания и частота пульса, степень проходимости дыха-

тельных путей (Benson M. et al., 1996, Lerner E.B. et.al., 2008).

 

 

 

 

 

 

Да

 

 

 

 

 

 

 

 

 

 

 

 

 

 

 

 

 

Легкораненый

 

 

 

 

 

 

 

 

Ходячий

 

 

Ходит?

 

 

 

 

 

 

(при отсутствии кровоте-

 

 

 

 

 

 

 

 

 

 

 

 

 

 

 

 

 

 

 

 

 

 

 

 

 

 

 

 

 

чения)

 

 

 

 

 

 

 

 

 

 

 

 

 

 

 

 

 

 

 

 

 

 

 

 

 

 

 

 

 

 

 

 

 

 

Нет

 

 

 

 

 

 

 

 

 

 

 

 

 

 

 

 

 

 

 

 

 

 

 

 

 

 

 

 

 

 

 

 

 

 

 

 

 

 

 

 

 

 

 

 

 

 

 

 

 

Носилочный

 

 

 

 

 

 

 

 

 

 

 

 

 

 

 

 

Погибший

 

 

 

 

 

 

 

 

 

 

 

 

 

 

 

 

 

 

 

 

 

 

 

 

 

 

 

 

 

 

 

 

 

 

 

 

 

 

 

 

 

 

 

 

 

 

 

 

 

 

 

Нет

 

 

 

 

 

 

 

 

 

 

 

 

 

 

 

 

 

 

 

 

 

 

 

 

 

 

 

 

 

 

 

 

 

 

 

 

 

 

 

 

 

 

 

 

 

 

 

 

 

 

 

 

 

 

Нет

 

 

 

 

 

 

 

 

 

 

 

 

 

 

 

 

 

 

 

 

 

 

Проверить про-

 

 

 

 

 

 

 

 

 

 

 

 

 

 

 

 

 

 

 

 

 

 

 

 

 

 

Дыхание

 

 

 

 

 

ходимость дыха-

 

 

Дыхание восста-

 

 

 

 

 

 

 

 

 

 

 

 

 

 

тельных путей

 

 

новлено

 

 

 

 

 

 

 

 

 

 

 

 

 

 

 

 

 

 

 

 

 

 

 

 

 

 

 

 

 

 

 

 

 

 

 

 

 

 

 

 

 

 

 

 

 

 

 

 

 

 

 

 

 

 

 

 

 

 

 

 

 

 

 

 

 

 

 

 

 

 

 

 

 

 

 

 

 

 

 

 

 

Да

 

 

 

 

 

 

 

 

 

 

 

Да

 

 

 

 

 

 

 

 

 

 

 

 

 

 

 

 

 

 

 

 

 

 

 

 

 

 

 

 

 

 

 

 

 

 

 

 

 

 

 

 

 

 

 

 

 

 

 

 

 

 

 

 

 

 

 

 

 

 

 

 

 

 

 

 

 

 

 

 

 

 

 

 

 

 

 

 

 

 

 

 

 

9 или

 

 

 

 

 

 

 

 

 

 

 

 

 

 

 

 

 

 

 

 

Нуждается в неот-

 

 

 

 

 

 

 

 

 

 

 

 

 

 

меньше

 

 

 

 

Частота дыхания в

 

 

 

 

 

 

 

 

 

 

ложной медицин-

 

 

 

 

 

 

 

 

 

 

 

 

 

 

 

 

 

 

 

 

 

 

 

 

 

 

 

 

1 мин.

 

 

 

 

 

 

 

 

 

 

ской помощи

 

 

 

 

 

 

 

 

 

 

 

 

 

 

 

 

 

 

 

 

 

 

 

 

 

 

 

 

 

 

 

 

 

 

 

 

 

 

 

 

 

 

 

 

 

 

 

 

 

 

 

 

 

 

 

 

 

 

 

 

 

 

 

 

 

 

 

 

 

 

 

 

 

 

30 или

 

 

 

 

 

 

 

 

 

 

 

 

 

 

 

 

 

 

 

 

 

 

 

 

 

 

 

 

 

 

 

 

 

 

 

 

 

больше

 

 

 

 

 

 

 

 

 

 

 

 

 

 

 

 

 

 

 

 

 

 

 

 

 

 

 

 

 

10-29

 

 

 

 

 

 

 

 

 

 

 

 

 

 

 

 

 

 

 

 

 

 

 

 

 

 

 

 

 

 

 

 

 

 

 

 

 

 

 

 

 

 

 

 

 

 

 

 

 

 

 

 

 

 

Более

 

 

 

 

 

 

 

 

 

 

 

 

 

 

 

 

 

 

 

 

.

 

 

 

 

 

 

 

 

 

 

 

 

 

 

 

 

 

 

 

 

 

120 в 1

 

 

 

 

 

 

 

 

 

 

 

 

 

 

 

 

 

 

 

 

 

 

 

 

 

 

 

 

 

 

 

 

 

 

 

 

 

 

 

 

 

 

 

 

 

 

 

 

 

 

 

 

 

 

 

 

 

 

 

 

 

 

 

 

 

 

 

Нуждается в

 

 

 

 

 

 

 

 

 

 

 

 

 

 

 

 

 

 

 

срочной медицин-

 

 

Пульс в 1

 

 

 

 

 

Менее 120/мин.

 

 

ской помощи

 

 

 

мин.

 

 

 

 

 

 

 

 

 

 

 

 

 

 

 

 

 

 

 

 

 

 

 

 

 

 

 

 

 

 

 

 

 

 

 

 

 

 

 

 

 

 

 

 

 

 

 

 

 

 

 

Рисунок 1.2. Схема первичной сортировки SIEVE («Решето»)

Еще одна подобная сортировочная схема (SORT) проводится по алго-

ритму из 7 шагов (Sammut J. et al., 2001):

34

Шаг 1 - оценка пострадавшего по Шкале Ком Глазго Шаг 2 - Определение систолического давления.

Шаг 3 - Определение частоты дыхания.

Шаг 4 - Посчитать все полученные переменные по соответствующей таблице балльных значений (табл. 1.5.)

Шаг 5 - Сложить все сосчитанные баллы (Систолическое давление +

Частота дыхания + Шкала ком Глазго = Совокупность баллов)

Шаг 6 - Определить приоритет медицинской сортировки по сложен-

ным баллам в соответствии с таблицей (табл. 1.6.).

Шаг 7 - Принять во внимание любые анатомические или физиологиче-

ские аспекты, которые могут иметь влияние на характер раны. Офицер, про-

водящий сортировку, может назначить более высокий приоритет медицин-

ской сортировки.

Таблица 1.5 – Интерпретация показателей пострадавшего в баллы по методике SORT

Систолическое

Баллы

Частота дыха-

Баллы

Шкала Ком

Баллы

давление

 

ния

 

Глазго

 

>90

4

10 - 30

4

13 - 15

4

76 - 89

3

>30

3

9 - 12

3

50 - 75

2

6 - 9

2

6 - 8

2

1 - 49

1

1 - 5

1

4 - 5

1

0

0

0

0

3

0

 

 

 

 

 

 

Таблица 1.6 – Интерпретация баллов в приоритетность по методике

SORT

 

35

 

 

Сумма баллов

Приоритет

 

 

1 - 10

Приоритет1

 

 

11

Приоритет2

 

 

12

Приоритет 3

 

 

1 - 3

Приоритет 4

 

 

0

Смерть

 

 

Отличия метода SIEVE от метода сортировки START следующие:

SIEVE определяет патологическое дыхание как <10 вдохов или > 30 вдохов в мин, в то время как система START считает>30 вдохов в мин как патологи-

ческое (START TRIAGE 2007). SIEVE распределяет пострадавших с часто-

той пульса >120 как нуждающихся в неотложной помощи.

Сортировочная шкала SIEVE широко используется в Великобритании,

Нидерландах, Швеции, Индии, Австралии и военной организации НАТО.

Она использовалась во время крушения поезда в Balochistan в Пакистане

(Jenkins J.L. et al., 2008). Модель SIEVE используется, для выполнения пер-

вичной сортировки в случае массового поступления раненых (Triage in the Combat Scenario as a Tool for the Optimal Treatment and Evacuation of the Wounded Soldier, 2010).

В 2001 году был для стандартизации принятия сортировочного реше-

ния при ЧС в Австралии был разработан алгоритм принятия сортировочного решения Care Flight Triage algorithm (рис. 1.3). Алгоритм оценивает возмож-

ность выполнения команд, наличие дыхания, присутствие радиального пуль-

са. От алгоритма сортировки START отличается тем, что оценка сознания происходит в первую очередь, и отсутствует подсчет частоты дыхательных движений. Авторы утверждают, что с помощью данного алгоритма принятие сортировочного решения происходит не более чем за 15 секунд (Garner A. et.al., 2001).

Метод сортировки SALT (Sort, Assess, Lifesaving Interventions, Treatment/Transport) (рис. 1.4) (Приложение 2), , начинается с ориентировочной сортировки, где определяются приоритеты лечения, основанные на способ-