Материал: семинар 1

Внимание! Если размещение файла нарушает Ваши авторские права, то обязательно сообщите нам

Подогреватель низкого давления

Подогреватель ПН-13 ПО КТЗ поверхностного типа, змеевиковый, винтовой.

1-тяга;

2-патрубок подвода греющего пара;

3- верхний водяной коллектор;

4-крышка;

5-змеевики трубного пучка;

6-крестовина;

7-трубки дистанционные;

8-спиральные перегородки;

9-хомутики;

10-водомерное стекло;

11-стояк;

12-фланец отвода конденсата;

13-корпус; 14-нижние водяные коллекторы; 15-вентиль отвода воздуха; 16-патрубок отвода подогреваемой воды; 17-патрубок подвода подогреваемой воды; 18лапы крепления; 19-штыри дроссельные; 20-опора

ПНД включен в напорную конденсатную линию между холодильниками пароструйного эжектора и деаэратором. ПНД служит для подогрева конденсата паром из лабиринтовых уплотнений или из нерегулируемого отбора пара низкого давления турбины. Это подогреватель поверхностного

типа, змеевиковый, винтовой. технические характеристики:

Тип подогревателя

 

 

-

 

ПН – 13;

Расход конденсата

 

 

-

 

22,7 т / час;

Температура конденсата на входе

-

42

 

о

С;

 

 

Температура конденсата на выходе –

86

о

С;

 

Расход пара

 

 

1,82 т / час;

Поверхность нагрева

 

 

13,4 м2 ;

Гидравлическое сопротивление

– 7 м.вод.ст;

Количество змеевиков

 

 

– 12 ;

Число витков

– 11 ;

 

 

 

 

 

Диаметр трубок

– 22 / 20 мм

Деаэратор

В конденсате, питательной и добавочной воде содержатся агрессивные газы (кислород,

углекислый газ и др.), вызывающие коррозию оборудования и трубопроводов электростанции.

Они поступают в пароводяной тракт преимущественно в конденсаторе турбины и в вакуумной части системы регенерации. Для защиты от газовой коррозии применяют деаэрацию воды, т. е. удаление растворенных в

ней газов. Содержание кислорода не должно

превышать 0,02 мг/кг.

Попутно в деаэраторе осуществляется регенеративный подогрев питательной воды

Для удаления растворенных в воде газов на паротурбинных электростанциях применяют термическую деаэрацию воды. Кислород, оставшийся в воде после термической деаэрации,

дополнительно обезвреживают, связывая его химическими реагентами (гидразин - гидрат N2H4

Н20 или его соли)

Производительность деаэрационной колонки – 75 м3

Рабочее давление – 1,2 бар

Температура деаэрированной воды – 104 °С

Объем аккумуляторного бака 17 м3

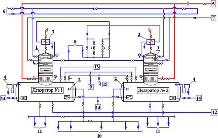
Схема деаэрационной установки ТЭЦ МЭИ

1 – деаэрационные колонки №1 и 2; 2 – аккумуляторные баки; 3 – охладители выпара; 4 – гидрозатворы; 5 – подвод греющего (отборного пара) пара; 6 – подвод основного конденсата турбины; 7 – подвод конденсата сетевых подогревателей; 8 – подвод химочищенной добавочной воды; 9 – подвод конденсата греющего пара ПВД; 10 – подвод питательной воды от насосов (линия разгрузки питательных насосов); 11 – отвод воды к питательным насосам; 12 – сливные (дренажные) трубопроводы; 13 – уравнительные линии; 14 – подвод пара к барботажным соплам; 15 – сбросной паропровод с предохранительным клапаном