Материал: Разработка системы менеджмента предприятия по производству одежды из кофе

Внимание! Если размещение файла нарушает Ваши авторские права, то обязательно сообщите нам

Матрица распределения функций управления является наиболее простым и наглядным методом решения актуальной задачи в практике управления − рациональное распределение функций управления между руководством предприятия и структурными подразделениями аппарата управления. Эта матрица представляет собой таблицу, строками которой являются конкретные функции управления производством, столбцами− структурные подразделения аппарата управления, а на пересечении столбцов и строк таблицы показываются основные операции управления по конкретной функции, за реализацию которых отвечают конкретные структурные подразделения.

Матрица распределения функций управления позволяет четко распределить их между руководством предприятия и подразделениями аппарата управления, определить технологическую последовательность операций управления и четко закрепить операции за конкретными руководителями и специалистами [1].

Условные обозначения операций:

О - ответственность; К - контроль; У - участие.

Матрица распределения функция управления предприятием представлена в таблице 6.

Таблица 6 − Матрица распределения функций

Функция

Структурные подразделения


Производственный отдел

Отдел маркетинга

Финансовый отдел

Отдел по административ-ной и кадровой работе

ИТ-отдел

Управление стратегией развития

У

К

У

О

У

Организация системы управления

У

У

К

О

У

Управление персоналом

-

-

К

О

-

Управление бух. учетом и финансами

-

У

О

К

У

Управление техническим развитием

О

У

-

К

У

Управление качеством продукции

О

У

-

К

-

Управление трудом и з/п

У

-

О

К

-

Управление охраной труда и технической безопасностью

О

-

-

К

У

Управление материально-техническим снабжением

О

-

У

К

У


Следующим важным шагом организационного проектирования является составление организационной структуры.

Организационная структура управления - совокупность специализированных функциональных подразделений, взаимосвязанных в процессе обоснования, выработки, принятия и реализации управленческих решений.

Для ООО «StayWarm» выбрана линейно-функциональная структура организации.

Линейно-функциональная структура управления соединяет в себе преимущества линейной и функциональной структур. Линейно-функциональная структура обеспечивает такое разделение управленческого труда, при котором линейные звенья управления призваны командовать, а функциональные - консультировать, помогать в разработке конкретных вопросов и подготовке соответствующих решений, программ, планов.

Линейно-функциональная структура наиболее распространена, но ее следует использовать в небольших и средних организациях, которые производят ограниченный ассортимент продукции и работают в стабильных внешних условиях.

Результатом многолетнего использования этой структуры управления стало выявление достоинств и недостатков.

Достоинства структуры:

-        освобождение линейных руководителей от решения многих вопросов, связанных с планированием финансовых расчетов, материально-техническим обеспечением и др.;

         построение связей «руководитель - подчиненный» по иерархической лестнице, при которых каждый работник подчинен только одному руководителю.

Недостатки структуры:

-        каждое звено заинтересовано в достижении своей узкой цели, а не общей цели фирмы;

         отсутствие тесных взаимосвязей и взаимодействия на горизонтальном уровне между производственными подразделениями;

         чрезмерно развитая система взаимодействия по вертикали;

         аккумулирование на верхнем уровне полномочий по решению наряду со стратегическими множества оперативных задач [12].

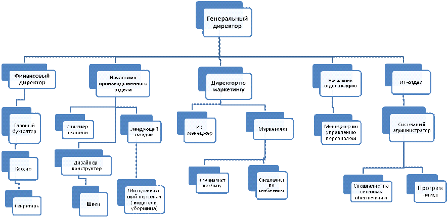
Заключительным этапом департаментализации является графическое отображение организационной структуры ООО «StayWarm» на рисунке 4


После определения организационной структуры необходимо установить соответствие должностей и функций, реализуемых сотрудниками ООО «StayWarm». Виды должностей и функций сотрудников предприятия представлены в таблице 7.

Таблица 7− Виды должностей и функций сотрудников ООО «StayWarm»

Должность

Функции

1.Генеральный директор

Осуществление руководства финансовой и хозяйственной деятельности организации; Обеспечение соблюдения законности в деятельности ООО «StayWarm»; Составление стратегических и текущих планов организации; Выполнение поручений общего собрания акционеров, Совета Директоров предприятия; Организация работы Общества и эффективного взаимодействия всех структурных подразделений предприятия

2. Секретарь

Осуществляет работу по организационно-техническому обеспечению административно-распорядительной деятельности руководителя; ведет делопроизводство, выполняет различные операции с применением компьютерной техники, предназначенной для сбора, обработки и представления информации при подготовке и принятии решений; принимает документы и личные заявления на подпись руководителя; подготавливает документы и материалы, необходимые для работы руководителя

2.Финансовый директор

Управление финансовыми потоками предприятия;финансовое планирование; отчет-ность;определение финансовой политики предприятия;обеспечение финансовой устойчи-вости организации

3. Главный бухгалтер

Руководство ведением бухгалтерского учета и составлением отчетности на предприятии; оказание методической помощи работникам подразделений предприятия по вопросам бухгалтерского учета, контроля и отчетности; обеспечение составления расчетов по зарплате, начислений и перечислений налогов и сборов в бюджеты разных уровней, платежей в банковские учреждения

4. Кассир

Осуществление операций с денежными средствами и ценными бумагами; ведение кассовых книг (в валюте и рублях); составление кассовой отчетности.

5.Начальник производственного отдела

Руководство производственным отделом; Руководство работой по оперативному регулированию хода производства, обеспечению выпуска продукции; Обеспечение здоровых и безопасных условий труда для подчиненных, исполнителей, контроль за соблюдением ими требований законодательных и нормативных актов по охране труда.

6.Инженер-технолог

На основе новейших научно-технических достижений разрабатывает отдельные разделы (части) проекта; участвует в анализе и обобщении опыта разработки проектов и их реализации в строительстве и на этой основе готовит предложения о целесообразности корректировки принятых общих и принципиальных проектных решений.

7.Заведующий складом

обеспечивает сохранность складируемых товарно-материальных ценностей; контролирует ведение учета складских операций

8.Дизайнер-конструктор

Осуществляет своевременное и качественное выполнение художественно-оформительских работ по заказам подразделений предприятия; Разрабатывает проекты художественного и технического оформления изданий исходя из информации, полученной от непосредственного руководителя или клиента

9. Швея

Пошив производимой продукции

9. PR-менеджер

Организует работу по связям с общественностью и средствами массовой информации; Руководит штатом (отделом) PR-специалистов или иных подчиненных ему работников предприятия, распределяет между ними задания, контролирует выполнение поставленных перед ними задач;разрабатывает стратегию общения с представителями общественности и средствами массовой информации; общие контуры фирменного стиля предприятия.

10.Маркетолог

Проводит исследования основных факторов, формирующих динамику потребительского спроса на продукцию, соотношение спроса и предложения на аналогичные виды продукции, технических и иных потребительских качеств конкурирующей продукции.  Анализирует потребности клиентов и границы ценообразования.

11.Специалист по сбыту

организует сбыт продукции предприятия, ее поставку потребителям; выявляет потенциальных потребителей продукции и устанавливает деловые контакты; организует подготовку партий продукции к отправке потребителям в установленные сроки и в полном объеме;

12. Специалист по снабжению

организует снабженческие операции, перепись материальных ресурсов и их остатков на предприятии; составляет отчетность о выполнении плана материально-технического обеспечения предприятия; проводит работу с поставщиками

13.Начальник отдела кадров

Руководит работниками отдела а также структурными подразделениями, входящими в состав отдела кадров; возглавляет работу по комплектованию предприятия кадрами рабочих, служащих и специалистов требуемых профессий, специальностей и квалификации в соответствии с целями, стратегией и профилем предприятия, изменяющимися внешними внутренними условиями его деятельности, формированию и ведению банка данных о количественном и качественном составе кадров.

14.Менеджер по управлению персоналом

Создает эффективную систему управления кадрами и социальными процессами на предприятии, обеспечивающую условия для инициативной и творческой деятельности работников с учетом их индивидуальных особенностей и профессиональных навыков, эффективного построения взаимоотношений в коллективе; Определяет потребность предприятия в персонале; разрабатывает систему замещения должностей и рабочих мест; изучает рынок труда с целью определения возможных источников обеспечения необходимыми кадрами; организует поиск кандидатов с использованием различных источников

15.Системный администратор

Устанавливает на серверы и рабочие станции операционные системы и необходимое для работы программное обеспечение; Осуществляет конфигурацию программного обеспечения ; осуществляет техническую и программную поддержку пользователей, консультирует пользователей по вопросам работы локальной сети и программ, составляет инструкции по работе с программным обеспечением и доводит их до сведения пользователей.

16.Специалист по сетевому обеспечению

планирует, разрабатывает и устанавливает сетевое обеспечение и коммуникационные системы в рамках стратегии компании; определяет и решает возникающие проблемы, анализирует требования пользователя; координирует процесс сетевого обеспечения, ввод и поддержку коммуникационных систем, обеспечивает совместимость программного и аппаратного обеспечения, сохранность и безопасность информации

17. Программист

Разработка программного обеспечения; написание и доработка дополнительных модулей, новых сервисов и скриптов

18. Водитель

выполняет распоряжения руководителя по перевозке сотрудников организации; обеспечивает безопасность пассажиров

19.Уборщица

Осуществляет уборку служебных помещений, коридоров, лестниц, санузлов, прилегающей территории.


Таким образом, для формирования системы управления предприятием необходимо знать виды работ по производству продукции. Отсюда возникают отделы предприятия, каждый из которых контролирует, отвечает и участвует в той или иной работе. И в заключении необходимо знать организационную структуру для управления предприятием.

Глава 4. Координация деятельности организации

Формирование коммуникационных сетей и создание условий для успешного функционирования коммуникаций в организации составляют одну из важнейших задач управления. Поэтому с полным правом можно считать коммуникацию средством, с помощью которого обеспечивается единство организации в достижении общей цели.

Коммуникации в организации - это информационные взаимодействия, в которые люди вступают при выполнении своих функциональных обязанностей или должностные инструкций. Очевидно, что если коммуникации между людьми не будут эффективными, люди не смогут договориться об общей цели, что составляет предпосылку существования организации как таковой. Информация в процессе коммуникации передается не только для того, чтобы могли приниматься здравые решения, но также и для того, чтобы они могли выполняться.

Информация - это лишь внешнее проявление коммуникации, ее результат. Информация играет центральную роль в коммуникационном существовании человека и выступает как средство коммуникации. Каждая организация пронизана сетью информационных каналов, которые предназначены для сбора, анализа и систематизации информации о внешней среде, а также для передачи переработанных сообщений обратно во внешнюю среду.

Информация в организации проходит определенные пути, которые определяет организационная структура. По организационной структуре видно направление коммуникационных потоков.

В организации существуют три основных направления коммуникационных потоков: сверху вниз, снизу вверх и по горизонтали. Каждое из направлений предполагает взаимодействие сотрудников, находящихся на разных уровнях организационной иерархии, поэтому существенно отличаются по своим целям, характеру передаваемой информации, методам, продолжительности и частоте.

Коммуникация тесно связана с координацией организации. Координация деятельности организации означает синхронизацию прилагаемых усилий, их интеграцию в единое целое. Другими словами, это процесс распределения деятельности во времени, приведение ее отдельных элементов в такое сочетание, которое позволило бы наиболее эффективно и оперативно достичь поставленной цели [5].

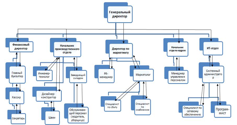
Эффективность координации ООО «StayWarm» достигается за счет соpдания и развития системы коммуникации. Коммуникационные потоки предприятия «StayWarm» представлены на рисунке 5.

Рисунок 5 − Коммуникационные потоки ООО «StayWarm»

Нисходящие коммуникации


Как видно из рисунка, коммуникации осуществляются посредством использования документов: приказов, указов, инструктивных писем, отчетов, предложений и пояснительных записок. Приказы отдает только директор организации. Указы как директор, так и руководители среднего звена, но чаще всего руководители среднего звена посылают инструктивные письма. Информация снизу идет в форме отчетов, предложений и пояснительных записок.

Процесс коммуникации состоит из шести базовых этапов:

) зарождение идеи или отбор информации для передачи;

) выбор канала передачи информации;

) кодирование информации;

) передача информации;

) декодирование информации;

) обратная связь.

Коммуникации начинаются с формулирования идеи или отбора информации. Отправитель решает, какую важную идею или сообщение надо донести. К сожалению, многие такие попытки дают сбой уже на первом этапе, поскольку отправитель не уделяет достаточного времени обдумыванию идеи. Важно помнить, что на этом этапе идея еще не воплощена в словах или в другой форме, в которой она будет передаваться. Отправитель только решил, какую именно концепцию он хочет донести. Чтобы сделать это эффективно, надо учесть множество факторов. Например, менеджер, желающий сообщить людям о результатах оценки их деятельности, должен четко понимать, что ему необходимо донести до подчиненных конкретную информацию об их сильных и слабых сторонах и о способах улучшения результатов. Его сообщение не должно состоять из смутных похвал общего характера или критики.

Прежде чем передать идею, отправитель должен закодировать ее в определенные символы: слова, интонацию и жесты (язык тела). Именно такое кодирование превращает идею в сообщение.

Он должен также выбрать канал, совместимый с типом символов, использованных для кодирования. Самыми известными из них являются устная речь, письмо и электронные средства: компьютеры, электронная почта, видеозаписи и видеоконференции. Если канал не подходит для физической формы выбранных символов, передача невозможна. На предприятии ООО «StayWarm» в качестве технических средств будут использоваться компьютеры, электронная почта, телефоны, видеоконференции.

На четвертом этапе отправитель использует канал для доставки сообщения (закодированной идеи или ряда идей). Речь идет о физической передаче сообщения, которую многие ошибочно принимают за процесс коммуникаций как таковой. Но ясно, что передача является лишь одним из важных этапов, через которые необходимо пройти одному человеку, чтобы донести идею до другого.

Получив сообщение, получатель декодирует его. Декодирование - это процесс перевода символов отправителя в мысли получателя. Если символы, выбранные отправителем, имеют для получателя такое же значение, он правильно поймет, что имел в виду отправитель, формулируя идею. Если реакции на идею не требуется, процесс коммуникации на этом можно считать завершенным.

Обеспечивая обратную связь, отправитель и получатель меняются коммуникативными ролями. Получатель становится отправителем - он проходит через все этапы процесса коммуникации и доносит свою реакцию до отправителя, который в данном случае играет роль получателя. Обратная связь заметно повышает эффективность коммуникаций, поскольку позволяет обеим сторонам преодолевать такой барьер, как помехи. На языке теории коммуникации помехами называют все, что искажает смысл. Источниками помех, могут стать язык (вербальный либо невербальный), различия в восприятии, изменяющие смысл во время кодирования и декодирования, различия в статусе менеджеров и подчиненных и т.д [7].

Для ООО «StayWarm» важно обеспечение бесперебойной передачи ин-формации во всех отделах. Это достигается за счет доступного изложения информации, работы технических средств и своевременного устранения помех и барьеров. Непосредственная передача информации и координация деятельности осуществляется на собраниях и совещаниях предприятия.

На процесс координации организации влияет распределение полномочий.

Полномочия представляют собой ограниченное право и ответственность использовать ресурсы организации, самостоятельно принимать решения, отдавать распоряжения и осуществлять управленческие решения.

Каждый элемент управленческой структуры является носителем управленческих полномочий, которые бывают следующих видов:

распорядительные полномочия дают его обладателям право принимать решения, обязательные для исполнения теми, кого они касаются;

рекомендательные полномочия носят характер предложений, советов, рекомендаций;

координационные - связаны с процессом взаимодействия, называемым координацией, которая позволяет путем согласованных действий обеспечить достижение поставленных целей;

согласительные полномочия состоят в том, что его обладатель в обязательном порядке высказывает свое мнение о принимаемом решении;

- контрольно-отчетные - предоставляют возможность их носителям осуществлять в официально установленных рамках проверку деятельности руководителей и исполнителей и направлять полученные результаты в вышестоящие инстанции [17].

Исходя из организационной структуры, можно проанализировать виды полномочий каждого сотрудника организации, которые представлены в таблице 8.

Таблица 8 − Виды должностей и полномочий сотрудников предприятия

Должность

Функции

Виды полномочий

1.Генеральный директор

Осуществление руководства финансовой и хозяйственной деятельности организации; Составление стратегических и текущих планов организации; Организация работы Общества и эффективного взаимодействия всех структурных подразделений предприятия

Распорядительные Согласительные Координационные

2.Финансовый директор

Управление финансовыми потоками предприятия;финансовое планирование; отчет-ность;определение финансовой политики предприятия;обеспечение финансовой устой-чивости организации

Распорядительные Координационные

3.Главный бухгалтер

Руководство ведением бухгалтерского учета и составлением отчетности на предприятии; обеспечение составления расчетов по зарплате, начислений и перечислений налогов и сборов в бюджеты разных уровней, платежей в банковские учреждения

Распорядительные Согласительные

9.Заведующий складом

обеспечивает сохранность складируемых товарно-материальных ценностей; контролирует ведение учета складских операций

Контрольно-отчетные

13.Маркетолог

Проводит исследования основных факторов, формирующих динамику потребительского спроса на продукцию, соотношение спроса и предложения на аналогичные виды продукции, технических и иных потребительских качеств конкури-рующей продукции.  Анализирует потребности клиентов и границы ценообразования.

Распорядительные Согласительные Рекомендательные

14.Специалист по сбыту

организует сбыт продукции предприятия, ее поставку потребителям;выявляет потенци-альных потребителей продукции и устанавливает деловые контакты; организует подготовку партий продукции к отправке потребителям в установленные сроки и в полном объеме;

Контрольно-отчетные

15. Специалист по снабжению

организует снабженческие операции, перепись материальных ресурсов и их остатков на предприятии; составляет отчетность о выполнении плана материально-технического обеспечения предприятия; проводит работу с поставщиками

Контрольно-отчетные

16.Начальник отдела кадров

Руководит работниками отдела а также структурными подразде-лениями, входящими в состав отдела кадров; возглавляет работу по комплектованию предприятия кадрами рабочих, служащих и специалистов требуемых профессий, специальностей и квалификации в соответствии с целями, стратегией и профилем предприятия, изменяю-щимися внешними внутренними условиями его деятельности, формированию и ведению банка данных о количественном и качественном составе кадров.

Распорядительные Координационные