Материал: Проектирование и анализ развития системы управления персоналом

Внимание! Если размещение файла нарушает Ваши авторские права, то обязательно сообщите нам

Организационная структура управления характеризуется:

• составом и соотношением линейного, функционального и целевого управления;

• количеством и составом управленческих подразделений на разных иерархических уровнях, типом существующей структуры управления, числом уровней управления (линейного и функционального);

• численностью и соотношением различных категорий руководителей, специалистов и технических исполнителей в целом по системе управления и по отдельным подразделениям;

• объемом перерабатываемой информации в целом по системе управления и по отдельным подразделениям;

• стоимостью и соотношением занятых в подразделениях различных видов оргтехники, территориальным расположением подразделений аппарата управления;

• степенью регламентации оргструктуры, уровнем управляемости в сравнении с нормой управляемости, уровнем качества существующей оргструктуры управления;

• количеством и соотношением числа решений различных видов, подготавливаемых и принимаемых в различных подразделениях и на различных уровнях аппарата управления;

• числом линий соподчинения, числом связей между подразделениями, соответствием важности решаемых задач уровню линейного руководства,

затратами на управление по отдельным функциональным подразделениям и уровням управления;

• составом обслуживающих звеньев управления и их соотношением с линейными, функциональными и целевыми подсистемами управления,

Руководитель - 1

Рабочие - 5: бармены, уборщица, администраторы-официанты.

Рис. 9. Состав элементов организации

Кадры управления характеризуются:

• численностью управленческих кадров, численностью кадров по подсистемам, функциям; удельным весом руководителей, специалистов и исполнителей;

• профессиональным, квалификационным и возрастным составом, структурой по стажу работы, общеобразовательным уровнем, уровнем организации повышения квалификации и переподготовки;

• уровнем текучести, уровнем обеспеченности системы управления кадрами; уровнем использования, уровнем состояния трудовой дисциплины, уровнем соответствия работников управления .занимаемым должностям, степенью загруженности работника управления его прямыми обязанностями, оперативностью и достаточностью решения управленческих задач линейными руководителями, уровнем организации труда работников аппарата управления, уровнем использования рабочего времени работниками аппарата управления, условиями труда работников аппарата управления, размером фонда заработной платы, системой опенки кадров управления.

Таблица 16. Кадры управления

Должность

Образование

Количество

Директор

Высшее, по специальности "Управление персоналом"

1

Администратор-официант

Неоконченное высшее, по специальности "Гостинечный бизнес"/ Неоконченное высшее, по специальности "Менеджмент организации"

2

Бармен

Среднее специальное/ Среднее специальное

2

Уборщица

Общее среднее

1


Удельный вес руководителей

16,66%

Удельный вес исполнителей

83,34%

Текучесть кадров

10%


В анти-кафе "Радуга" персонал составляет 6 человека, средний возраст работников 25 лет, средний стаж работы - 3,5 года.

Коллектив - дружный, сплоченный. Трудовая дисциплина высокая, все сотрудники кафе самостоятельные взрослые люди, нацеленный на положительный конечный результат. Сотрудники занимают должности согласно их образованию, навыкам и умениям. Условия труда хорошие.

Технические средства управления: характеризуются количеством и видами технических средств, их технико-эксплуатационными характеристиками и стоимостью, уровнем использования технических средств, удельным весом прогрессивных видов оргтехники и ЭВМ. структурой оргтехники, уровнем механизации и автоматизации управленческих процессов, возрастным составом оргтехники, удельным весом стоимости оргтехники и ЭВМ в общей стоимости основных фондов производственной организации, уровнем технического обеспечения аппарата управления, уровнем оснащенности управленческого труда техническими средствами и специальной мебелью, уровнем обеспеченности управленческих работников площадью, уровнем организации рабочих мест управленческих работников, уровнем охвата автоматизацией задач управления, уровнем внедрения типовых рабочих мест руководителей, специалистов и исполнителей.

Для удобства администратора в наличие имеется компьютер (для регистрации посетителей, выдачи карточек и т.д.). Для ведения всех необходимых бумаг компьютер так же установлен у директора анти-кафе. Так же в наличие имеет принтер. Для посетителей установлены 2 игровые приставка PlayStation.

Информация характеризуется:

• объемами и видами информации, уровнем информационного обеспечения, структурой информации по всем ее видам, структурой видов обработки информации, периодичностью поступления информации, качеством информации;

• количеством документов и информации, приходящимся на одно структурное подразделение или работника аппарата управления;

• затратами на создание, передачу и обработку информации;

уровнем использования информации и документов, схемой информационных потоков и документооборота, распределением информации по уровням иерархии, соотношением общесистемной и специальной информации.

Информационный поток в кафе небольшой. Так как фирма маленькая, а кадровый состав малочисленный, то директор с легкостью и быстротой сообщает всю необходимую информацию сотрудникам.

За документооборотом на данный момент следит директор фирмы, в дальнейшем после расширения частично эта обязанность перейдет к бухгалтеру и менеджеру по персоналу.

Методы организации управления характеризуются:

·        уровнем обеспеченности системы управления регламентирующей и методической документацией, уровнем учета и контроля исполнения, уровнем качества применяемых методов и их использования;

·        состоянием работы по подбору, расстановке и аттестации кадров;

·        степенью внедрения стандартов всех категорий, соответствием действующих положений о подразделениях и должностных лицах предъявляемым к этим документам требованиям; действенностью инструкций, приказов, указаний и распоряжений администрации;

·        системой стимулирования труда на каждом рабочем месте, эффективностью экономических мер воздействия на смежников при соблюдении договоров и обязательств по поставкам;

·        уровнем социально-психологической обстановки в коллективе, социального развития коллектива, уровнем производственной и творческой активности членов коллектива, количеством жалоб и заявлений работников на стиль руководства;

·        наличием распорядка рабочего дня руководителей, уровнем правового обеспечения управления, организации и внедрения нормативного хозяйства, организации делопроизводства, соотношением организационно-административных, экономических и социально-психологических методов по отдельным подразделениям аппарата управления.

Так как эта работа подходит молодым людям (студентам), то текучесть кадров имеется (10%), ведь молодеж часто находится в поисках себя и меняют место работы.

Как говорила выше, то в дальнейшем планируется внедрение таких должностей как бухгалтер, менеджер по персоналу и маркетолог.

Анти-кафе осуществляет свою деятельность на основе принятых коллективного договора и должностных инструкций. Все сотрудники придерживаются распорядка рабочего дня, принимают участие в корпоративных мероприятиях: празднований различных праздников, совместные выезды. В дальнейшем планируется предоставление работникам скидок на абонементы в бассейн и другие бонусы за хорошо проделанную работу.

Уровень учета и контроля исполнительный высокий в связи с малочисленным коллективом.

На данный момент жалоб на стиль руководства не поступало.

Из-за довольно-таки творческой направленности кафе сотрудники получают прекрасную возможность творчески развиваться.

Технология управления характеризуется:

• составом и последовательностью выполнения процессов управления, структурой и длительностью управленческого цикла, его полнотой и замкнутостью; количеством и структурой процессов, процедур, операций;

• удельным весом процедур и операций творческого и рутинного характера; удельным весом процедур и операций, выполняемых последовательно, параллельно-последовательно; повторяемостью процессов, процедур и операций; уровнем применения типовых технологических процессов, процедур и операций; уровнем регламентации процессов управления, ритмичностью выполнения процессов управления; длительностью осуществления процессов, процедур и операций управления;

• степенью сложности процессов, процедур и операций; соотношением повторяющихся, легко формализуемых и оригинальных, неформализуемых процедур и операций; уровнем применения прогрессивных технологических процессов обработки информации и выработки решений; уровнем качества выполнения управленческих процессов, процедур и операций; уровнем нормирования процессов управления; затратами на выполнение процессов, процедур и операций

В анти-кафе "Радуга" технологический процесс отработанный. Каждый занимается своим делом, спокойно и последовательно выполняя свои функции. Сбой в работе может возникнуть по причине ремонта аппаратов для напитков или игровых приставок. На этот случай для сотрудников существует инструкция, которой они должны следовать.

Жалоб со стороны клиентов тоже не было, поэтому урвоень качества выполнения является высоким.

Решения характеризуются:

• составом и структурой целей организации, количеством принимаемых решений; соотношением оперативных, тактических и стратегических, локальных и комплексных, типовых и оригинальных, письменных и устных решений;

• степенью полноты и обоснованности принимаемых решений, своевременностью принятия решений, вариантностью принимаемых решений, уровнем регламентации решений;

• степенью повторяемости принимаемых решений, степенью выполнения решений, качеством принимаемых решений, удельным весом принимаемых типовых управленческих решений, оперативностью и эффективностью принимаемых решений; затратами на выработку, обоснование, принятие и реализацию решений.

Решения принимаются на планёрных совещаниях директором. В дальнейшем после расширения в этом будут принимать участия бухгалтер и менеджер по персоналу. В большинстве случаев принимаемые решения своевременны, обоснованы, актуальны и тактичны. Это могут быть решения не только касающиеся рабочего процесса, но и решения о поощрениях, об отгулах, о дополнительном премировании и т. д. Контроль за выполнением принятых решений осуществляется.

Планирование и анализ показателей по труду

В условиях рыночной экономики планирование и анализ показателей по труду приобретают особо важное значение. Ведь именно этими способами можно более полно выявить пути сокращения затрат труда на выпуск продукции, а также наибольшие резервы для повышения эффективности производства и конкурентоспособности организации. Задачи, помещенные в данном разделе, призваны способствовать развитию у специалистов по управлению персоналом практических навыков по планированию и анализу показателей, характеризующих степень эффективности использования трудовых ресурсов организации.

По своему содержанию задачи весьма разнообразны. Рассматриваются такие вопросы, как:

o   планирование и анализ трудоемкости и производительности труда,

o   характер влияния различных факторов производства

o   на рост производительности труда,

o   на изменения в численности и структуре персонала,

o   эффективность использования фонда рабочего времени,

o   сменяемость и текучесть кадров,

o   формирование и расходование фонда заработной платы,

o   соотношение темпов роста заработной платы и производительности труда.

Задание 1.

Задача:

В планируемом периоде предполагается увеличить количество посетителей на 10%, производительность труда - на 3%, среднюю заработную плату - на 5%. Рассчитать плановой фонд заработной платы, если в базисном периоде R = 846000 руб., а Фзп = 155000 руб.

Решение:

·    Удельный вес заработной платы в объеме выпущенной продукции:

(155000 / 846000) * 100 = 18%

·    Соотношение роста производительности труда и заработной платы в планируемом периоде составит:

,05 / 1,03 = 1,0

·    Удельные вес заработной платы в плановом периоде составит:

18 * 1,01 = 18,18%

·    Фонд заработной платы составит:

(155000 * 1,10 * 18,18) / 100 =30996,9 руб.

Задание 2

Задача:

Определить, какое влияние на абсолютный и относительный перерасход фонда заработной платы оказали изменения в численности персонала и средней заработной плате, пользуясь данными, приведенными в табл.

Таблица 17. Исходные данные

Показатели

План

Факт

Выполнение в %

Объем, руб.

846 000

860000

101

ФЗП, руб.

155 000

170000

109

Численность работающих

6

6

100

Среднеквартальная ЗП, руб.

25833

28333

109


Решение:

Абсолютный перерасход

·    из-за превышения средней заработной платы:

(28333 - 25833) * 6 = 15000 руб.

Относительная экономия составила:

·    из-за превышения объема продаж:

- 846 000 = 14000 руб.

Общий результат:

- 14000 = 1000 руб.

6. Оптимизация расходов и кадровое обеспечение системы УП

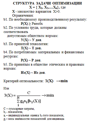
Каждое решение в системе управления персоналом желательно рассматривать многовариантно. Умение выбрать лучший из возможных вариантов - главная задача любого лица, принимающего решение.

Общая структура задачи оптимизации приведена на Рис. 10.

Рис. 10. Структура общей задачи оптимизации


Необходимо собрать информацию по нескольким самостоятельно выбранным функциям системы УП и продемонстрировать выбор оптимального решения. Например.

Оптимизация расходов на информационное обеспечение системы УП.

Оптимизация расходов на найм персонала.

Кадровое обеспечение системы управления персоналом

6.1 Оптимизация расходов на информационное обеспечение системы УП

Кадровые информационные системы - составная часть набора прикладных программ для электронного бизнеса, предоставляет технологические условия работы кадровой службы с целью достижения конкурентного преимущества предприятия в различных областях.

Основные области применения ИС в управлении персоналом:

1.      Результативность и эффективность предоставления информации.

2.      Хранение и оперативное обновление информации.

.        Стратегическое управление персоналом.