Материал: Проектирование автоматизированной установки объёмной печати моделей

Внимание! Если размещение файла нарушает Ваши авторские права, то обязательно сообщите нам

Технические требования и характеристики установки объёмной печати моделей (3D-принтера) приведены в таблице 5.1.

Таблица 5.1. Технические характеристики и требования

Питание

220 В.

Потребляемая мощность

300-350 Вт.

Используемый вид пластика

ПЛА (PLA)

Толщина используемой нити

1,75-3,5 мм.

Толщина слоя печати

0,05-0,25 мм.

Диаметр сопла экструдера

0,15/0,30 мм.

Минимальная толщина печатаемой стенки

0,19 мм.

Область печати цилиндрическая с диаметром

230 мм.

и высотой

230 мм.

Формат файлов моделей для печати

STL

Подключение к ПК

USB

Скорость печати

До 25 см3/час

Печатный стол

не подогреваемый

Габариты установки (принтера)

482x555x790 мм.

Вес установки (принтера)

16 кг.


Требования к компьютеру

Многоядерный процессор (не менее 2-х ядер), с частотой 1,6 Ггц.

Оперативная память - не менее 2 Гб. Для генерации больших моделей с высоким разрешением потребуется до 8 Гб.

Операционная система Windows XP, 7, 8 (рекомендуется 64 разрядная система).

Нештатные ситуации

Аварийные состояния, при которых происходит аварийное отключение:

Открытие дверцы установки (3D-принтера) во время печати;

При возгорании (появлении сигнала с датчика пламени) внутри установки (3D-принтера).

Меры безопасности

Используйте 3D принтер только в стандартных сетях переменного тока 220 В.

Не используйте принтер с поврежденным или не оригинальным кабелем питания.

Не открывайте дверцы принтера во время печати во избежание ожогов и повреждений.

Принтер должен стоять на ровной устойчивой поверхности, вдали от легковоспламеняющихся веществ, открытого огня, источников воды, увлажнителей и пр.

Техническое обслуживание

Для поддержания работоспособности установки (3D-принтера), а так же должного качества (точности) печати необходимо периодически проводить техническое обслуживание установки.

К техническому обслуживанию относятся следующие действия:

Ежемесячная смазка направляющих, по которым движутся каретки. Для этого можно использовать обычное машинное масло или специальные смазки для подшипников;

При снижении качества печати необходимо произвести смену сопла. Сопла являются расходным материалом, однако при правильной эксплуатации могут служить очень долго. Для увеличения срока службы сопла его необходимо отмочить в активном растворителе или дихлорэтане. Избегайте использование грязного или пыльного пластика;

Проверять движущиеся части установки (3D-принтера), чтобы в них не попадали посторонние предметы и грязь;

В случае если сопло экструдера слишком прижимается к платформе (это видно при печати первого слоя) - остановите печать, зайдите в меню Сервис - Корректировка смещения оси Z. Там Вы сможете плавно настроить «ноль» по высоте. При этом сопло должно быть выше платформы с наклеенной пленкой на толщину бумажного листа от принтера.

5.2 Руководство пользователя

Данное руководство содержит информацию о том, как работать с программным обеспечением установки. Как генерировать G-код, как его редактировать и как напрямую управлять контроллером. Руководство поможет пользователю разобраться с особенностями интерфейса программы.

Основной интерфейс программы выглядит следующим образом (см. рис. 3.8):

Рисунок 3.8 - Интерфейс диспетчерской программы

Панель управления вверху (содержит кнопки «2D», «Настройки», «Ручное управление», «G-код»);

Панель работы с моделью и генерации G-кода слева (кнопки «Открыть STL» и «Сгенерировать G-код»);

Панель визуализации STL модели в центре

Находясь в этом окне пользователь имеет возможность:

Открыть трёхмерную модель (кнопка Открыть STL);

Позиционировать модель (производится с помощью движения мышки с зажатыми левой или правой кнопками);

Сгенерировать набор управляющих команд для установки объёмной печати моделей (3D-принтера) по загруженной модели и выставленным настройкам (настройки выставляются по нажатию кнопки «Настройки» на верхней панели).

Находясь в окне настроек, пользователь может настраивать параметры печати, в зависимости от которых будет сгенерирован G-код.

Рисунок 3.9 - Окно настроек параметров печати

В этом окне предусмотрена настройка следующих параметров печати:

Выбор материала (пока установка поддерживает только печать PLA пластиком, но в дальнейшем возможно расширение возможностей для печати другими материалами);

Настройка диаметра сопла (выставляется в зависимости от установленного сопла);

Установка скорости печати в кубических сантиметрах в час (влияет на производительность и точность);

Установка размеров рабочей площадки (фактически масштабирование модели);

Настройка температурных режимов (только для опытных пользователей).

Настройка толщины слоя печати;

Настройка плотности заполнения (плотность внутреннего заполнения);

Выбор типа заполнения (тип внутреннего заполнения модели).

При нажатии на верхней панели кнопки «Ручное управление» открывается окно ручного управления установкой (3D-принтером).

Рисунок 3.10 - Окно управления установкой в ручном режиме

Находясь в ручном режиме пользователь может вручную генерировать управляющие команды и передавать их на установку. В окне ручного управления можно задать координаты, к которым необходимо подвести экструдер, скорость, с которой необходимо выполнить движение и температуру, которая должна поддерживаться во время этого движения. А так же указать, выполнять ли экструзию пластика во время этого перемещения или нет.

При нажатии на верхней панели кнопки «G-код» откроется окно редактирования G-кода. В этом окне можно выполнить редактирование уже сгенерированного G-кода, а так же написать G-код самостоятельно. Есть возможность сохранения и загрузки G-кода (кнопки «Загрузить» и «Сохранить»), а так же возможность передать интерпретированный G-код в установки для начала его отработки.

Рисунок 3.11 - Окно работы с G-кодом

. Функционально-стоимостной анализ проекта

Данный раздел дипломного проекта посвящен экономической и социальной оценке при создании автоматизированных объектов. В работе приведены прогнозированные результаты проекта, определены величины и динамики изменения основных экономических параметров проекта. Выявлены требования экономической целесообразности создания АСУТП.

Для обоснования экономической целесообразности разработки АСУТП используется функционально-стоимостной анализ. С использованием корректирующей формы функционально-стоимостного анализа производится анализ базового варианта технической системы, подвергающийся инновационным преобразованиям. В результате данного анализа в базовом варианте обнаруживаются функциональные и структурные элементы системы, обладающие экономической несостоятельностью или функциональной недостаточностью. Именно эти элементы должны быть рационализированы. При этом кроме технических эффектов от разработки, появляются экономические, социальные, экологические и иные эффекты.

6.1 Функционально-стоимостной анализ проекта

Построение структурной и функциональной модели объекта

Структурная модель - это упорядоченное представление элементов объекта и отношений между ними, дающее представление о составе материальных составляющих объекта, их основных взаимосвязях и уровнях иерархии.

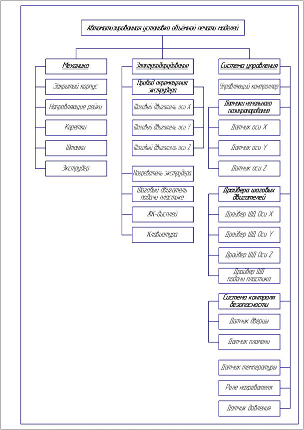
Структурная модель проектируемого варианта установки представлена на рисунке 6.1.

Функциональная модель - это логико-графическое изображение состава и взаимосвязей функций объекта, получаемое по средствам их формулировки и установления порядка подчинения.

Рисунок 6.1 - Структурная модель проектируемого варианта установки

При построении функциональной модели объекта необходимо руководствоваться следующими правилами:

линии критического пути функциональной модели должны соответствовать тем функциям, которые должны быть выполнены обязательно при реализации главной функции изделия;

соответствие выделяемой функции как частным целям данной составляющей объекта, так и общим целям, ради которых создается объект;

четкая определенность специфики действий, обуславливающих содержание выделяемой функции;

соблюдение строгой согласованности целей и задач, определивших выделение данной функции, с действиями, составляющими её содержание;

функции верхнего уровня должны являться отражением целей для функций нижестоящего уровня;

сигналом к завершению построения функциональной модели должна являться невозможность дальнейшей дифференциации функций без перехода от функций к предметной форме их исполнения.

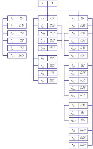
Функциональная модель проектируемого варианта установки представлена на рисунке 6.2.

Построение совмещенной функционально-стоимостной модели объекта.

Функционально-стоимостная модель объекта необходима для:

выявления ненужных функций и элементов в объекте (бесполезных и вредных);

определения функциональной достаточности и полезности материальных элементов объекта;

распределения затрат по функциям;

оценки качества исполнения функций;

выявления дефектных функциональных зон в объекте;

определения уровня функционально-структурной организации изделия.

Рисунок 6.2 - Функциональная модель проектируемого варианта установки

Построение ФСМ осуществляется путем совмещения функциональной и структурной моделей объекта.

Оценка значимости функции ведется последовательно по уровням ФМ (сверху вниз), начиная с первого. Для главной и второстепенной, т.е. внешних функций объекта при оценке их значимости исходным является распределение требований потребителей (показателей качества, параметров, свойств) по значимости (важности).

Нормирующим условием для функции является следующее:

(6.1)


где rij - значимость j-ой функции, принадлежащей данному i-ому уровню функциональной модели;=l, 2,...,n;- количество функций, расположенных на одном уровне функциональной модели и от носящихся к общему узлу вышестоящего уровня.

Определение относительной важности функции R

Учитывая многоступенчатую структуру ФМ, наряду с оценкой значимости функций по отношению к ближайшей вышестоящей определяется показатель относительной важности функции любого i-го уровня Rij по от ношению к изделию в целом:

(6.2)



где G - количество уровней ФМ.

В случае, если одна функция участвует одновременно в обеспечении нескольких функций верхнего уровня ФМ, ее значимость определяется для каждой из них отдельно, а относительная важность функции для объекта в целом рассчитывается как сумма значений Rij по каждой ветви ФМ (от i-го уровня до первого), проходящей через эту функцию.

Оценка качества исполнения функций Q

Обобщенный (комплексный) показатель качества варианта исполнения функций оценивается по формуле:

(6.3)



где βn- значимость n-го потребительского свойства;- степень удовлетворения n-го свойства в v-ом варианте;- количество свойств.

Важным элементом качества исполнения функций является функциональная организованность изделий, которая определяется следующими показателями:

показатель актуализации функций, определяется коэффициентом актуализации:

(6.4)



где FП - необходимые функции;- общее количество действительных функций;

показатель сосредоточения функций, определяется коэффициентом сосредоточения:

(6.5)



где Fосн - количество основных функций;- общее количество функций.

показатель совместимости функций, определяется коэффициентом совместимости:

(6.6)



где Fc - функции согласования;- общее количество функций.

показатель гибкости функций, определяется коэффициентом гибкости:

(6.7)



где FP - количество потенциальных функции;П - количество необходимых функций.

Учитывая формулы (6.4) - (6.7), выражение качества выполнения функций будет иметь вид:

(6.8)



Определение абсолютной стоимости функций

Функционально необходимые затраты - минимально возможные за траты на реализацию комплекса функций объекта при соблюдении задан ных требований потребителей (параметров качества) в условиях производ ства и применения (эксплуатации), организационно- технический уровень которых соответствует уровню сложности спроектированного объекта.

Абсолютная стоимость реализации функций Sa6c определяется по формуле:

(6.9)



где Sабс - затраты, связанные с изготовлением (приобретением) материального носителя функции. В состав этих затрат входят: затраты на проектирование, изготовление (модернизацию), пуско-наладочные работы, обучение персонала.экспл - эксплуатационные затраты;тр - затраты, связанные с трудоемкостью реализации функции;эн - энергозатраты на реализацию функции;проч - прочие затраты на реализацию функции.

Определение относительной стоимости реализации функций

Относительная стоимость реализации функций SотнF определяется по формуле:

(6.10)


где ΣSa6c - суммарная абсолютная стоимость функционирования объекта, определяется путем суммирования значений абсолютных стоимостей реализации функций;cFij - абсолютная стоимость реализации j-ой функции i-го уровня ФМ.