Материал: Проблемы в повышении эффективности качества образования выпускников

Внимание! Если размещение файла нарушает Ваши авторские права, то обязательно сообщите нам

Весь процесс подготовки необходимых документов на практику студентов в ЮУрГУ выполняется в автоматизированном режиме руководителем практики. При этом в университетской сети сохраняется информация о месте и сроках прохождения практики всех студентов. Формирование дневника практики совместно с отзывом по оценке работодателем профессиональных компетенций так же осуществляется в электронном виде руководителем практики от университета.

Основными результатами обработки полученной информации являются:

·    Средний по ЮУрГУ показатель удовлетворенности работодателей качеством подготовки студентов и выпускников, с динамикой по годам в последующем.

·        Показатель удовлетворенности по отдельным специальностям и факультетам и их соотношение со средним по ЮУрГУ.

·        Определение значимости, с точки зрения работодателей, отдельных профессиональных компетенций.

·        Оценка уровня подготовки студентов и выпускников по отдельным компетенциям в целом по университету и отдельным специальностям [].

1.3 Компетенции машиностроительного кластера


Чем больше развит регион, тем больше рабочих мест, и тем будет выше уровень трудоустройства выпускников вузов. Развитие региона главным образом зависит от целостности системы, эффективно преобразующей новые знания в новые технологии, продукты и услуги, которые находят своих реальных потребителей (покупателей) на национальных или мировых рынках.

Для того чтобы развивались регионы необходимо развивать кластеры различных сфер деятельности. На вопрос о том, что такое кластер можно ответить: «Кластер - это сконцентрированные по географическому признаку группы взаимосвязанных компаний, специализированных поставщиков, поставщиков услуг, фирм в соответствующих отраслях, а также связанных с их деятельностью организаций (например, университетов, агентств по стандартизации, а также торговых объединений) в определенных областях, конкурирующих, но вместе с тем и ведущих совместную работу» [].

В Уральском регионе сегодня функционируют такие кластеры, среди которых можно отметить машиностроительный кластер. Главной целью создания такого кластера является высокотехнологичное развитие промышленного потенциала Челябинской области. Для этого необходимо создание на базе кластера единой системы подготовки, переподготовки и повышения квалификации кадров по профессиональным образовательным программам различных уровней.

Сегодня Уральский регион наращивает темпы модернизация машиностроительной и металлургической отраслей. Металлургия и машиностроение являются базовой структурообразующей отраслью экономики Челябинской области. Университеты Челябинской области готовят специалистов по техническим направлениям, и более того открывают базовые кафедры на предприятиях, проводят совместные проекты и научные исследования с организациями, тесно сотрудничают в рамках практик студентов. По данным Южно-Уральского государственного университета около 93% выпускников трудоустраиваются по специальности. Подготовка кадров в университете ведется по 150 направлениям подготовки, из них 30 по техническим специальностям.

Квалификация рабочих и инженерно-технических кадров складывается из опыта работы и базовых знаний, полученных во время обучения. В связи с широким развитием машиностроительного кластера в Челябинской области среди абитуриентов большим спросом пользуются специальности направления «Металлургия, машиностроение и материалообработка». Специалисты данной отрасли не испытывают проблем с трудоустройством. Также, по мнению выпускников Челябинской области, данные специальности наряду с IT-специальностями имеют наибольший спрос на рынке труда.

В связи с этим, в Южно-Уральском государственном университете и его филиалах ведется подготовка инженеров для машиностроительного кластера.

К числу наиболее значимых предприятий машиностроительного и металлургического кластера относятся ОАО «Копейский машиностроительный завод», «ООО Уралмаш«,«Уралхиммаш», «Уралэлектротяжмаш», «Уралгидромаш", ОАО «Магнитогорский металлургический комбинат», ОАО «Челябинский металлургический комбинат», ОАО «Златоустовский металлургический завод», ОАО «Ашинский металлургический завод», ОАО «Челябинский электрометаллургический комбинат», ОАО «Челябинский трубопрокатный завод», ОАО «Автомобильный завод «Урал», ОАО «Челябинский тракторный завод», РФЯЦ им. Забабахина и др.

Данные предприятия являются базовыми для выпускников направления «Металлургия, машиностроение и материалообработка», что подтверждает статистика трудоустройства студентов после окончания обучения за последние три года (таблица 1).

Таблица 1 - Данные по трудоустройству выпускников направления «Металлургия, машиностроение и материалообработка» по базовым предприятиям

Предприятие

Кол-во трудоустроенных выпускников


2012

2013

2014

2015

ОАО «Копейский машиностроительный завод»

43

54

30

20

ОАО «Челябинский металлургический комбинат»

102

109

99

113

ООО «Челябинский тракторный завод-Уралтрак»

63

83

43

63

ОАО «Челябинский трубопрокатный завод»

83

67

49

34

ОАО «Трубодеталь»

18

23

13

25

ОАО «Челябинский электрометаллургический комбинат»

34

63

27

67

ОАО «ЧРЗ Полет»

5

19

24

54

ОАО «Челябинский кузнечно-прессовый завод»

22

17

39

65

ОАО Челябинский завод «Теплоприбор»

13

4

7

23

ЗАО «Конар»

3

3

3

8

Ассоциация предприятий - Промышленная группа "Метран"

25

30

33

25

ОАО НПО «Электромашина»

24

25

21

29


Компетенции, выбираемые кафедрами из общего перечня по направлению «Машиностроение» и оцененными работодателями представлены в таблице 2.

Таблица 2 - Оценка компетенций выпускника (специалиста) работодателями в сфере машиностроения

Компетенция

Важность и требования работодателей, в баллах

Фактическое состояние на 2015 год, в баллах

1

Выполнение экспериментальных исследований по заданной методике

4,6

4,9

2

Готовность к внедрению результатов разработок средств и систем автоматизации и управления в производство

5,0

5,0

3

Знать действующие на предприятии стандарты, технические условия, положения и инструкции по разработке и эксплуатации технологического оборудования, средств вычислительной техники, программ испытаний, оформления технической документации

4,5

4,8

4

Оценка уровня брака, анализ его причин, разработка предложений по его предупреждению и устранению

4,2

4,8

5

Предварительная оценка экономической эффективности техпроцессов

5,0

4,8

6

Разработка проектной и рабочей технической документации

4,8

4,4

7

Способность использовать современные информационные технологии при проектировании машиностроительных изделий, производств

4,9

4,7

8

Способность настраивать управляющие средства и комплексы и осуществлять их регламентное эксплуатационное обслуживание с использованием соответствующих инструментальных средств

4,5

4,6

9

Способность обеспечивать технологичность изделий и процессов их изготовления, умение контролировать соблюдение технологической дисциплины при изготовлении изделий

4,3

4,7

10

Способность обеспечить метрологическое сопровождение технологических процессов производства приборов и их элементов, использовать типовые методы контроля характеристик выпускаемой продукции и параметров технологический процессов

3,8

4,9

11

Способность осваивать на практике, и совершенствовать технологии, системы и средства машиностроительных производств

4,7

4,8

12

Готовность к внедрению результатов разработок средств и систем автоматизации и управления в производство

4,8

4,8

13

Готовность осуществлять сбор и анализ научно-технической информации, обобщать отечественный и зарубежный опыт в области средств автоматизации и управления, проводить анализ патентной литературы

5,0

5,0

14

Знать действующие на предприятии стандарты, технические условия, положения и инструкции по разработке и эксплуатации технологического оборудования, средств вычислительной техники, программ испытаний, оформления технической документации

4,4

4,5

15

Контроль соблюдения технологической и трудовой дисциплины, требований безопасности жизнедеятельности на производственных участках

4,8

4,9


Из данных таблицы 2 наблюдается разрыв между важностью компетенции, требованиями работодателей и фактическим состоянием по следующим компетенциям: «Предварительная оценка экономической эффективности техпроцессов», «Разработка проектной и рабочей технической документации» и «Способность использовать современные информационные технологии при проектировании машиностроительных изделий, производств». Из этого следует, что для работодателей важны эти компетенции, и они ставят баллы, приближенные к 5, а на самом деле, уровень знаний выпускников по данным компетенциям в среднем составляет около 4 баллов. Расчет коэффициента удовлетворенности показал, что в целом работодатели довольны тем, как выпускники справляются со своей работой на предприятиях.

Коэффициент интегральной удовлетворенности работодателей (КИУ) проявляется как:

КУД = КФ / КН, где                                                                         (1)

КУД - коэффициент удовлетворенности работодателей;

КН - коэффициент начальный, в зависимости от важности и требования работодателей;

КФ - коэффициент фактический, в зависимости фактическое состояние на 2015 год.

КУ = 71,06/69,3 = 1,03;

Поэтому необходимо развивать компетенции для машиностроительной области, тем самым повышая конкурентоспособность выпускников на рынке труда. В целом, по данным таблицы 2, выпускники являются компетентными, и могут проявлять себя способными в области машиностроения.

Среди наиболее престижных направлений подготовки по мнению выпускников по данным опроса в 2014 году по Челябинской области по мониторингу трудоустройства выпускников и молодых специалистов, проведенного университетом можно выделить следующие:

Таблица 3 - Престижные направления подготовки, по мнению выпускников по данным опроса в 2014 году

Код специальности

Название специальности

1

080000

Экономика и управление

2

220000

Автоматика и управление

3

150000

Металлургия, машиностроение и металлообработка


Из таблицы 3 видно, что выпускники желают работать помимо направлений подготовки «Экономика и управление», «Автоматика и управление» в сфере металлургии и машиностроения, и считают данное направление перспективным.

Залогом успешного трудоустройства выпускников направления подготовки «Металлургия, машиностроение и материалообработка» является качество образования, а также личностные особенности выпускников, обеспечивающие их конкурентоспособность на рынке труда.

Выводы по разделу один


В ходе проведенной исследовательской работы в рамках раздела один, возможно заключить следующие выводы.

Важнейшим фактором реализации инновационного развития предприятий являются квалифицированные кадры. В этих условиях основным приоритетом становится не только развитие материальной базы промышленности Уральского региона, но и подготовка высококвалифицированных специалистов данного профиля.

2. ХАРАКТЕРИСТИКА ФГБОУ ВПО «ЮУрГУ» (НИУ) И ОСНОВНЫЕ НАПРАВЛЕНИЯ РАЗВИТИЯ


Среди 43 университетов Уральского региона можно выделить Южно-Уральский государственный университет - древнейший вуз с интересной историей, который славится научными достижениями, высоким уровнем подготовки специалистов, фундаментальной научной базой и материально-технической обеспеченностью для осуществления научных исследований и образовательного процесса.

Южно-Уральский государственный университет славится высоким уровнем подготовки специалистов, научными, фундаментальными исследованиями и инновационными разработками.

Миссия университета как научно-образовательного учреждения, культурного и интеллектуального центра заключается в приращении знаний и опыта, обеспечивающих социально-экономический рост России за счет подготовки высококлассных специалистов с креативным мышлением и единого комплекса естественно - научных, гуманитарных фундаментальных и прикладных исследований, разработки и продвижения нововведений в науку, учебный процесс и общественное производство [].

Повышение качества, доступности, эффективности образования, его непрерывный и инновационный характер, рост социальной мобильности и адаптации ее на рабочих местах, ее активности в различных образовательных средах делают систему образования особоважным фактором обеспечения безопасности России [].

Университет, который воспроизводит интеллектуальный потенциал региона и страны, должен обладать способностью к опережающему развитию, отвечать интересам общества и потенциального работодателя.

Обеспечение конкурентоспособности выпускников вузов на рынке труда является комплексной проблемой требующей инновационной программы для ее решения. Университетам необходимо содействовать выпускникам при трудоустройстве их на работу, давать вектор для их карьерного роста.

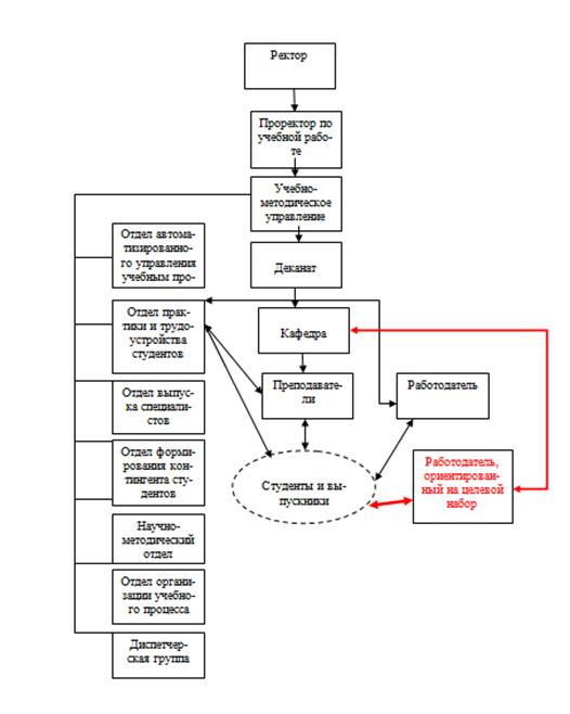
Рассмотрим блок, который затрагивает трудоустройство студентов и выпускников (рисунок 2.1).

Рисунок 2.1 - Организационная схема трудоустройства выпускников

На рисунке 2.1 отражены все структурные подразделения, участвующие в содействии трудоустройству выпускников. Работодатели, ориентированные на заключение целевых договоров не будут испытывать в дальнейшем кадровый голод, в свою очередь выпускник также будет определен на рабочем месте. В связи с этим, для того чтобы обеспечить эффективность трудоустройства и карьерного роста студентов и выпускников университета, что значительно усилит позитивный имидж университета, необходима налаженная система инновационного менеджмента в сфере трудоустройства, включающая стратегическое планирование, внедрение современных технологий (методы и инструменты, мониторинг, маркетинговые исследования, прогнозирование).

Согласно методологии можно построить модель системы трудоустройства выпускников. Главными компонентами модели являются диаграммы. На них отображаются функции системы в виде прямоугольников, а также связи между ними и внешней средой посредством стрелок.