Материал: Ответы №2

Внимание! Если размещение файла нарушает Ваши авторские права, то обязательно сообщите нам

31.Как проходит нейтральная линия, если сила приложена в ядре сечения? Ответ проиллюстрировать рисунком.

Если в ядре, то за пределами сечения (см. рисунок)

32.Как проходит нейтральная линия, если сила приложена за пределами ядра сечения? Ответ проиллюстрировать рисунком. (см. рисунок)

33.Как проходит нейтральная линия, если сила приложена на границе ядра сечения? Ответ пояснить рисунком.

В таком случае нейтральная линия проходит по касательной к поперечному сечению (аргументов я не нашёл в лекциях и практике, только картинку в интернете).

34.При каком способе нагружения реализуется изгиб с растяжением - сжатием?

При продольных и поперечных нагрузках. более развернуто:

35.Как записывается условие прочности при изгибе с кручением круглого стержня по III гипотезе прочности?

36.Как записывается условие прочности при изгибе с кручением круглого стержня по IV гипотезе прочности?

37.Какие точки являются опасными при изгибе с кручением стержня круглого сечения (пояснить рисунком)?

Ответ – точки контура.

38.Что такое обобщенная сила? Что такое обобщенное перемещение?

Под обобщённой силой будем понимать группу сил, пропорциональных одному параметру, удерживающую механическую систему в равновесии, а под соответствующим ей обобщённым перемещением – то перемещение, на котором обобщённая сила совершает работу.

39.Как связаны между собой обобщенная сила и обобщенное перемещение?

40.Приведите примеры (3-4 примера) обобщенных сил и соответствующих им обобщенных перемещений.

41. Сформулируйте теорему Кастильяно (формула и словесно).

Частная производная потенциальной энергии по обобщенной силе равна перемещению точки приложения этой силы по направлению силы.

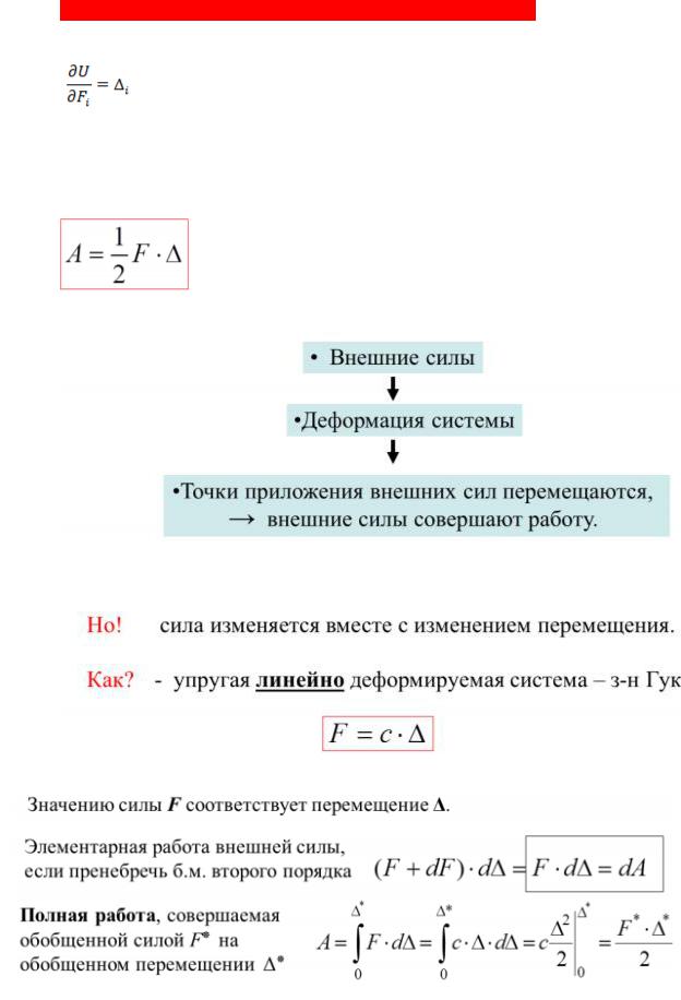
42.Сформулируйте теорему Клапейрона.

Действительная работа обобщённой силы при статическом действии на линейно упругую систему равно половине произведения окончательного значения силы на окончательное значение соответствующего обобщённого перемещения.

43.Почему в теореме Клапейрона появляется множитель 0,5?